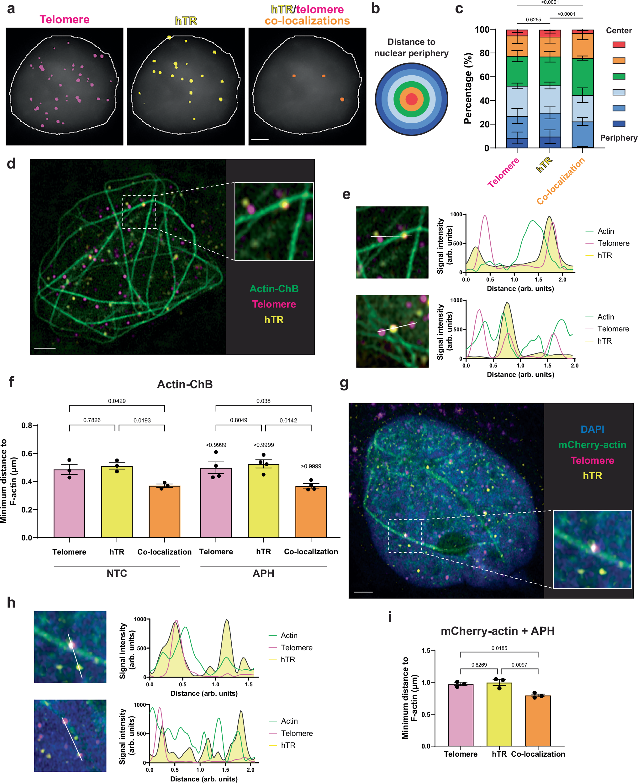
Fig. 5: Telomerase recruitment to telomeres occurs in proximity to F-actin.
From: Nuclear actin and DNA replication stress regulate telomere maintenance by telomerase

a Representative images showing telomere (pink), hTR (yellow) and co-localizing hTR/telomere (orange) foci, detected using CellProfiler. 293T nuclei were stained using DAPI (gray) to identify the nuclear periphery (white outline). b Schematic for segment-based separation of foci. Nuclei were identified using DAPI and separated into 6 equal segments; each focus was scored according to the segment it was located within. c Distribution of telomeres, hTR, or hTR/telomere co-localizations within the nuclei of 293T cells. Data are displayed as percentages of foci within each segment. Statistics were performed using χ2 tests. n = 3 independent biological replicates, representing foci from at least 30 nuclei per replicate. d Representative image of HeLa cells expressing nuclear-actin-ChB to visualize nuclear F-actin (green), with telomere (pink) and hTR (yellow) staining by SABER FISH, imaged via super-resolution Airyscan microscopy. e Line scan of telomere (pink) and hTR (yellow) signals to demonstrate co-localization along chromobody-marked nuclear F-actin (green). f Mean minimum distance of telomeres, hTR and hTR/telomere co-localizations from nuclear F-actin in HeLa cells treated ± 1.5 μM APH for 60 min to promote F-actin polymerization. n = 3 or 4 independent biological replicates, representing foci from at least 11 nuclei per replicate. Significance shown immediately above the columns for foci from APH treated cells are expressed relative to the same focus from cells without APH treatment. g Representative image of HeLa cells transfected with mCherry- and NLS-tagged actin (green), stained with DAPI (blue) and probed for telomeres (pink) and hTR (yellow) by FISH. Cells were imaged via super-resolution Airyscan microscopy. h Line scan of telomere (pink) and hTR (yellow) signals to demonstrate co-localization along mCherry-tagged nuclear F-actin (green). i Mean minimum distance of telomeres, hTR, and hTR/telomere co-localizations from mCherry-tagged nuclear F-actin. HeLa cells were treated with 1.5 μM APH for 60 min to promote F-actin polymerization. n = 3 independent biological replicates, representing foci from at least 36 nuclei per replicate. For all microscopy images, scale bar = 2 μm. Mean and number of nuclei/foci quantified per replicate are listed in Source Data. All bar graphs displayed as mean ± SEM; f and i analyzed by One-way ANOVA with Šídák’s multiple comparisons test.