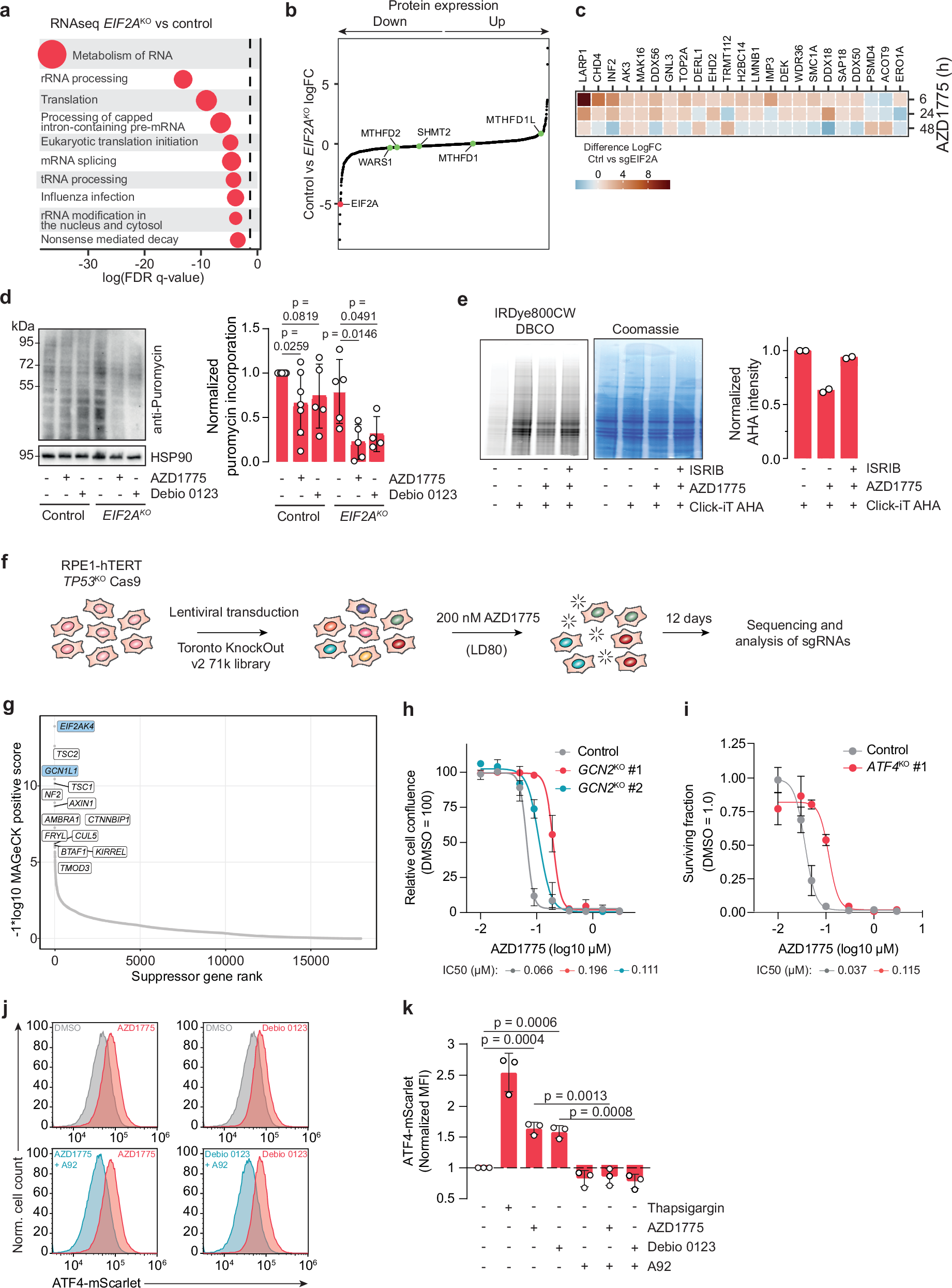
Fig. 2: WEE1 inhibitors induce a translational attenuation mediated by GCN2 and the integrated stress response.
From: WEE1 inhibitors trigger GCN2-mediated activation of the integrated stress response

a Gene set enrichment analysis of RNA-seq data of RPE1 TP53KO control and EIF2AKO cells (more detailed analysis in Supplementary Fig. 3a). Circle size represents gene set size (control: n = 3, EIF2AKO: n = 1). b, c SILAC-based proteomics analysis of RPE1 TP53KO control and EIF2AKO cells, showing differential protein expression at baseline (b) and upon AZD1775 treatment for 6, 24 and 48 h (c) (n = 2). Red datapoint indicates eIF2A, green datapoints indicate other screen hits. d RPE1 TP53KO control and EIF2AKO cells were treated with AZD1775 or Debio 0123 (1 µM) for 24 h, followed by a 10’ puromycin pulse. Puromycin incorporation was visualized by immunoblotting (left) and quantified (right). Data represent mean ± SD; RPE1 TP53KO EIF2AKO treated with Debio 0123 (n = 4); control RPE1 TP53KO treated with DMSO or AZD1775 (n = 7); Other conditions (n = 5). e RPE1 TP53KO PACKO cells were treated with AZD1775 (250 nM) and ISRIB for 24 h and subsequently labeled with L-azidohomoalanine (AHA). Immunoblot of AHA-labeled proteins and quantification is shown. Data represent mean and individual datapoints (n = 2). f Schematic overview of the CRISPR/Cas9 genome-wide AZD1775 resistance screen. g MAGeCK scores for individual genes in the RPE1 TP53KO AZD1775 positive selection screen (day 12 vs day 0). h Cell confluency analysis of parental RPE1 TP53KO PACKO or GCN2KO cells. Mean ± range, n = 3 for control and GCN2KO #1, n = 2 for GCN2KO #2. i Quantification of clonogenic survival assays of parental RPE1 TP53KO PACKO and ATF4KO cells (corresponding images provided in Supplementary Fig. 4h). Mean ± SD, n = 3 for all conditions. j, k Representative histograms (j) and quantification (k) of ATF4-mScarlet flow cytometry measurements in RPE1 TP53KO ATF4-mScarlet reporter cells treated with thapsigargin (1 µM), AZD1775 (1 µM), Debio 0123 (1 µM) and/or A92 (1 µM) for 24 h. Data represent mean ± SD (n = 3). Statistical analysis of (d, k): unpaired t-test (two-sided) with p ≤ 0.05 considered significant. All replicates are biological replicates unless indicated otherwise. Source data are provided as a Source data file.