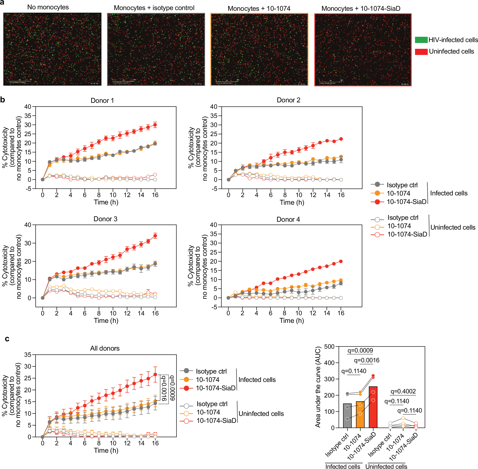
Fig. 6: 10-1074-SiaD exhibits selective cytotoxicity against HIV-infected CD4+ T cells.

a Primary monocytes from healthy donors were co-cultured with uninfected CEM.NKR CCR5+ Luc+ (stained with Incucyte Rapid red dye) and HIVIIIB-infected CEM.NKR CCR5+ Luc+ (stained with Incucyte Rapid green dye) target cells in the presence of isotype control, 10-1074, or 10-1074-SiaD, and imaged for 16 h using the Incucyte SX1. Representative images from each condition across four independent experiments are shown. b Kinetic measurement of monocyte-mediated cytotoxicity against HIV-infected cells (closed circles) and uninfected cells (open circles) was performed at 1-hour intervals over a 16-hour period. Each panel represents data obtained in triplicate from one donor (E:T ratio = 5:1; n = 4 donors). Percent cytotoxicity was calculated as the change in the green or red cell count under antibody-treated conditions compared to the target cells-only control. Error bars represent the mean ± standard error of the mean. c Kinetic data representing cytotoxicity from four donors (left panel). The AUC was calculated to demonstrate cytotoxic potential over time (right panel). Error bars represent the mean ± standard error of the mean. Statistical analysis was performed using paired one-way ANOVA, corrected by the two-stage step-up procedure of Benjamini, Krieger, and Yekutieli.