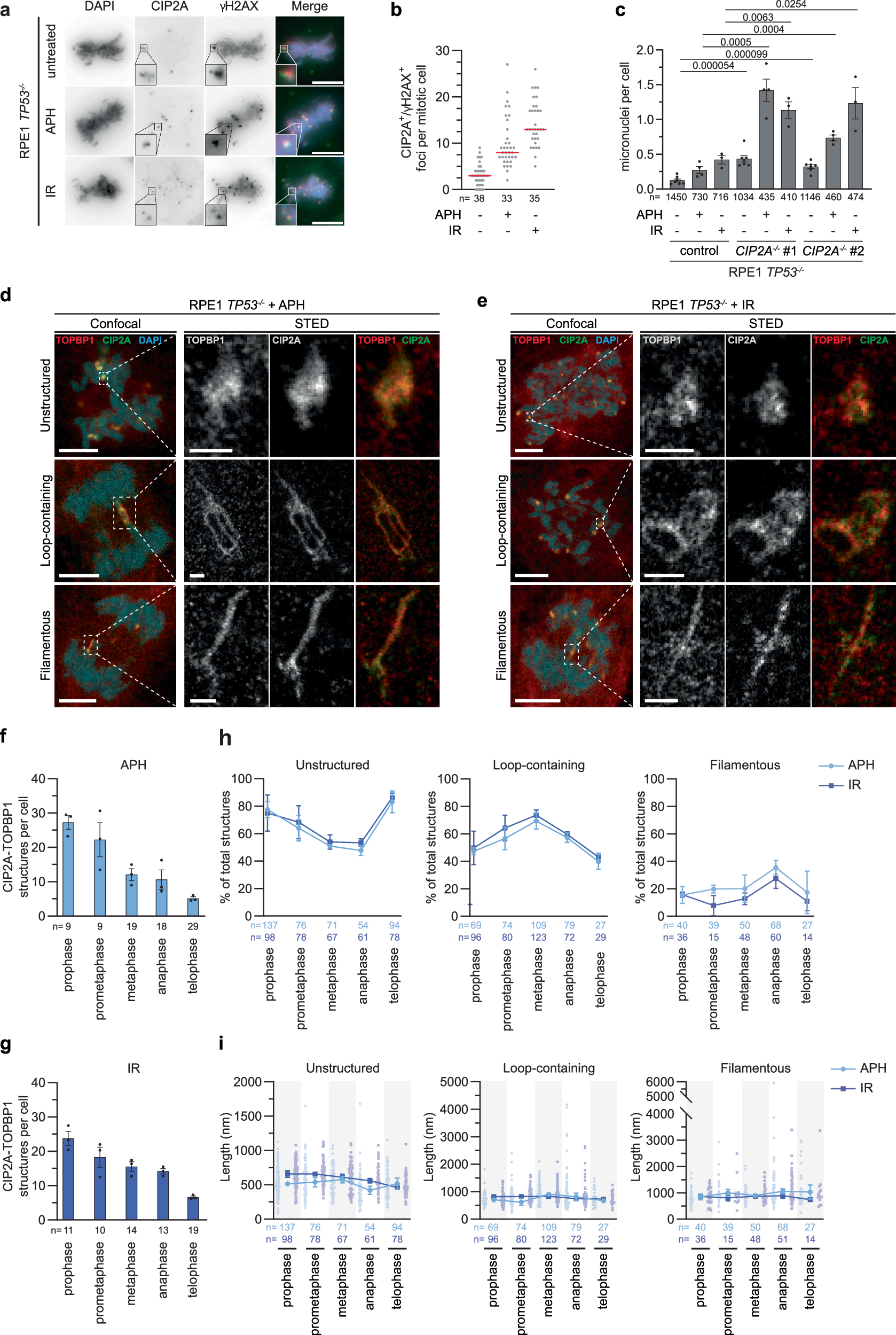
Fig. 1: DNA damage-induced mitotic CIP2A-TOPBP1 structures.

a RPE1 TP53–/– cells were treated with aphidicolin (APH, 200 nM, 20 h) or ionizing radiation (IR, 0.25 Gy). Representative wide-field images of cells stained for DAPI (blue), CIP2A (green) and γH2AX (red) are shown. Scale bar: 10 µm. b Quantification of co-localizing CIP2A and γH2AX foci per mitotic cell for cells described in panel a. Individual values and medians per condition are shown from one biological replicate. c RPE1 TP53-/- cells and CIP2A-/- clones were treated with APH (200 nM, 24 h) or IR (3 Gy). Bars represent means and standard error of the mean (SEM) of micronuclei per cell of at least three biologically independent experiments. Two-tailed unpaired t-test was used. RPE1 TP53–/– cells were treated with APH (200 nM, 20 h, panel d) or IR (0.25 Gy, panel e). Representative images of three classes of mitotic structures are shown. Left: confocal overview images; right: STED images of CIP2A-TOPBP1 complexes. Cells were stained for DAPI (blue), CIP2A (green) and TOPBP1 (red). Scale bar: 5 µm (confocal) or 500 nm (STED). f Quantification of CIP2A-TOPBP1 structures per cell per mitotic phase for data in panel (d). Bars represent means and SEM of three biologically independent experiments. g Quantification of CIP2A-TOPBP1 structures per cell per mitotic phase for data in panel (e). Bars represent means and SEM of three biologically independent experiments. ‘n’ in panels (b/c/f/g) represents total number of cells across experiments. h Quantification of indicated structures per mitotic phase for indicated treatments for data from panels d and e. Percentages compared to the total structures are indicated. Mean and SEM are shown per mitotic phase and per treatment. i Quantification of the size of indicated structures per mitotic phase for indicated treatments for data from panels d and e. Median values and SEM are plotted (line graph), along with raw data (individual dots) for both IR- and APH-treated cells. ‘n’ in panels (h/i) represents total number of observed structures per mitotic phase from three biologically independent experiments. Source data are provided as a Source Data file.