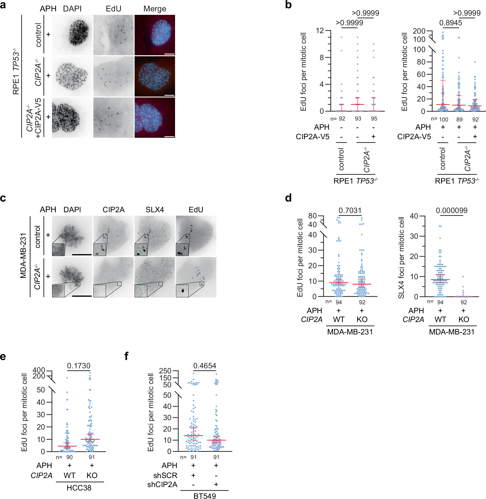
Fig. 4: CIP2A is not essential for mitotic DNA synthesis.

a RPE1 TP53–/–, CIP2A–/– cl#1 cells and CIP2A–/– cl#1 cells reconstituted with full-length CIP2A-V5 were treated with APH (200 nM, 20 h), pulsed with EdU during mitotic entry. Representative wide-field images of cells stained for DAPI (blue) and EdU (red). Scare bar:10 µm. b Quantification of EdU foci per mitotic cell for data from panel (a). Individual values, medians, and interquartile range of three biologically independent experiments. One-way ANOVA with Šidák’s multiple comparisons test was used on median values per experiment. c Wildtype or CIP2A-/- MDA-MB-231 cells were treated with APH (200 nM, 20 h) and pulsed with EdU during mitotic entry. Representative wide-field images of MDA-MB231 cells stained for DAPI, CIP2A, SLX4, EdU are shown. Scale bar: 10 µm. d Quantification of EdU and SLX4 foci per mitotic cell for data from panel c. Individual values, medians, and interquartile range of three biologically independent experiments are plotted. Two-tailed unpaired t-test was used on the medians per experiment. e Wildtype or CIP2A-/- HCC38 cells were treated with APH (200 nM, 20 h), and pulsed with EdU during mitotic entry. Quantification of EdU foci per mitotic cell in HCC38 is shown. Individual values, medians, and interquartile range of three biologically independent experiments are plotted. Two-tailed unpaired t-test was used on the medians per experiment. f BT549 cells with doxycycline-indicated inducible shRNAs were treated as in panel E. Quantification of EdU foci per mitotic cell is shown. Individual values, medians and interquartile range of three biologically independent experiments are plotted. Two-tailed unpared t-test was used on the medians per experiment. Throughout the figure, ‘n’ represents the total number of cells measured across experiments. Source data are provided as a Source Data file.