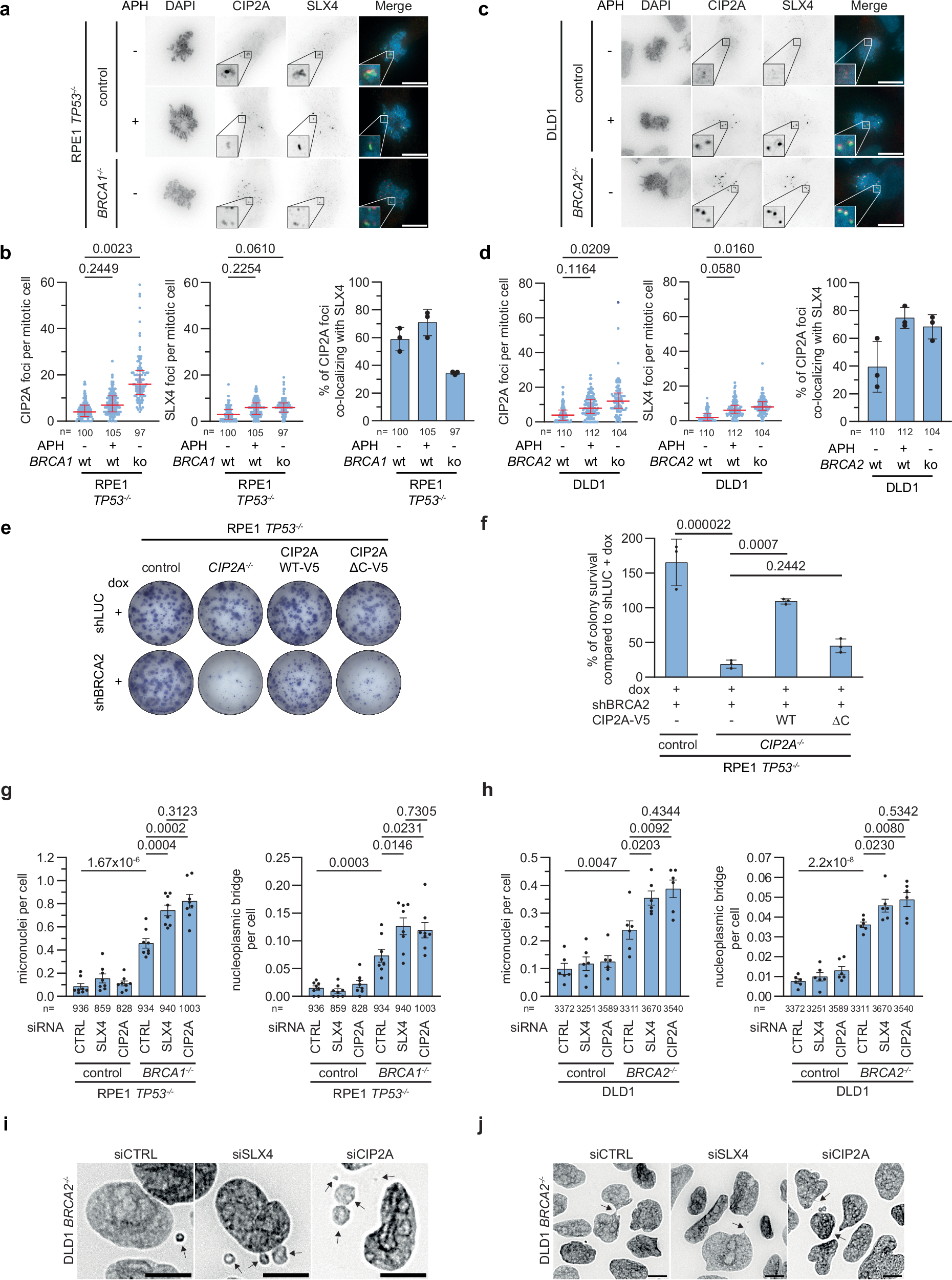
Fig. 6: CIP2A and SLX4 maintain genome stability in BRCA1/2 mutant cells.

Imaging and quantification of RPE1 RPE1 TP53–/– PAC–/– cells and RPE1 TP53–/– PAC–/– BRCA1–/– cells (a, b) or DLD1 WT cells and DLD1 BRCA2–/– cells (c, d) left untreated or treated with APH (200 nM, 20 h). Panel a, c: Representative wide-field images of cells stained for DAPI (blue), CIP2A (red), SLX4 (green). Panel b, d: Quantification of CIP2A and SLX4 foci per mitotic cell. Individual values, medians and interquartile range of three biologically independent experiments are plotted. Two-way ANOVA with Šidák’s multiple comparisons test was used on the medians per experiment. Quantification of percentages of CIP2A foci of total number CIP2A foci co-localizing with SLX4. Median values per experiment are plotted. Bars represent the mean and SD of three biologically independent experiments. e Representative images of clonogenic survival assays of doxycycline-treated parental RPE1 TP53–/– and CIP2A–/– cl#1 and CIP2A–/– cl#1 cells, reconstituted with CIP2A-WT or CIP2A-ΔC with doxycycline-inducible luciferase (shLUC) or BRCA2 (shBRCA2) shRNA. f Quantification of colony survival for data from panel (e), normalized to doxycycline-treated shLUC-expressing cell lines. Bars represent mean survival and SD of three biologically independent experiments. Ordinary one-way ANOVA with Dunnett’s multiple comparison test was used. Quantification of micronuclei and nucleoplasmic bridges per cell for RPE1 TP53–/– PAC–/– cells and RPE1 TP53–/– PAC–/– BRCA1–/– cells (g) or DLD1 WT and DLD1 BRCA2–/– cells (h), transfected with indicated siRNAs. Bars represent the mean with SEM of eight biologically independent experiments (g) or six biologically independent experiments (h). Two-tailed unpaired t-test was used. i, j Representative wide-field images of DLD1 BRCA2–/– cells transfected with indicated siRNAs and stained for DAPI. Arrows indicate either micronuclei (i), or nucleoplasmic bridges (j). Throughout the figure, ‘n’ represents the total number of cells measured per condition and scale bars represent 10 µm. Source data are provided as a Source Data file.