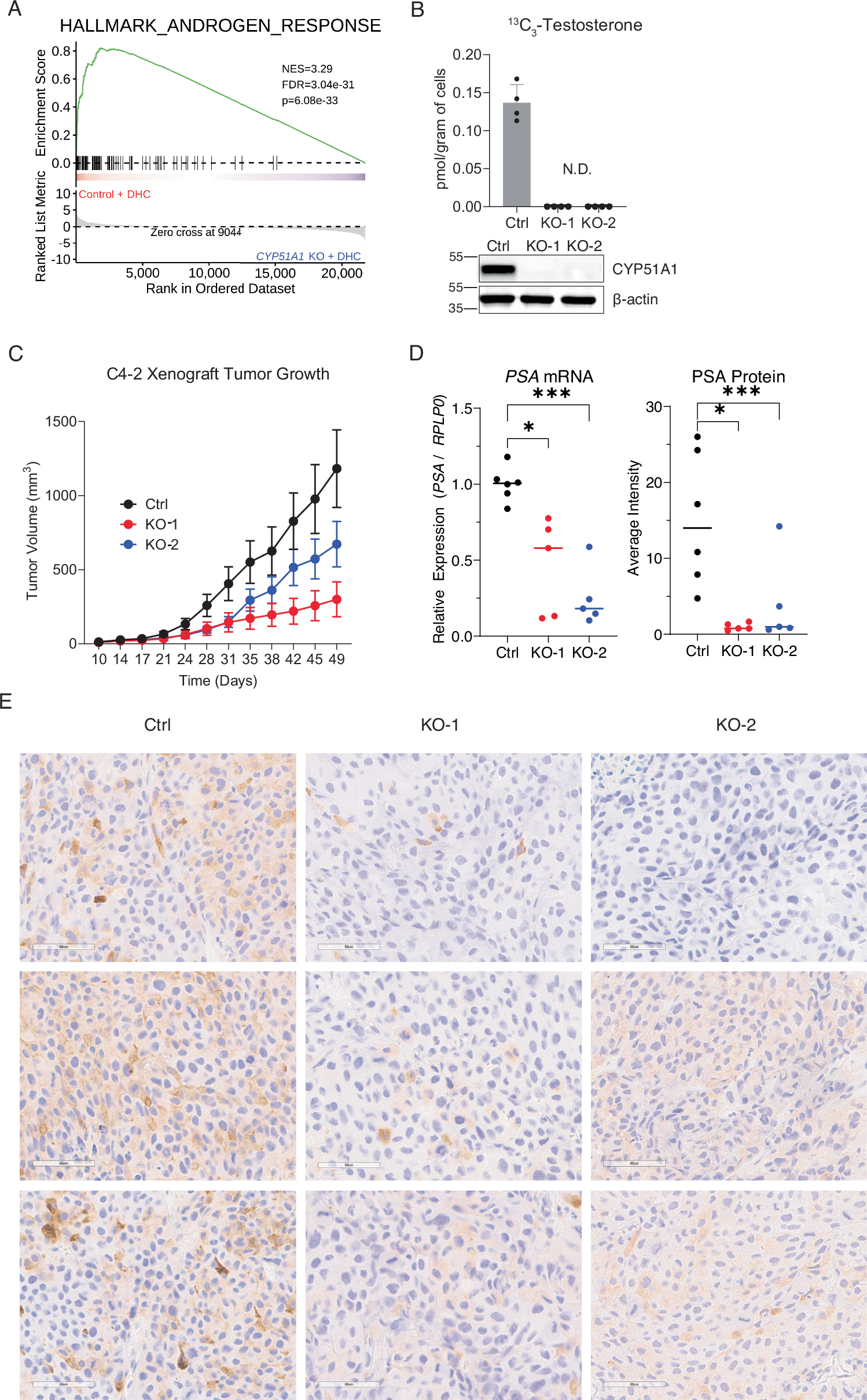
Fig. 5: Depleting CYP51A1 suppresses androgen activity.
From: A bypass gateway from cholesterol to sex steroid biosynthesis circumnavigates CYP17A1

A Gene Set Enrichment Analysis (GSEA) was performed to evaluate the androgen response hallmark in control and CYP51A1 knockout cells. Both cell groups were treated with 100 nM DHC for 4 days. The androgen response hallmark was subsequently analyzed in both conditions. n = 3 biological intra-assay replicates samples per group. The enriched pathway was identified by an adjusted p-value, using the Benjamini–Hochberg method. B Intracellular 13C3-testosterone levels in control or CYP51A1 knockout (KO) C4-2 cells. Cells were treated with 13C3-cholesterol and harvested after 5 days. 13C3-testosterone was measured by LC-MS/MS. From n = 4 biological intra-assay replicate samples. The data are presented as mean +/− SD. C Control or CYP51A1 KO C4-2 cells were injected subcutaneously in castrated NSG mice, and tumor volume was measured by ultrasound imaging. Tumor growth over time in the groups were compared by two-way ANOVA. The data are presented as mean +/− SEM. D mRNA and protein levels of PSA in control and CYP51A1 KO C4-2 xenografts. Six control and five CYP51A1 KO xenografts were stained using a PSA antibody, and PSA expression was analyzed by real-time-PCR. Groups were compared by two-tailed unpaired t-test with Welch’s correction. CYP51A1 KO xenografts had lower levels of mRNA (control v. KO1 p = 0.0158; control v. KO2 p = 0.002) and protein (control v. KO1 p = 0.0108; control v KO2 p = 0.0348). E Representative PSA immunohistochemistry images are shown for each group (n = 3 xenograft experiments). Source data are provided as a Source Data file.