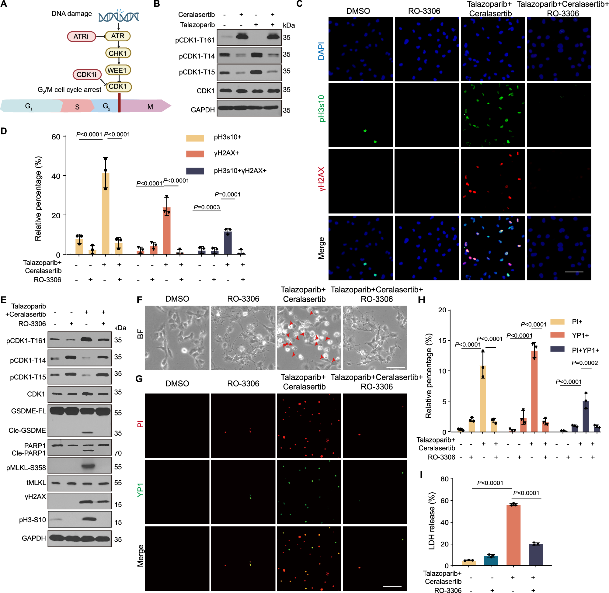
Fig. 2: Preventing mitosis entry attenuates PANoptosis induced by PARPi and ATRi.

A Model diagram illustrating the effect of ATR pathways activation on CDK1 and cell cycle arrest when DNA damage occurs in cells. RO-3306 can inhibit the activation of CDK1. ATRi can inhibit the ATR and thereby activate the CDK1. Created in BioRender. Liao, Z. (2025) https://BioRender.com/qbbh4m4. B Immunoblot analysis in OVCAR8 cells treated with 250 nM Talazoparib or/and 2.5 μM Ceralasertib for 24 h. GAPDH was used as the internal control. Data were repeated thrice independently with similar results. Representative images (C) and quantification (D) of the γH2AX+cells (red) and pH3s10+ cells (green) in OVCAR8 cells treated with 250 nM Talazoparib, 2.5 μM Ceralasertib, or/and 9 μM RO-3306 for 24 h. Scale bar = 100 μm. Data were repeated thrice independently with similar results. E Immunoblot analysis in OVCAR8 cells treated with 250 nM Talazoparib, 2.5 μM Ceralasertib, or/and 9 μM RO-3306 for 24 h. GAPDH was used as the internal control. Data were repeated thrice independently with similar results. F Phase-contrast imaging assay of OVCAR8 cells treated with 250 nM Talazoparib, 2.5 μM Ceralasertib, or/and 9 μM RO-3306 for 24 h. The red arrowheads indicate the large bubbles emerging from the plasma membrane. Scale bar = 100 μm. Data were repeated thrice independently with similar results. Representative images (G) and quantification (H) of the PI+ cells (red) and YP1+ cells (green) in OVCAR8 cells treated with 250 nM Talazoparib, 2.5 μM Ceralasertib, or/and 9 μM RO-3306 for 24 h. Scale bar = 100 μm. I Comparison of LDH release-based cell death in OVCAR8 cells treated with 250 nM Talazoparib, 2.5 μM Ceralasertib, or/and 9 μM RO-3306 for 24 h. The data in (D, H, I) are representative of three independent experiments and presented as the mean ± SEM. Statistical significance was determined using two-tailed one-way ANOVA with Tukey’s multiple comparisons test in (D, H, I). Source data are provided as a Source data file.