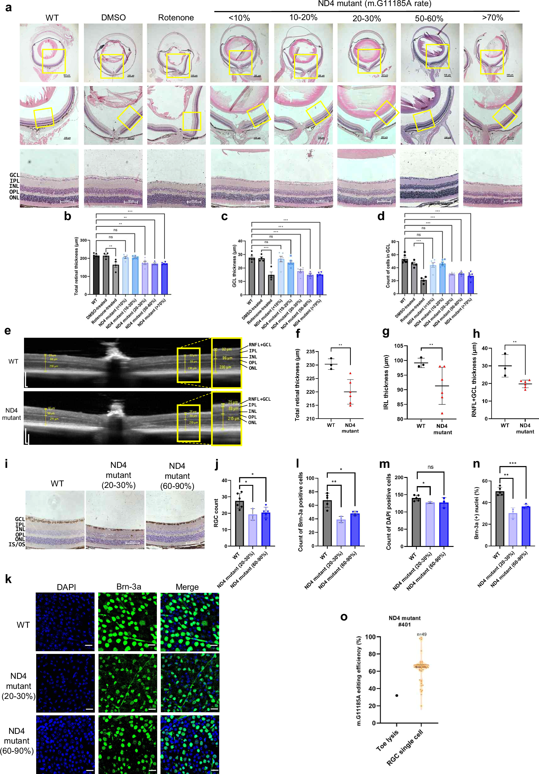
Fig. 3: Histological and functional analysis for confirming Leber’s Hereditary Optic Neuropathy (LHON)-like phenotypes on mutant mice.
From: In vivo mitochondrial base editing restores genotype and visual function in a mouse model of LHON

a H&E-stained retinal sections of WT, DMSO-treated, Rotenone-treated, and MT-ND4 mutant mice with varying m.G11185A heteroplasmy (<10%, 10–20%, 20–30%, 50–60%, >70%). Enlarged views (×4, ×10, ×40) highlight layer alterations (GCL ganglion cell layer, IPL Inner plexiform layer, INL inner nuclear layer, OPL outer plexiform layer, ONL outer nuclear layer, IS/OS inner segment/outer segment). b Quantifications of total retinal thickness, Rotenone (p = 0.002) vs DMSO, <10% (p = 0.93),10–20% (p = 0.9), 20–30% (p = 0.002), 50–60% (p = 0.002), >70% (p = 0.0004) vs WT. c Quantifications of GCL thickness: Rotenone (p = 0.0002) vs DMSO, <10% (p = 0.9) 10–20% (p = 0.5), 20–30% (p = 0.0002), 50–60% (p = 0.00002), >70% (p = 0.00004) vs WT. d Quantifications of GCL cell counts: Rotenone (p = 0.00001) vs DMSO, <10% (p = 0.1),10–20% (p = 0.4), 20–30% (p = 0.000001), 50–60% (p = 0.00016), >70% (p = 0.0000001) vs WT. Error bars, s.e.m. (b-d: <10%, 10-20%, 20-30%, >70% n = 6; DMSO, Rotenone, 50–60% n = 4). e OCT images at ±10° from optic nerve head show retinal thinning in mutants. f Total retinal thickness, p = 0.006. g inner retinal layer, p = 0.004. h RNFL + GCL, p = 0.01. (f-h: WT n = 4, mutant n = 6). i Immunohistochemistry staining of RBPMS in enlarged eyeball sections. j Quantification: 20–30% (p = 0.03), 60–90% (p = 0.01) vs WT. (WT n = 6, mutant 20–30% n = 3, 60–90% n = 5). k Whole-mount Brn3a immunofluorescence of RGCs (green) and DAPI (blue). l Quantifications of Brn3a+ cells: 20–30% (p = 0.002), 60–90% (p = 0.011). m Quantifications of DAPI+ cells: 20–30% (p = 0.02), 60–90% (p = 0.3); n Quantifications of Brn3a + /DAPI ratio: 20–30% (p = 0.005), 60–90% (p = 0.0005). (l-n: WT n = 6, mutants n = 3). o Editing efficiencies in m.G11185A locus from MT-ND4 mutant mice toe and RGC. Error bars indicate s.e.m. Statistical analyses: ANOVA with Tukey’s HSD (b–d) or Student’s two-tailed t-test (f–n). Significance threshold: p*<0.05, **p < 0.01, ***p < 0.001.