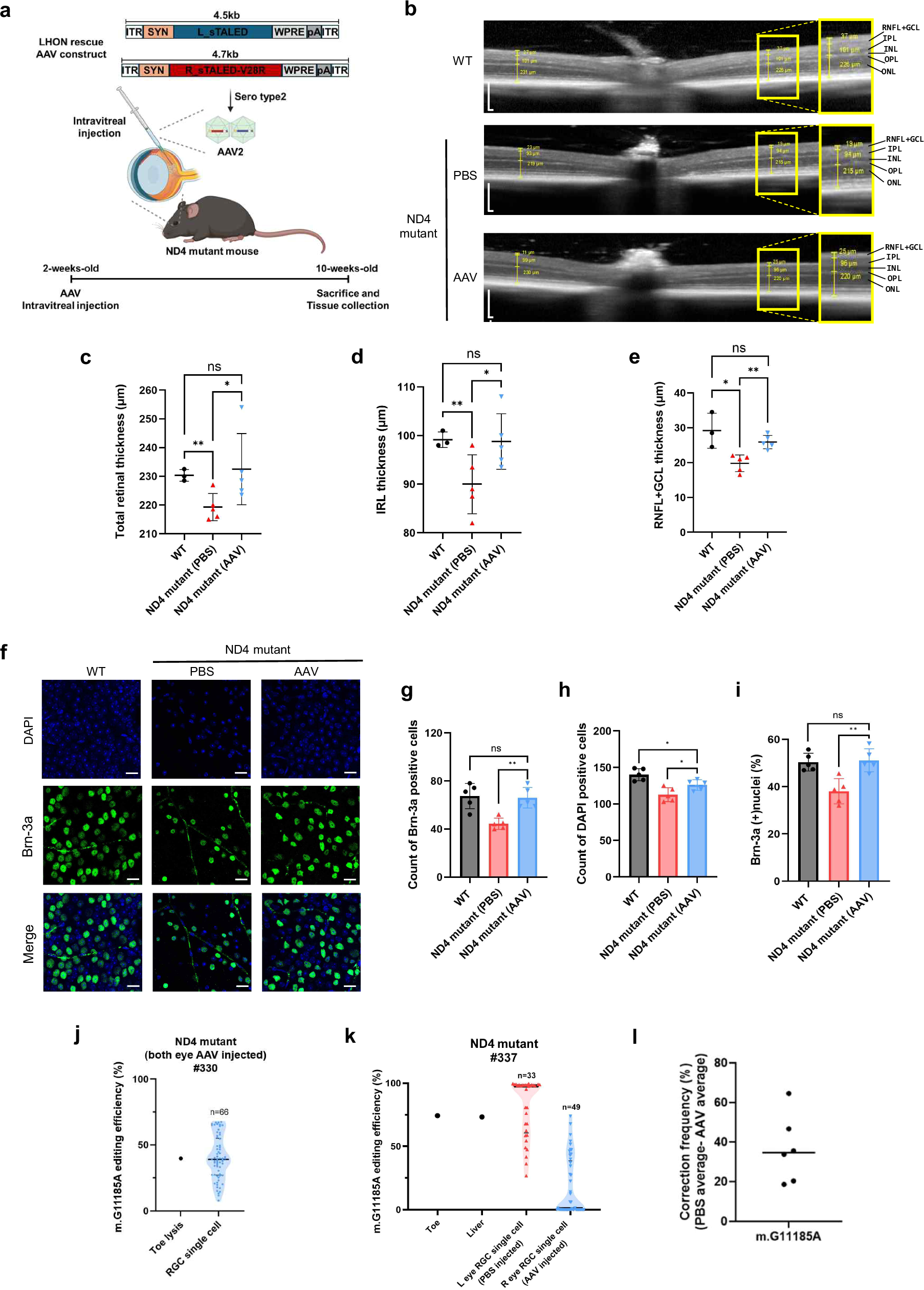
Fig. 5: Clinical trials for mitochondrial gene therapy using sTALED-V28R AAVs and phenotypic assessments for confirming therapeutic effects of sTALED-V28R AAVs on MT-ND4 mutant mice.
From: In vivo mitochondrial base editing restores genotype and visual function in a mouse model of LHON

a Schematic illustrations of mitochondrial gene therapy using sTALED-V28R AAVs. Left AAVs in red, right in blue. sTALED-V28R AAVs were intravitreally injected at 2 weeks of age; phenotypic assessments were performed at 10 weeks. Created in BioRender. Kim, K. (2025) https://BioRender.com/70u65f8. b OCT images of retina in WT, PBS-injected, and sTALED-V28R AAVs-injected MT-ND4 mutant mice. Scale bar: 200 μm. c Retinal thickness quantification in WT (n = 3), PBS-injected, and sTALED-V28R AAVs-injected (n = 5) MT-ND4 mutant mice. p = 0.011 (PBS vs AAV), p = 0.6 (AAV vs WT). d Inner retinal layer thickness quantification. p = 0.011 (PBS vs AAV), p = 0.8 (AAV vs WT). e RNFL + GCL thickness quantification. p = 0.007 (PBS vs AAV), p = 0.2 (AAV vs WT). f Brn3a immunofluorescence staining in whole-mount retinas of WT, PBS-injected, and AAV-injected MT-ND4 mutant mice. DAPI (blue) stains nuclei; Brn3a (green) marks RGCs. g Quantification of Brn3a-positive cells. p = 0.001 (PBS vs AAV), p = 0.81 (AAV vs WT). h Quantification of DAPI-positive cells. p = 0.04 (PBS vs AAV), p = 0.02 (AAV vs WT). i Brn3a(+) nuclei (%) quantification. p = 0.003 (PBS vs AAV), p = 0.79 (AAV vs WT). j Editing efficiencies at m.G11185A locus in tissue and RGCs from MT-ND4 mutant mice. Both eyes received AAV; RGC numbers used in genotyping indicated above plots. k Editing efficiencies at m.G11185A locus: left RGCs with PBS (red), right RGCs with AAV (cyan). l Correction frequencies at m.G11185A locus in AAV-injected RGCs vs PBS-injected RGCs. Bars represent median from 6 mice. Error bars = s.e.m. Statistical analysis: two-tailed Student’s t-test (c–e, g–i). Significance: *p < 0.05, **p < 0.01, ***p < 0.001.