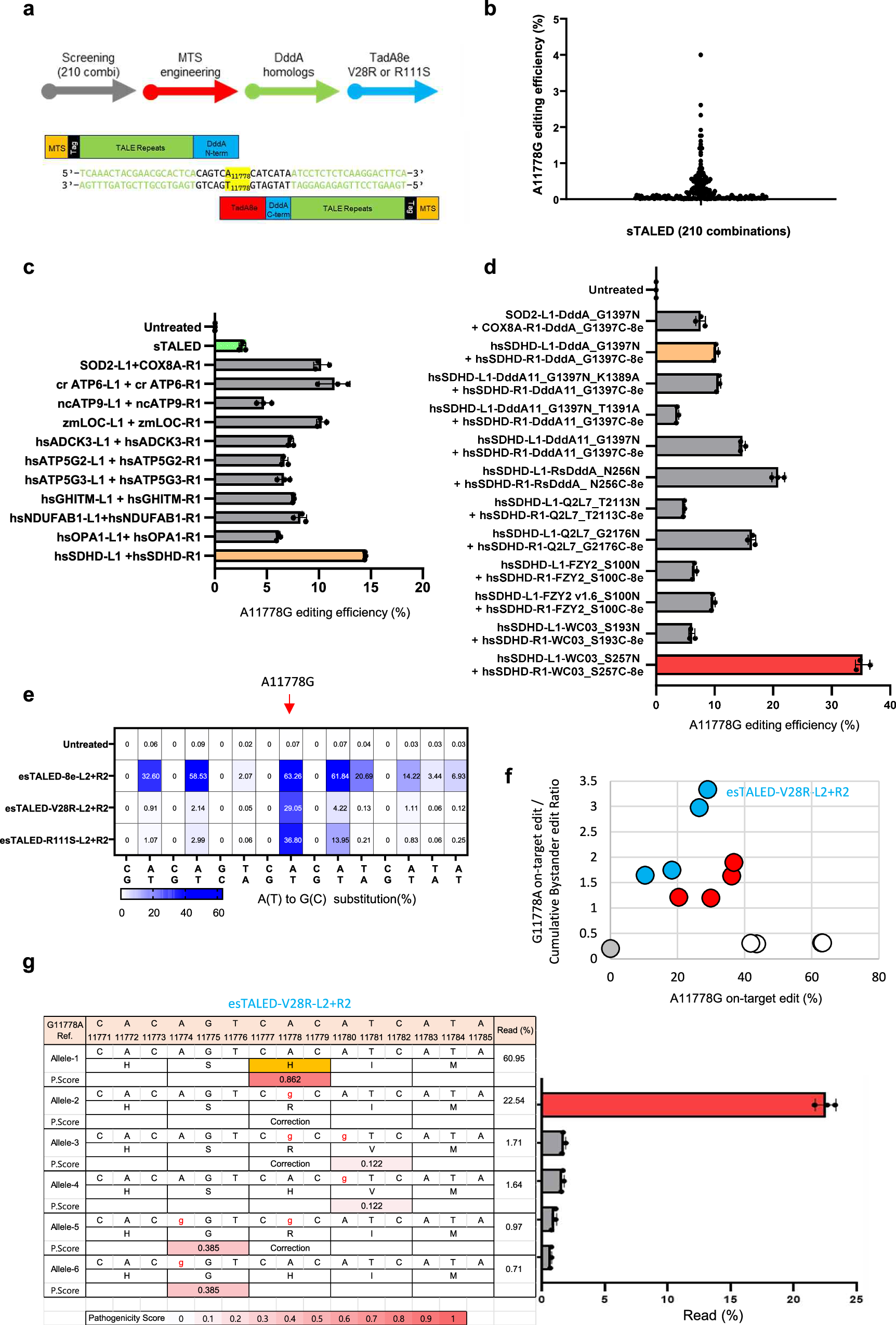
Fig. 7: Human mitochondrial m.G11778A mutation was corrected by enhanced sTALEDs.
From: In vivo mitochondrial base editing restores genotype and visual function in a mouse model of LHON

a Top: Schematic diagram showing the process of improving and developing sTALED. Bottom: Architecture of sTALED pairs designed to target the m.G11778A in human mitochondrial ND4 gene. Double strand DNA sequence is near the MT-ND4 m.G11778A mutation (yellow) that includes the TALE binding sequence (green). MTS: mitochondrial targeting sequence (orange), Taq: 3X HA or 3X FLAG (black), TALE repeats (chartreuse), DddA N-terminal or C-terminal (cyan), TadA8e adenine deaminase (Red). b–f Comparison of correcting pathogenic mutation induced by plasmid encoding the original sTALED and engineered sTALEDs in urine-derived cells from m.G11778A LHON patient. Untreated sample was used as negative control. Data are shown as means from n = 3 biologically independent samples. b Plots indicate the on-target editing efficiency induced by combinations of 210 with different TALE binding locations each of sTALED-8e. c Bar graphs illustrate the on-target A-to-G editing efficiency by the original sTALED (chartreuse) and engineered MTS-sTALEDs. The hsSDHD MTS-sTALED (orange) shows the best on target editing efficiency. Error bars indicate standard error of the mean (s.e.m.) for biologically independent sample (n = 3). d Bar graphs illustrating the on-target A-to-G editing efficiency by hsSDHD MTS-sTALED (orange) and applying various DddA variants or homologs to hsSDHD MTS-sTALED. The SDHD MTS-WC03 DddA homolog-sTALED (red bar) shows the best on target editing efficiency. Error bars indicate standard error of the mean (s.e.m.) for biologically independent sample (n = 3). e Heatmap showing target A-to-G conversions induced by esSTAED-8e-L2 + R2, esSTAED-V28R-L2 + R2 and esSTAED-R111S-L2 + R2. f Plots indicate the on-target editing efficiency and cumulative undesired editing ratio (On target editing efficiency/Sum of editing efficiency in editing window - On target editing efficiency) induced by combinations of 4 with different TALE binding locations each of esTALED-8e (white plots), esTALED-V28R TadA8e variant (cyan plots), and esTALED-R111S TadA8e variant (red plots). Untreated sample was used as negative control (gray plot). g Allele analysis showing target A-to-G conversions induced by esSTAED-V28R-L2 + R2 (Cyan plot in Fig. 6f). Pathogenicity prediction by AlphaMissense and pathogenicity score is divided into likely benign (0–0.34 score), uncertain (0.34–0.564 score), and likely pathogenic (0.564-1 score)27. Error bars indicate standard error of the mean (s.e.m.) for biologically independent sample (n = 3).