Abstract
Living cells employ dynamic networks for intercellular communication and cooperation, leading to tissue-wide activity. One emerging challenge in the field of bottom-up synthetic biology is emulating such sophisticated behaviors in liposome-based synthetic cells (SCs). Fabricating communication networks in lipid bilayer-based SCs remains a challenge, as signaling molecules must transit through two consecutive membranes to transfer information between different SCs. Here, we address this obstacle by engineering connexin channels that directly connect the lumens of adhering SC membranes. We focus on orthogonal channel-forming connexins, namely connexin 43 and connexin 32, and redesign their channel activity to be UV- and near IR-responsive, respectively. By combining engineered connexins into a single SC assembly, we demonstrate orthogonal transfer of reactive signaling molecules between SCs, giving rise to unique reaction products and network states in a wavelength-dependent manner – an important step toward synthetic communication networks.
Similar content being viewed by others
Introduction
The movement of electrons, ions, and molecules underlie everyday networks capable of long-range communication. In living systems, the transfer of molecular signals—metabolites, hormones, and growth factors—between cells forms one basis of network communication that is critical for collective and coordinated action1, for example, during quorum sensing2 and tissue differentiation and morphogenesis3. To ensure robustness and fidelity in an environment of competing chemical signals, living cells exhibit tight control over when, where, and how molecular signals are transferred and interpreted4,5. For instance, sender cells release signals at precise times and locations, and through signal transduction mechanisms or expression of transporters or channels, receiver cells process those released molecular signals. In higher animals with a multitude of cell types, signal transfer requires specificity, such that multiple communication networks can act simultaneously between subsets of cells across tissues and organs without interference6. Emulating living communication networks in synthetic systems would lead to new classes of materials that transfer and transform an array of molecular information dynamically, critical features for regenerative medicine, advanced sensors, and computing.
One synthetic platform that offers distinct advantages for material construction is synthetic cells (SCs)7. Here, we define SCs as micron-sized lipid vesicles that mimic cellular form, properties, and functions. Their programmable nature, compartmentalization, membrane functionality, and bio- and aqueous solvent-compatibility have made SCs attractive building blocks for a variety of applications8,9,10,11. These properties have also been leveraged for signal release12,13,14,15,16 and transfer between distinct SCs17,18,19,20,21,22,23, as well as SCs and live cells24,25,26,27,28. By virtue of their lipid bilayer boundaries, compartmentalization of a wide range of hydrophilic molecules in SCs is routine29, which has subsequently enabled release of stored signals upon expression of membrane pores, such as the bacterial α-hemolysin17,18,19,24. However, these same SC properties make high-fidelity, directed transfer far more challenging. Signals are often released into the extracellular milieu, where they indiscriminately reach nearby SCs in a concentration-dependent manner, limiting both specific transfer and fidelity as some signal is lost to the surrounding medium, the latter of which reduces signal amplitude. To overcome these limitations, researchers have engineered adhesions that bring SCs into contact30,31,32,33, and have subsequently designed contact-dependent signaling modalities34,35,36,37,38,39. Despite these important advances, examples of stimuli-responsive, contact-based communication remain limited34,40. Moreover, the realization of orthogonal communication between liposome-based SCs—an essential step toward enabling multiple, programmable SC assembly states—remains elusive to date.
A conduit structure that passes through two lipid bilayers would transform SCs into a network capable of direct molecular signal transfer41,42. Taking inspiration from cellular gap junctions, we report a user-controlled protein conduit system between SCs. Gap junctions depend on a family of proteins known as connexins that self-assemble into hexameric nanopores, so-called connexons (or hemichannels), in cell membranes43,44,45. Connexon nanopores can couple across cells, forming full channels that exchange cytoplasmic contents between connected neighbors46,47. Functional connexon nanopores (hemichannels) have been integrated into SCs and liposomes15,48,49,50, enabling signal release and transmission to living cells. However, functional connexin full channels between SCs that are stimulus-responsive have yet to be achieved. Here, we demonstrate full connexin channel activity for both connexin 43 (Cx43) and connexin 32 (Cx32) between SCs and find that the presence of adhesive co-receptor proteins is necessary for efficient signal transfer. Building on our earlier work using a bulky domain to restrict nanopore activity15, we demonstrate user‑controlled signal transfer through Cx43 and Cx32 connexons. To activate connexon assembly, we take advantage of protease cleavage of the bulky domain, which we couple to either UV or near-IR illumination. With this system, channel formation of either Cx43 or Cx32 channels across adhered SCs can be selectively triggered with different wavelengths of light. We showcase how our SC network can be used to transfer specific reactive molecules between SCs, in turn producing unique reaction products and SC assembly states in a wavelength-dependent fashion, akin to signaling-based differentiation in a tissue. Our work represents an important step towards constructing synthetic communication networks with high fidelity, specificity, and user-defined control that approach the features of living tissue.
Results
Adhesive contacts enhance connexin channel formation between SCs
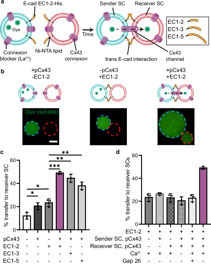
Connexin channels form in living cells when connexon extracellular loops bind across cells in a trans fashion51. Here, we sought to assemble connexin channels between SCs as a means to facilitate inter-SC signal transfer. Thus, we decided to form Cx43 channels between two SC populations—one encapsulating a soluble dye (sender SCs) and another lacking an intracellular dye (receiver SCs). We have previously verified that Cx43 inserts into SC membranes with the correct orientation, i.e., its extracellular loops facing the outside of the SC, a critical requirement for forming connexin channels across SCs15. To further distinguish SC populations for transfer, sender SC membranes were doped with DOPE-Atto390, and receiver SC membranes comprised LissRhod PE. The soluble dye acts as a molecular signal to monitor transfer between SCs. To prevent inter-SC transfer via dye leakage from unpaired connexons, we added La3+, a known unpaired connexon blocker52,53, to the SC outer solution (Supplementary Fig. 1). Upon expression of Cx43 in both sender and receiver SCs using a cell-free protein expression system (PURE system), we observed a modest increase in dye transfer to receiver SCs that express Cx43 (+pCx43, 20% dye transfer) in comparison to those that do not (-pCx43, 12% dye transfer) (Fig. 1b, c and Supplementary Fig. 5b). We attributed minimal channel-based transfer to inadequate contact formation between sender and receiver SCs as connexons’ extracellular loops undergo fast dissociation and slow association54. We, therefore, reasoned that an additional adhesive complex that can form stable membrane contacts between SCs may increase the pairing probability of connexons.
a Scheme of Cx43 connexin channel assembly between sender (cyan) and receiver (red) SCs. SC membranes incorporating DOPE-Atto390 (sender) or LissRhod PE (receiver) along with DGS-NTA(Ni) are functionalized with different size variants of His-tagged E-cadherin ectodomain (EC1–2, EC1–3, or EC1–5). Cx43 channels between sender and receiver SCs lead to the transfer of dye (green, Alexa Fluor 647) between SCs. La3+ blocks any unpaired connexon, ensuring dye transfer is connexin channel-dependent. b Fluorescent micrographs of sender and receiver SCs demonstrate that dye transfer is dependent on EC1–2-mediated adhesion between Cx43-expressing SCs. Scale bar: 5 µm. c Quantification of dye transfer to receiver SCs in the presence of different E-cadherin variants (EC1–2, EC1–3, or EC1–5) reveals that maximum transfer occurs between Cx43-expressing SCs that are adhered by EC1–2 (highlighted in purple). Receiver SCs with a luminal dye fluorescence greater than 110% of the background fluorescence were classified as receivers with dye transfer, and this metric was used for all subsequent experiments. Bars indicate the mean values ± s.d. of n = 3 independent experiments, at least 35 receivers were analyzed per experiment (p-values are 0.0236, 0.0119, 0.0002, 0.0016, and 0.0056, respectively). d Quantification of dye transfer between EC1–2-tethered SCs in the presence or absence of Cx43 and with and without a Cx43-channel inhibitor (Gap26) or extra-SC Ca2+, the latter of which is necessary for EC1–2-mediated adhesions. Without Cx43 or Ca2+ or in the presence of Gap26, dye transfer was abolished. Data are represented as mean ± s.d. of n = 3 independent experiments, at least 35 receivers were analyzed per experiment. p-values were determined using a two-tailed unpaired t-test comparison (ns not significant p > 0.05; *p < 0.05; **p < 0.01; ***p < 0.001; ****p < 0.0001). Source data are provided as a Source Data file.
To test this hypothesis, we functionalized sender and receiver SC membranes with the extracellular domains of the adherens junction protein, E-cadherin (E-cad). E-cad has five ecto-domains with only the first two domains associating in trans to adhere neighboring epithelial cells55. We recombinantly purified a hexahistidine-tagged (His-tag) version of E-cad with its adhesive domains (EC1–2) to induce SC adhesion. To tether EC1–2 to sender and receiver SC surfaces, we doped SC membranes with 5 mol% DGS-NTA(Ni) lipid. Following mixing and a pelleting step, robust contacts formed between sender and receiver SCs (Supplementary Fig. 2). In the presence of EC1–2, significant dye transfer (50%) was observed between Cx43-expressing sender and receiver SCs (+pCx43) compared to SCs that did not express Cx43 (-pCx43, 23%) (Fig. 1a–c and Supplementary Fig. 5a, b). Again, we found that La3+ effectively blocks unpaired connexons in the presence of EC1–2 (Supplementary Fig. 4a). We also observed minimal dye transfer (8%) to receiver SCs that are not in contact with senders, indicating the importance of adhesions in enhancing communication efficiency (Supplementary Fig. 4b), and that receiver SC size did not impact transfer efficacy (Supplementary Fig. 6). Our data with EC1–2 suggests that adhesion between SCs increases the probability of connexon pairing by bringing SC membranes in close proximity, leading to robust signal transfer56. To probe this effect further, we decorated sender and receiver SCs with longer versions of His-tagged E-cad (EC1–3 and EC1–5). We observed a reduction in dye transfer to receiver SCs with the longer variants of E-cad (Fig. 1c and Supplementary Fig. 5b) compared to EC1–2, despite similar binding energies at SC interfaces (Supplementary Fig. 2). Energetically costly membrane bending may explain the decrease in transfer as the E-cad construct length increases. Full Cx43 channel formation leads to an intermembrane distance of ~3.5 nm57, whereas full-length E-cad adhesions position membranes ~37 nm apart55. Using the short EC1–2 variant would reduce this distance to ~25 nm58, leading to less membrane bending. Since the short EC1–2 variant showed the highest extent of inter-SC transfer, we used it for all subsequent experiments involving connexin channel assembly.
Next, we optimized the concentration of EC1–2 that drove maximum dye transfer (50 nM) (Supplementary Fig. 3). We then ensured that transfer was contingent on both populations of SCs expressing Cx43 (Fig. 1d and Supplementary Fig. 5c). As well, we verified that adding a Cx43-extracellular loop mimetic peptide, Gap2659, a known channel inhibitor, to the extra-SC solution, reduced dye transfer. Finally, EC1–2’s trans interactions require Ca2+ 60. Upon removing Ca2+ from the extra-SC solution, only background transfer occurred, confirming that enhanced transfer was indeed Cx43 channel-dependent and due to EC1–2-mediated contacts between SCs. Therefore, efficient dye transfer requires Cx-expression in both SC populations, the presence of La3+ as a connexon blocker, and Ca2+-mediated EC1–2 adhesion between sender and receiver SCs. Together, our data show that connexin channels can form between micron-sized SCs and that transfer can be enhanced by engineering SCs with short adhesive co-receptors.
Pairing-incompatible connexons form orthogonal channels and lead to non-mixing transfer paths
Having found that Cx43 forms channels across adhered SCs, we next examined whether we could extend this approach to another connexin isoform, especially one that may form orthogonal channels to Cx43, potentially lending specificity to SC communication. Towards this end, we focused on assembling Cx32 channels between SCs, which are thought to be docking-incompatible with Cx43 based on data from live cell experiments61,62. By encapsulating the PURE system along with a Cx32-GFP plasmid (pCx32) inside SCs, we were first able to assemble functional Cx32 connexons that released dye to the surrounding solution (Supplementary Fig. 7). Using EC1–2 to drive adhesion between sender and receiver SCs, we then found evidence of adhesion-mediated dye transfer across Cx32 channels (Fig. 2a, Supplementary Figs. 8 and 10a), albeit to a lower extent than for Cx43 channels (Fig. 1). This observation is in agreement with previous work in cells that has shown lower permeability and conductance of Cx32–Cx32 channels compared to their Cx43–Cx43 channel counterparts63. Moreover, expression of Cx32 was lower in SCs compared to Cx43 (Supplementary Fig. 9), which may also contribute to the difference in dye transfer across connexin channels. Notably, when we paired sender SCs expressing Cx43 with receiver SCs expressing Cx32, dye transfer was abolished (Fig. 2c and Supplementary Fig. 10b), in line with the cell-based work61,62, and most likely due to differences in key hydrogen bonding residues that reside in the second extracellular loops (ECL2) of Cx43 (H194) and Cx32 (N175) (Fig. 2b)51. To probe this incompatibility further, we designed a three SC population experiment, wherein a sender SC that expresses either Cx43 or Cx32 and encapsulates a dye is combined with both a Cx43-expressing receiver SC and a Cx32-expressing receiver SC. Cx43- or Cx32-sender membranes incorporate DOPE-Atto390, whereas Cx43- and Cx32-receiver membranes are doped with LissRhod PE and DOPE-Atto647, respectively. After mixing and adhering the three SC populations to one another through EC1–2, we found significant dye transfer only between the sender SC and the receiver SC that expressed the same connexin isoform (Fig. 2d and Supplementary Fig. 10c, d). Different connexons with incompatible pairing, as we have shown for Cx43 and Cx32, open up the possibility of defining specific communication pathways in SC assemblies.
a Scheme of adhering SCs with Cx32 channels (left, top). Fluorescent micrograph showing dye transfer across Cx32 channels in a sender (cyan)-receiver (red) SC pair (left, bottom). Quantification of dye transfer to receiver SCs across Cx32 channels (right). Bars indicate the mean values ± s.d. of n = 3 independent experiments, at least 35 receivers were analyzed per experiment (p = 0.0044). Scale bar: 5 µm. b Superposition of cryo-EM structures of Cx43 and Cx32 channels, PDB 7Z22 and PDB 7ZXO (top, left). ECL2 regions of Cx43 (pink) and Cx32 (blue) are represented as ribbon diagrams, along with key residues involved in inter-connexon interactions of Cx43 and Cx32 channels shown as sticks and labeled (top, right). Differences in the amino acid residues at the respective ECL2 docking interfaces of Cx43 (pink) and Cx32 (blue) (bottom) result in their docking incompatibility. c Scheme of incompatible Cx43 and Cx32 connexons, which would lead to a lack of dye transfer between SCs (left). Normalized dye transfer from Cx43-expressing sender SCs to receiver SCs expressing either Cx43 or Cx32 (right). Bars indicate the mean values ± s.d. of n = 3 independent experiments, at least 50 receivers were analyzed per experiment (p < 0.0001). d Scheme of selective dye (Alexa Fluor 488, green) transfer between senders (cyan) and receivers (red and orange) in a three SC population based on the pairing compatibility of connexons (top left). Fluorescent micrographs of Cx43-senders (cyan) adhered to Cx43- (red) and Cx32-receivers (orange) show preferential dye transfer to Cx43-receivers (bottom). Normalized dye transfer between Cx43- and Cx32-senders to receivers expressing either Cx43 or Cx32 (top right). Normalization for Cx43-receivers was performed with respect to percent dye transfer in two-vesicle populations with (1) and without (0) Cx43 expression. Normalization for Cx32-receivers was performed with respect to percent dye transfer in two-vesicle populations with (1) and without (0) Cx32 expression. Bars indicate the mean values ± s.d. of n = 3 independent experiments, at least 75 receivers were analyzed per experiment. Asterisks represent statistically significant differences (p-values are 0.0016, 0.3709, and 0.0002, respectively). Scale bar: 5 µm. p-values were determined using a two-tailed unpaired t-test comparison (ns not significant p > 0.05; *p < 0.05; **p < 0.01; ***p < 0.001; ****p < 0.0001). Source data are provided as a Source Data file.
Light-activated assembly of Cx43 channels between SCs
Achieving direct signal transfer between SCs for user-defined communication would require a means of control over the timing of transfer. We decided to make use of our previously engineered version of Cx43, whose activity was dependent on TEV protease activity15. Engineered Cx43 was designed with a bulky N-terminal domain followed by a TEV protease recognition site (TEVrecCx43), which we previously showed blocks assembly of a functional connexon nanopore15. We also showed previously that by encapsulating TEV protease in UV-responsive liposomes within SCs that connexon pore activity could be triggered with UV light (UV-Cx43)15. The sequence of events is as follows: UV illumination causes liposome rupture in SCs, releasing TEV protease. TEV protease then acts on TEVrecCx43, digesting the N-terminal bulky domain, which leads to nanopore assembly and activity. Here, we asked whether we could extend this system to assemble functional Cx43 channels across SCs in response to UV light. To test this concept, we first found the optimal concentration of UV-responsive liposomes that could effectively activate TEVrecCx43 connexons (Supplementary Fig. 13). We then created UV-Cx43 sender and UV-Cx43 receiver SCs. In the absence of light, we found negligible dye transfer between sender and receiver SCs that were adhered with EC1–2, indicative of non-functional connexin channels. However, following illumination with UV light, a significant increase (2.3-fold based on raw fluorescence values, Supplementary Fig. 14a, b) in dye transfer was observed (Fig. 3a). The amount of transfer was indistinguishable from TEVrecCx43-expressing sender and receiver SCs that encapsulated soluble TEV, suggesting efficient light-mediated activation of Cx43 channel activity.
a Primary sequence of TEVrecCx43 (top, left). Scheme of UV-dependent assembly of functional Cx43 channels between SCs (bottom, left). UV-responsive liposomes (UVLiposomes + TEV) and Alexa Fluor 647 were co-encapsulated in SCs expressing the TEVrecCx43 variant. UV illumination would result in TEV release from liposomes and cleavage of mCherry, leading to dye transfer. Normalized dye transfer to UV-Cx43 receivers in the presence or absence of UV-responsive liposomes or UV illumination (right). Normalization was performed with respect to percent dye transfer in two-vesicle populations with (1) and without (0) Cx43 expression. Bars indicate the mean values ± s.d. of n = 3 independent experiments, at least 45 receivers were analyzed per experiment (p-values are 0.0642, <0.0001, and 0.0012, respectively). b Percentage of TEV release from NIR-responsive liposomes as a function of illumination time (t1/2 = 15 min). Each point represents mean values ± s.d. of n = 3 independent experiments. c Scheme of NIR-dependent assembly of functional Cx43 connexon in SCs (left). NIR-responsive liposomes containing gold nanorods (NIRLiposomes + TEV) were co-encapsulated with Alexa Fluor 647 in SCs expressing the TEVrecCx43 variant. Upon NIR illumination, TEV release would lead to mCherry cleavage and subsequent dye leakage. Normalized dye leakage in SCs expressing TEVrecCx43 in the presence and absence of NIR-responsive liposomes and NIR illumination (right). Normalization was performed with respect to percent dye leakage from vesicles with (1) and without (0) Cx43 expression. Bars indicate the mean values ± s.d. of n = 3 independent experiments, at least 30 SCs were analyzed per experiment (p-values are 0.7157, 0.0014, and 0.5254, respectively). d Scheme of NIR-dependent dye transfer across SCs expressing TEVrecCx43 (left). Normalized dye transfer between NIR-Cx43 senders and receivers in the presence or absence of NIR-responsive liposomes and NIR illumination (right). Bars indicate the mean values ± s.d. of n = 3 independent experiments, at least 35 receivers were analyzed per experiment (p-values are 0.1870 and 0.0008, respectively). p-values were determined using a two-tailed unpaired t-test comparison (ns not significant p > 0.05; *p < 0.05; **p < 0.01; ***p < 0.001; ****p < 0.0001). Source data are provided as a Source Data file.
With the ability to control connexin channel activity with UV light, we next focused on developing additional wavelength options for activation that would enable the use of multiple connexin isoforms in parallel. A near IR (NIR, λ = 850 nm)-activatable system would be advantageous as its red shift provides an orthogonal mode of activation to the UV (λ = 254 nm)-activated system. For this purpose, we synthesized NIR-responsive liposomes by encapsulating gold nanorods (gold NR) inside 200 nm-sized liposomal membranes composed of 1,2-dipalmitoyl-sn-glycero-3-phosphocholine (DPPC) (Supplementary Fig. 11b) and included TEV protease. In these liposomes, the gold NRs act as photothermal agents to convert NIR light into heat, rupturing DPPC-based liposomes and leading to TEV release in the process64. We first verified that the NIR-responsive liposomes remain stable for the duration of our experiments (6 h, Supplementary Fig. 11) and that minimal TEV was released from the NIR-responsive liposomes in the absence of NIR light (Fig. 3b). However, upon NIR illumination, rapid TEV activity from NIR-responsive liposomes occurred, with maximum release and activity at 15 min. Building on these results, we next tested whether we could use NIR-responsive liposomes to trigger connexon activity in SCs. Similar to the UV system, we encapsulated NIR-responsive liposomes containing TEV protease inside SCs expressing TEVrecCx43 and observed connexon-based release only upon NIR illumination (2.6-fold over no illumination condition) (Fig. 3c). As anticipated, these SCs were unresponsive to UV light, demonstrating activation orthogonality, and dependent on the presence of gold NRs within the liposomes for connexon activation (Supplementary Fig. 12). We then turned our attention to channel-based transfer. After forming contacts with EC1–2, significant NIR-mediated transfer was observed (2-fold increase based on raw fluorescence values, Supplementary Fig. 14c) (Fig. 3d). We confirmed that both NIR- and UV-dependent SC transfer were unresponsive to the other wavelength (Supplementary Fig. 15), which demonstrates wavelength-selective activation of connexin channels.
NIR light-activated assembly of TVMV protease-dependent Cx32 channels
Having established that Cx43 and Cx32 do not pair with each other across SCs (see above), we envisioned a synthetic communication network, wherein incompatible connexins mediate separate, high-fidelity communication pathways. To control pathway formation independently, connexins that respond to different stimuli, such as distinct wavelengths of light, would be advantageous. Towards this end, we sought to engineer Cx32, such that its assembly was protease-dependent and orthogonal to that of TEVrecCx43. To do this, we examined the cryo-EM structures of Cx32 connexons (Fig. 4a)65. Similar to Cx43, the Cx32 N-terminus forms key contacts in the inner lining of the pore structure, which may be leveraged for blocking pore activity by adding N-terminal bulk. To test this idea, we cloned a TVMV protease recognition site between an N-terminal bulky mCherry and Cx32 (TVMVrecCx32). TVMV is a viral protease that possesses similar activity to TEV protease but acts specifically on a distinct peptide sequence, resulting in minimal cross-reactivity between the two proteases (Supplementary Fig. 16a)66. We found that TVMVrecCx32-expressing SCs showed significantly reduced dye leakage compared to SCs expressing wild-type Cx32, suggesting that pore formation is largely blocked prior to cleavage of bulky mCherry (Fig. 4b and Supplementary Fig. 17). When TVMV protease was added to SCs, cleavage of the mCherry domain by TVMV protease led to recovery of connexon activity (Fig. 4b). Motivated by this finding, we next sought to place Cx32 activation under control of NIR light. To do this, we generated NIR-responsive liposomes loaded with TVMV. We then encapsulated NIR-responsive liposomes inside TVMVrecCx32-expressing SCs (NIR-Cx32). The expected sequence of events is as follows: NIR illumination causes liposome rupture in SCs and releases TVMV protease. TVMV protease then acts on TVMVrecCx32, digesting the N-terminal bulky domain, and activating the Cx32 nanopore. Upon quantifying connexon activity in the presence or absence of 15 min of NIR light, we found that Cx32-based connexon activity in NIR-Cx32 SCs increased by 3.5-fold following NIR illumination (Fig. 4b). We also confirmed that NIR-Cx32 did not activate in the presence of TEV and that TEVrecCx43 remained non-functional in the presence of TVMV, confirming orthogonality of the two systems (Supplementary Fig. 16b). To examine SC transfer, we assembled both receiver and sender SCs with the NIR-Cx32 system and indeed found that transfer took place only after NIR illumination (2.3-fold increase based on raw fluorescence values, Supplementary Fig. 18) (Fig. 4c). Collectively, these results suggest that Cx32’s transfer activity can be engineered to be light sensitive and that its activation can be manipulated in a manner orthogonal to Cx43’s activation.
a Side and top views of Cx32 connexon, PDB 7ZXN. The N-terminus of Cx32 monomers is highlighted in green and faces the interior of the pore. b Primary sequence of TVMVrecCx32 (top). Scheme of NIR-dependent assembly of functional Cx32 connexons in SCs (middle, left). NIR-responsive liposomes with TVMV protease (NIRLiposomes+TVMV) and Alexa Fluor 647 were co-encapsulated in SCs expressing a protease-sensitive variant of Cx32 (TVMVrecCx32). TVMV released from liposomes upon NIR illumination would lead to cleavage of mCherry and subsequent dye leakage from SCs. Fluorescent micrographs showing dye leakage from these NIR-Cx32 SCs following NIR illumination. Normalized dye leakage in SCs expressing TVMVrecCx32 in the presence and absence of NIR-responsive liposomes and NIR illumination (bottom). Normalization was performed with respect to percent dye leakage from vesicles with (1) and without (0) Cx32 expression. Bars indicate the mean values ± s.d. of n = 3 independent experiments, at least 30 SCs were analyzed per experiment (p-values are 0.6688, 0.0953, <0.0001, <0.0001, and 0.9607, respectively). Scale bar: 10 µm. c Scheme of NIR-dependent dye transfer across SCs expressing TVMVrecCx32 (left). Normalized dye transfer between NIR-Cx32 senders and receivers in the presence and absence of NIR-responsive liposomes and NIR illumination (right). Normalization was performed with respect to percent dye transfer in two-vesicle populations with (1) and without (0) Cx32 expression. Bars indicate the mean values ± s.d. of n = 3 independent experiments, at least 35 receivers were analyzed per experiment (p-values are 0.4904, <0.0001, and <0.0001, respectively). p-values were determined using a two-tailed unpaired t-test comparison (ns not significant p > 0.05; *p < 0.05; **p < 0.01; ***p < 0.001; ****p < 0.0001). Source data are provided as a Source Data file.
User-controlled orthogonal communication networks between SCs
Given that the UV-Cx43 and NIR-Cx32 systems are dependent on different proteases for activity, we reasoned that both engineered connexins can be controlled orthogonally in a single SC with separate wavelengths of light. To examine this possibility, we created SCs that contain both UV-Cx43 and NIR-Cx32 systems (DualCx). We then adhered DualCx sender SCs with either Cx43- or Cx32-expressing receiver SCs and, in both cases, found minimal dye transfer (Supplementary Fig. 19), implying an initial off state for the DualCx sender. DualCx sender SCs were then adhered with both UV-Cx43 and NIR-Cx32 receiver SCs, constructing a three-population SC assembly. As expected, in the absence of light, we saw minimal dye transfer between the DualCx sender SC and either receiver SC. Upon UV illumination, however, we observed selective transfer to UV-Cx43 receivers (2.5-fold increase based on raw fluorescence values, Supplementary Fig. 20) over NIR-Cx32 receivers. Similarly, NIR illumination resulted in predominant transfer to NIR-Cx32 receivers (2-fold increase based on raw fluorescence values, Supplementary Fig. 20) over UV-Cx43 receivers (Fig. 5). Thus, by using the appropriate wavelength of light, our system allows the user to dictate transfer preferences between SCs, in turn defining independent signaling paths in an SC assembly.
Scheme of DualCx sender SCs (left) that co-express non-functional TEVrecCx43 and TVMVrecCx32 connexons and co-encapsulate UV-responsive (UVLiposome + TEV) and NIR-responsive (NIRLiposome + TVMV) liposomes. DualCx senders are adhered with UV-Cx43 and NIR-Cx32 SCs that encapsulate UV-responsive or NIR-responsive liposomes, respectively. UV illumination specifically activates transfer between DualCx senders and UV-Cx43 receivers, while NIR illumination results in transfer to the NIR-Cx32 receivers. Normalized dye transfer to UV-Cx43 and NIR-Cx32 receivers under no, UV or NIR illumination (right). Dye transfer was normalized with respect to percent transfer from DualCx senders to either Cx43- or Cx32-receiver vesicles (see Supplementary Fig. 19) in the presence of either TEV or TMVM protease (1). Similarly, dye transfer from DualCx senders to either Cx43- or Cx32-receivers in the absence of any protease served as the lower bound (0) for normalization. Bars indicate the mean values ± s.d. of n = 3 independent experiments, at least 30 receivers were analyzed per experiment (p-values are 0.0002, 0.8928, 0.7706, and 0.0006, respectively). p-values were determined using a two-tailed unpaired t-test comparison (ns not significant p > 0.05; *p < 0.05; **p < 0.01; ***p < 0.001; ****p < 0.0001). Source data are provided as a Source Data file.
Finally, we reasoned that our specific and selective transfer platform could be used to direct distinct reactants between SCs, ultimately leading to unique reaction products within a SC assembly (Fig. 6a)—a synthetic form of tissue signal transfer and processing but with user-defined control. To accomplish this, we encapsulated different fluorogenic azide reactants within SC lumens. We chose to use the fluorogenic azides, CalFluor 647 (CF647) and CalFluor 488 (CF488), as they produce distinct fluorescent products only upon reaction with alkynes, for example, with the water-soluble cyclooctyne, polyethylene glycol modified dibenzocyclooctyne (PEG-DBCO) (Supplementary Fig. 21)67. To test the compatibility of the CalFluors and PEG-DBCO with our system, we first looked into whether CF488 can be transferred between UV-Cx43 senders and receivers in a light-sensitive fashion. We loaded UV-Cx43 senders with CF488, while UV-Cx43 receivers encapsulated PEG-DBCO. Upon UV illumination, CF488 transfer and subsequent fluorescence turn-on in the receivers was detected within 7 min, supporting the system’s rapid (minutes) activation capabilities (Supplementary Fig. 22). Encouraged by this, we extended this approach to a three-SC population. In UV-Cx43-containing SCs, we included CF647, and in NIR-Cx32 containing SCs, we included CF488. Then, we generated DualCx SCs encapsulating PEG-DBCO. We first adhered the three-SC population together using EC1–2 and verified that no reaction products formed since connexin channels remained in the inactive state, restricting the reactants to the separate SCs and leading to a dark state of the SC assembly (Fig. 6b, c and Supplementary Fig. 23). Next, the SC assembly was illuminated with UV. Gratifyingly, we only observed formation of the fluorescent CF647 triazole product within the SCs, which stemmed from specific transfer from UV-Cx43 SCs to DualCx SCs and resulted in the red state of the SC assembly (Fig. 6b, c and Supplementary Fig. 23). Similarly, after NIR illumination, we observed fluorescent CF488 triazole product within the SCs from specific transfer from NIR-Cx32 SCs to DualCx SCs, resulting in the green state of the system (Fig. 6b, c and Supplementary Fig. 23). We also tested illuminating with both wavelengths simultaneously. In this case, we observed formation of both triazole products, which we describe as the yellow state (Fig. 6b, c and Supplementary Fig. 23). In sum, our work describes an SC assembly that can specifically and selectively transfer different molecular species between individual SCs. By coupling transfer to reactive chemistry—a form of signal processing—we also showed that distinct SC assembly states can be formed, four in total, which is a critical step towards using SC communication networks for computing purposes beyond binary languages.
a Scheme of DualCx receiver SCs that co-express the non-functional TEVrecCx43 and TVMVrecCx32 connexons. These SCs encapsulate NIR- and UV-responsive liposomes along with polyethylene glycol-modified dibenzocyclooctyne (PEG-DBCO). These receivers are interfaced with UV-Cx43 or NIR-Cx32 sender SCs that are loaded with CalFluor 647 (CF647-N3)- and CalFluor488 (CF488-N3)-azide respectively. Using UV activates Cx43-channels between UV-Cx43 senders and DualCx receivers, and leads to the transfer of CF647-N3 to the receivers that produces a red signal upon a click reaction with PEG-DBCO. Conversely, NIR irradiation leads to green signal production due to the transfer of CF488-N3 across functional Cx32 channels between NIR-Cx32 senders and DualCx receivers. The truth table represents the relation between the light inputs and the output state that is produced in the receivers. b Bright-field images merged with fluorescence channels show the different chemical states that the system achieves as a consequence of different input lights. Scale bar: 5 µm. c Quantification of the amount of click-chemistry products (CF647- and CF488-triazoles) produced under different illumination states. Fluorescence of the respective chemical products is used as a proxy for their concentration. Bars indicate the mean values ± s.d. of n = 3 independent experiments, at least 35 receivers were analyzed per experiment. Source data are provided as a Source Data file.
Discussion
Lipid bilayer vesicles offer notable chemical advantages as a material, such as long-term stability, compatibility with aqueous and biological environments, and differentiation between inner and outer environments. These properties position SCs, and other lipid bilayer structures, as ideal building blocks for communicative materials, as they can store molecular information at defined positions for long periods of time (hours)68. Still, to transform SCs into a high-fidelity communication network demands controllable modules that mediate efficient transfer of signals between SCs. A central strategy has been to design adhesive molecules that bring SCs into close proximity, thereby minimizing signal loss through long-distance diffusion. Such contacts have been achieved using natural and engineered proteins31,69, non-natural molecular interactions30,32,33, or external physical fields27,70. Once adhered, communication is facilitated by protein pores or receptors that regulate signal exchange. To enforce contact-dependent signaling, pores may remain blocked until SCs engage34,35,37, or signaling may be triggered only upon receptor-ligand binding39. However, in these approaches, adhesion alone does not ensure selectivity since mismatched SC pairs in physical contact may still permit nonspecific exchange. While externally gated pores add another layer of control, uncoordinated pore opening across different SCs may lead to signal leakage, undermining both transfer fidelity and selectivity. Receptor–ligand systems address this by enforcing partner specificity, yet such strict pairing might delay communication, as receptor activation must precede signaling. A protein conduit that spans both bilayers could overcome these constraints by providing a direct channel for molecular exchange in a controlled and contact‑dependent manner. This has been a long-sought, although largely unrealized, goal to date71,72,73.
Here, we provided one of the first examples of direct molecular transfer from one SC to another via connexin channel conduits, a key step toward constructing high-fidelity synthetic communication networks. Our approach relied on engineering gap junction connexins to undergo activation only in the presence of a light stimulus. We found that combining proteins from nature, such as connexins and E-cad, with non-natural systems, such as NIR-sensitive, gold nanorod-containing liposomes, endowed SCs with rapidly controllable capabilities, which would be hard to realize in either living cells or in purely non-natural materials. Further, by leveraging connexins that evolved to form incompatible channels, namely Cx43 and Cx32, orthogonal networks between SCs led to specific pathways for information transfer and were leveraged to produce unique reaction products within SCs. Of note, we took advantage of orthogonal communication between SCs to create a SC logic system that produces four distinct outputs, i.e., reaction products, based on two inputs, namely wavelength of illumination. This could enable advanced logic operations beyond binary states using DualCx-based assemblies for future computing and circuit applications. As well, DualCx SCs represent a step towards an undifferentiated, pluripotent SC74. As either UV or NIR light is applied to the material, DualCx SCs commit to one of two states irreversibly, analogous to stem cell differentiation, but determined entirely by the user.
Our platform provides researchers with a single starting SC material that can be patterned to any network architecture. Multiple co-existing signaling pathways would allow the integration of multiple stimuli in an initially inert material. With incompatible connexin isoforms, SC materials can be leveraged to form co-existing signaling pathways upon activation, ultimately giving rise to interpenetrating networks. Interestingly, activable SCs eliminate the need for low-throughput technologies that spatially pattern individual but different SCs in space, since illumination can generate the network architectures post-fabrication34. While our system demonstrates a notable over two-fold increase in connexin channel-dependent transfer, there remain limitations related to background leakage and protein expression variability. These issues primarily stem from the current emulsion-based SC preparation methods, which produce non-uniform, defect-containing vesicles and expose the cell-free protein expression components to oil, reducing their activity. As methods to prepare SCs and cell-free protein systems improve, we can potentially achieve lower background leakage and higher transfer efficiency. With these improvements, we envision integrating additional natural or engineered connexin isoforms into single SCs to transfer many different signals that can be processed in subsequent SCs, for example, via various reactive chemistries, for applications in regenerative medicine, sensing, and soft computing.
Methods
Materials and general methods
All chemical reagents were of analytical grade, obtained from commercial suppliers and used without further purification, unless otherwise noted. The 4-(2-hydroxyethyl)-1-piperazineethanesulfonic acid (HEPES), Tris hydrochloride (Tris-HCl), sodium chloride (NaCl), calcium chloride (CaCl2), lanthanum chloride heptahydrate (LaCl3·7H2O), imidazole, and OptiPrep Density Gradient Medium were purchased from Sigma-Aldrich. The 1-palmitoyl-2-oleoyl-glycero-3-phosphocholine (POPC), 1,2-dioleoyl-sn-glycero-3-[(N-(5-amino-1-carboxypentyl)iminodiacetic acid)succinyl] (nickel salt) (DGS-NTA(Ni)), 1,2-dioleoyl-sn-glycero-3-phosphoethanolamine-N-(lissamine rhodamine B sulfonyl) (ammonium salt) (Liss Rhod PE), DPPC, 1,2-bis(10,12-tricosadiynoyl)-sn-glycero-3-phosphocholine (DC(8,9)PC), and 1,2-distearoyl-sn-glycero-3-phosphoethanolamine-N-[methoxy(polyethylene glycol)−2000] (DSPE-PEG(2000)) were obtained from Avanti Polar Lipids. 1,2-Dioleoyl-sn-glycero-3-phosphoethanolamine labeled with either Atto 390 (DOPE-Atto390) or Atto 647 (DOPE-Atto647) was obtained from ATTO-TEC GmbH. Gap26 peptide was purchased from Tocris Bioscience. Alexa Fluor 647-N-Hydroxysuccinimide (NHS) Ester and Alexa Fluor 488-NHS Ester were obtained from ThermoFisher Scientific. PURExpress In Vitro Protein Synthesis Kit and Tobacco Etch Virus (TEV) Protease were purchased from New England Biolabs. Recombinant C4 (TVMV) Protease was purchased from Abcam. Gold nanorods with citrate as a stabilizing agent with a ~4.1 aspect ratio (length, ~41 nm) were purchased from Nanopartz. Sensolyte 520 TEV Protease Assay Kit, Fluorimetric was obtained from AnaSpec. Dibenzocyclooctyne conjugated with a polyethylene glycol linker (DBCO-PEG24) was purchased from BroadPharm. CalFluor 647- and CalFluor 488-azides were obtained from Vector Laboratories, Inc.
Fluorescence imaging was carried out on an Eclipse Ti2 microscope (Nikon) equipped with 405/488/560/640 nm lasers (Andor), a Dragon 500 high-speed spinning disk confocal module (Andor), and a Zyla 4.2 sCMOS camera (Andor). Fluorescent micrographs of vesicles were acquired with a 60x objective (Nikon, NA 1.49 TIRF) and were analyzed using Fiji (ImageJ). The brightness and contrast for all analyzed channels were kept consistent across images within a single experiment. Sample fluorescence was acquired using a BioTek Cytation 5 Imaging reader. For UV irradiation experiments, samples were placed in a 96-well plate (Nunc 96-well, Clear) at a distance of 6.5 cm from a UVP 3UV lamp (254 nm shortwave UV emission, 115 V, 8 W, Analytikjena). For near IR (NIR) experiments, the laser source used was a supercontinuum white-light laser source (SuperK Fianium FIU-15, NKT Photonics). An external RF driver was used to select the output wavelengths. Five channels of wavelengths (from 850 nm to 870 nm with an increment of 5 nm) were turned on simultaneously. The output light was coupled by a single-mode fiber and then collimated using an objective lens (Nikon OEM Microscope Objective Plan APO VC 20x Air 0.75 NA UV). The samples were placed in a 384-well plate (Greiner Microplate 384-well, Black) at a distance of 20 cm from the output collimated beam (12 mW/cm2).
For all confocal imaging experiments, samples were added to a custom imaging chamber. The imaging chamber was prepared by attaching laser-cut, custom acrylic wells to a glass coverslip using an optical adhesive (Norland NOA 60). The wells were pre-treated with a 1% bovine serum solution for 10 min, prior to sample addition.
Two-tailed unpaired t tests were performed using Prism 9 (GraphPad Software). For each experiment, the details of the replicates are noted in the figure legend. For all figures, ∗p < 0.05, ∗∗p < 0.01, ∗∗∗p < 0.001, ∗∗∗∗p < 0.0001, and n.s. p > 0.05 was used.
Plasmid construction
Cloning was performed using Gibson Assembly75. Cx43-GFP and Cx32-GFP fusions were obtained by amplifying the Cx4315 and Cx32 genes (rat Cx32 gBlock, IDT) along with an eGFP gene using PCR and introducing them into the vector pRSET between XbaI and EcoRI restriction sites with Gibson Assembly (plasmids pRSET_Cx43-GFP and pRSET_Cx32-GFP). The protease-sensitive Cx43 and Cx32 variants were designed in a similar way by amplifying the Cx43-GFP and Cx32-GFP fusions along with an mCherry sequence using PCR and inserting them between the XbaI and EcoRI sites of the pRSET vector using Gibson Assembly (pRSET_mCherry-TEVrec-Cx43-GFP, pRSET_mCherry-TVMVrec-Cx32-GFP). Primers were used to introduce the TEV and TVMV recognition sites for the TEVrecCx43 and TVMVrecCx32 variants, respectively, and their sequences are listed in Supplementary Data 1.
Gene fragments encoding the first two (EC1–2; Asp1–Asp213) and three (EC1–3; Asp1–Phe332) extracellular domains of mouse E-cad were purchased as separate gBlocks from Integrated DNA Technologies (IDT). These fragments were then cloned into a pET28a vector containing a 6x His tag (between NcoI and BamHI restriction sites) using Gibson Assembly to create the pET28a_EC1–2 and pET28a_EC1–3 plasmids. Sequences of the primers used are listed in Supplementary Data 1.
Protein expression and purification
Protein expression was adapted from Katsamba et al.76. Briefly, the EC1–2 and EC1–3 plasmids were transformed into Escherichia coli BL21 (DE3) and Rosetta II (DE3) pLysS cells and grown at 37 °C until an OD600 of 0.6 was reached. Expression was induced by using either 1 mM (for EC1–2) or 0.5 mM (for EC1–3) IPTG, and cells were subsequently grown for 16 h at 18 °C. Cells were then collected and resuspended in lysis buffer (10 mM Tris-HCl, pH 8.0, 500 mM NaCl, 3 mM CaCl2, 20 mM imidazole) containing protease inhibitors (ThermoScientific) and DNase I (ThermoScientific). Cells were lysed first using a Dounce homogenizer and then with sonication (Branson SFX250 Sonifier, 30% amplitude) for 6 min. Lysates were then clarified by centrifugation at 18,000×g for 30 min at 4 °C and filtered through a 0.45-µm pore syringe filter. EC1–2 and EC1–3 were purified using affinity chromatography as follows. The clarified lysate was allowed to cycle over a HisTrap FF column (Cytiva) for 2 h at 4 °C using a BioLogic LP system (Biorad). The column was then washed with wash buffer containing 10 mM Tris-HCl, pH 8.0, 500 mM NaCl, 3 mM CaCl2, and 20 mM imidazole. The column was transferred to an Akta Pure 25 (Cytiva), and protein was eluted using a 20 CV gradient of 0–100% elution buffer (10 mM Tris-HCl, pH 8.0, 500 mM NaCl, 3 mM CaCl2, 500 mM imidazole). Eluted proteins were further purified by size exclusion chromatography using a Superdex 200 pg column (Cytiva) into buffer containing 20 mM Tris, pH 8.0, 150 mM NaCl, and 10 mM CaCl2. Recombinant Human E-Cadherin Protein (EC1–5) was purchased from R&D Systems and reconstituted at 250 μg/mL in sterile 1× PBS (pH = 7.4, Gibco) according to the manufacturer’s instructions.
Dye transfer in two-vesicle populations
Vesicles expressing connexin variants were prepared using a modified inverted emulsion process15. Briefly, a 657 µM (total lipid) suspension of POPC:DGS-NTA(Ni):fluorescent lipid (94.9:5:0.1) in a silicone oil, mineral oil, and decane (40:7:3) mixture was freshly prepared by sonication (30 min) before each experiment. The fluorescent lipid used for all sender vesicles was DOPE-Atto 390, whereas Liss Rhod-PE was used for receiver vesicles. Twenty microliters of the lipid–oil solution was added on top of 60 µL of the outer solution (25 mM HEPES, 100 mM NaCl, 2 mM CaCl2, 100 µM LaCl3, pH 7.4) in a 1.5 mL tube and allowed to rest for 30 min. Seven microliters of the inner vesicle solution containing PURExpress system (solutions A and B), plasmid DNA (70 ng), 10 µM Alexa Fluor 647-COOH (AF647, added only in sender vesicles), and 10% OptiPrep was prepared at 4 °C in buffer (5 mM HEPES, 30 mM NaCl, pH = 7.4). Five microliters of the inner solution was added to 80 µL of the lipid–oil solution and vortexed for 50 s to create an emulsion. Next, the emulsion was gently layered over the lipid monolayer interface in the 1.5 mL tube. Centrifugation was immediately performed at 4 °C for 10 min at 2400×g. After centrifugation, the tube was punctured at the bottom, and the vesicles in the buffer were ejected into a fresh 1.5 mL tube. Forty microliters of both the sender and the receiver vesicles were mixed in a fresh 1.5 mL tube through gentle pipetting. To this mixture, E-cad EC1–2 protein was added to a final concentration of 50 nM. Following a 10 min incubation on ice, the vesicle mixture was spun down at 4 °C for 10 min at 6000×g to pellet both sender and receiver vesicles. The vesicle pellet was re-suspended in 30 µL of freshly prepared outer solution using a cut pipette tip and subsequently incubated at 37 °C for 2 h to facilitate connexin variant expression. Finally, the prepared vesicles were imaged using a 60× objective. The acquired fluorescent micrographs were analyzed in Fiji (ImageJ) to quantify the percentage of receiver vesicles exhibiting dye transfer. Only receiver vesicles in direct contact with sender vesicles were considered for analysis. Receiver vesicles were selected with the oval selection tool in Fiji. After calculating average receiver cell AF647 fluorescence, receiver cells with a lumenal dye fluorescence greater than 110% of the background fluorescence were classified as receivers with dye transfer. Percent transfer to receivers SCs was then plotted by taking the ratio of the number of receivers with dye transfer to the total number of receivers analyzed. The above procedure applies to all dye transfer experiments unless otherwise noted.
For experiments with different E-cad variants, EC1–3 or EC1–5 were added to the vesicle outer solution (final conc. 50 nM) instead of EC1–2 in the above protocol. The above procedure was repeated by removing CaCl2 or adding 200 µM Gap26 peptide to the outer solution in order to verify whether dye transfer was calcium- or Cx43-dependent, respectively.
Dye transfer in three-vesicle populations
Sender vesicles were prepared similarly to the two-vesicle experiments, with the exception that 10 µM Alexa Fluor 488-COOH (AF488) was encapsulated instead of AF647. The two receiver vesicle populations had membrane lipid compositions of POPC:DGS-NTA(Ni):Liss Rhod PE (94.9:5:0.1) and POPC:DGS-NTA(Ni):DOPE-Atto 647 (94.9:5:0.1), respectively. Forty microliters of each sender and receiver vesicle solution was combined and gently mixed in a 1.5 mL tube using a pipette. To this mixture, EC1–2 was added to a final concentration of 50 nM and allowed to sit on ice for 10 min. Next, the vesicles were pelleted by centrifugation at 4 °C for 10 min at 6000×g. The vesicle pellet was re-suspended in fresh 30 µL outer solution using a cut pipette tip, and subsequently incubated at 37 °C for 2 h to enable connexin expression. The sender vesicles expressed either Cx43 or Cx32, depending on the experiment (see Figure captions). The prepared vesicles were imaged using a 60× objective. The acquired images were manually analyzed in Fiji to calculate normalized dye transfer to receiver vesicles. Again, we limited our analysis to receivers that were in direct contact with senders, classifying a luminal dye fluorescence greater than 110% of the background as receivers that exhibited dye transfer. Normalization was performed with respect to dye transfer in two-vesicle population experiments. Percent transfer in two-vesicle populations with receivers lacking the connexin plasmid was assigned a value of 0. A value of 1 was assigned to percent transfer in Cx43- or Cx32-expressing vesicle doublets.
Preparation and characterization of light-sensitive liposomes
UV-responsive liposomes
A solution of DPPC:DC(8,9)PC:DSPE-PEG2000 (79.5:20:0.5) lipids in chloroform (10 mg/mL) was placed under a stream of N2 gas to evaporate the chloroform. The lipid film was then placed in a vacuum desiccator for 2 h to remove any residual chloroform from the lipid cake. Lipid films containing DC(8,9)PC were prepared in the absence of light and covered with foil. Next, the lipid film was hydrated with an aqueous solution (final lipid conc. 10 mg/mL) containing 100 Units of TEV protease, 1 mM DTT, 25 mM HEPES, 150 mM NaCl, pH 7.4, at 42 °C to form multilamellar vesicles. Multilamellar vesicles were then extruded 43 times through a 100 nm polycarbonate filter (Cytiva) at 42 °C to prepare liposomes encapsulating TEV protease. The resulting liposomes were kept at 4 °C for 30 min. Next, the liposome samples were centrifuged at 16,900×g for 10 min at room temperature to separate any large lipid aggregates from liposomes. Finally, liposomes in the supernatant were purified using a micro spin G-50 column (Cytiva) to remove any unencapsulated TEV from the liposome solution.
NIR-responsive liposomes
A solution of DPPC:DSPE-PEG2000 (99.5:0.5) lipids in chloroform (10 mg/mL) was placed under a stream of N2 gas to evaporate the chloroform. The lipid film was then placed in a vacuum desiccator for 2 h to remove any residual chloroform from the lipid cake. Next, the lipid film was hydrated with an aqueous solution (final lipid conc. 10 mg/mL) containing either 100 Units of TEV or TVMV protease, 3 pmol gold nanorods, 25 mM HEPES, 150 mM NaCl, pH 7.4, at 42 °C to form multilamellar vesicles. Multilamellar vesicles were then extruded 43 times through a 200 nm polycarbonate filter (Cytiva) at 42 °C to prepare liposomes encapsulating either TEV or TVMV protease. The resulting liposomes were kept at 4 °C for 30 min. Next, the liposome samples were centrifuged at 16,900×g for 10 min at room temperature to separate any large lipid aggregates from liposomes. Finally, liposomes in the supernatant were purified using a micro spin G-50 column to remove any unencapsulated protease and gold nanorods from the liposome solution.
TEV release kinetics from NIR-responsive liposomes
Thirty-microliter solution of TEV-loaded NIR-responsive liposomes was added to a 384-well plate (Greiner Microplate 384-well, Black) and either illuminated with NIR light for different durations of time (1, 3, 8, 15, and 24 min) or kept in the dark at room temperature. At the same time, a sample with unencapsulated soluble TEV was prepared in a 25 mM HEPES, 150 mM NaCl, pH 7.4 buffer. Next, each of the illuminated and non-illuminated samples, along with the TEV-only sample, was diluted 2-fold in 25 mM HEPES, 150 mM NaCl, pH 7.4 buffer. Fifty microliters of these diluted solutions was added to a 96-well plate (Corning 96-well, Black). Five-tenths microliter of TEV substrate (5-FAM-ENLYFQS-QXL 520 quencher, 100×) was diluted to 50 µL in buffer (25 mM HEPES, 150 mM NaCl, pH 7.4) and then added to each of the irradiated and non-irradiated samples. The mixtures were incubated at 30 °C in the plate reader, and 5-FAM fluorescence values were obtained every 5 min for a total of 15 min (λex/em = 492/518 nm). The percentage of TEV release for the NIR and for the non-NIR irradiated liposomes was calculated by comparing the fluorescence value increase to that of unencapsulated soluble TEV in buffer.
Dynamic light scattering (DLS)
Liposome diameter was determined via DLS using a Zetasizer Nano ZS size analyzer (Malvern Panalytical). Fifty microliters of liposome solution was diluted with 950 µL of 25 mM HEPES, 150 mM NaCl, pH 7.4 buffer, and size distributions of particles were measured via three runs with 16 measurements per run. DLS was also used to determine approximate concentrations of liposomes in particles/mL. For all liposomal experiments, 2 × 104 particles were used in the vesicle inner solution.
Light-activated dye transfer in two-vesicle populations
UV-activated dye transfer
One microliter of UV-responsive liposomes along with the PURExpress system, TEVrec-Cx43 plasmid (70 ng), 10% OptiPrep, and 10 µM AF647 in buffer (5 mM HEPES, 30 mM NaCl, pH 7.4) were mixed to form 7 µL of the inner solution of the sender vesicles (UV-Cx43 sender). Receiver vesicles (UV-Cx43 receiver) had a similar inner solution composition but lacked the AF647 dye. The sender and receiver vesicles were adhered using EC1–2 (50 nM) and subjected to protein expression at 37 °C for 2 h. Following TEVrecCx43 expression, the two-vesicle population was illuminated with 254 nm UV light for 10 min. Sender and receiver vesicles were prepared similarly, but (i) encapsulating 5 Units of soluble TEV, (ii) not exposed to UV light, or (iii) not encapsulating UV-responsive liposomes served as control samples. Vesicles were imaged using a 60× objective and subsequently analyzed for dye transfer using Fiji. Normalization was performed with respect to dye transfer in two-vesicle populations with (1) and without (0) Cx43 expression.
NIR-activated dye transfer
The experimental procedure was similar to that of UV-activated transfer, with the primary difference being the use of 1 µL of NIR-responsive liposomes for the vesicle inner solution and NIR light source for activation. Following TEVrecCx43 expression, the two-vesicle population was illuminated with NIR light for 15 min. Sender and receiver vesicles were prepared similarly, but (i) encapsulating 5 Units of soluble TEV, (ii) not exposed to NIR light, or (iii) not encapsulating NIR-responsive liposomes served as control samples. All vesicles were imaged using a 60× objective and subsequently analyzed for dye transfer using Fiji. Normalization was performed with respect to dye transfer in two-vesicle populations with (1) and without (0) Cx43 expression. For NIR-activated transfer experiments with TVMVrecCx32, 1 µL of TVMV-loaded NIR-responsive liposomes was encapsulated in the sender (NIR-Cx32 sender) and receiver (NIR-Cx32 receiver) vesicles instead. Normalized transfer was calculated with respect to dye transfer in two-vesicle populations with (1) and without (0) Cx32 expression.
Orthogonal light-activated dye transfer in three-vesicle populations
Five-tenths microliter each of UV- and NIR-responsive liposomes along with the PURExpress system, TEVrecCx43 plasmid (70 ng), TVMVrecCx32 plasmid (70 ng), 10% OptiPrep, and 10 µM AF488 in buffer (5 mM HEPES, 30 mM NaCl, pH 7.4) were mixed to form 7 µL of the inner solution of the DualCx sender vesicles. The two receiver vesicle populations comprised of UV-Cx3 receivers and NIR-Cx32 receivers. Sender vesicles were adhered to both receiver vesicles using EC1–2 (50 nM). Following protein expression at 37 °C for 2 h, the three-vesicle population was illuminated with either UV for 10 min or NIR for 15 min. Finally, vesicles were imaged using a 60x objective, and receiver vesicles were analyzed for dye transfer using Fiji. Only receivers that were in direct contact with senders were analyzed, and those with a luminal dye fluorescence greater than 110% of the background were classified as receivers with dye transfer. Dye transfer was normalized with respect to percent transfer from DualCx senders to either Cx43- or Cx32-receiver vesicles (see Supplementary Fig. 19) in the presence of either TEV or TMVM protease (1). Similarly, dye transfer from DualCx senders to either Cx43- or Cx32-receivers in the absence of any protease served as the lower bound (0) for normalization.
UV-activated fluorogenic click reactions in two-vesicle populations
One microliter of UV-responsive liposomes along with the PURExpress system, TEVrecCx43 plasmid (70 ng), 10% OptiPrep, and 10 µM CalFluor 488-azide in buffer (5 mM HEPES, 30 mM NaCl, pH 7.4) were mixed to form 7 µL of the inner solution of the sender vesicles (UV-Cx43 sender). Receiver vesicles (UV-Cx43 receiver) had a similar inner solution composition but encapsulated 200 µM PEG-DBCO instead of the CalFluor 488-azide. The sender and receiver vesicles were adhered using EC1–2 (50 nM) and subjected to protein expression at 37 °C for 2 h. Following TEVrecCx43 expression, vesicle images were acquired using a 60× objective every 1 min for a total time of 28 min. In UV-activation experiments, a 254 nm UV light lamp was mounted on top of the sample, and the sample was continuously illuminated for the first 10 min while vesicle images were acquired. The mean CalFluor 488 fluorescence in receivers was calculated using ImageJ and plotted for each illumination condition.
Orthogonal light-activated fluorogenic click reactions in three-vesicle populations
Five tenths microliter each of UV- and NIR-responsive liposomes along with the PURExpress system, TEVrecCx43 plasmid (70 ng), TVMVrecCx32 plasmid (70 ng), 10% OptiPrep, and 200 µM PEG-DBCO were mixed to form 7 µL of the inner solution of the DualCx receiver vesicles. UV-Cx43 senders loaded with 10 µM CalFluor 647-azide, and NIR-Cx32 senders encapsulating 10 µM CalFluor 488-azide constituted the two sender vesicle populations. Receiver vesicles were adhered to both sender vesicles using EC1–2 (50 nM). Following protein expression at 37 °C for 2 h, the three-vesicle population was illuminated with either UV for 10 min or NIR for 15 min. Finally, vesicles were imaged using a 60x objective, and receiver vesicles were analyzed for CalFluor transfer and reaction with PEG-DBCO using Fiji. Receiver vesicles with either CalFluor 647 or CalFluor 488 signal were selected with the oval selection tool in Fiji. The mean CalFluor 647 and CalFluor 488 fluorescence in these receivers was calculated and plotted for each illumination condition.
Reporting summary
Further information on research design is available in the Nature Portfolio Reporting Summary linked to this article.
Data availability
All data supporting the findings of this study are available within the paper and its Supplementary Information. Source data is available for Figs. 1–6 and Supplementary Figs. 1–20 and 22 in the associated data file. Source data are provided with this paper.
References
Toda, S., Frankel, N. W. & Lim, W. A. Engineering cell–cell communication networks: programming multicellular behaviors. Curr. Opin. Chem. Biol. 52, 31–38 (2019).
Papenfort, K. & Bassler, B. L. Quorum sensing signal-response systems in Gram-negative bacteria. Nat. Rev. Microbiol. 14, 576–588 (2016).
Basson, M. A. Signaling in cell differentiation and morphogenesis. Cold Spring Harb. Perspect. Biol. 4, a008151 (2012).
Housden, B. E. & Perrimon, N. Spatial and temporal organization of signaling pathways. Trends Biochem. Sci. 39, 457–464 (2014).
Valls, P. O. & Esposito, A. Signalling dynamics, cell decisions, and homeostatic control in health and disease. Curr. Opin. Cell Biol. 75, None (2022).
Ullo, M. F. & Case, L. B. How cells sense and integrate information from different sources. WIREs Mech. Dis. 15, e1604 (2023).
Lin, A. J., Sihorwala, A. Z. & Belardi, B. Engineering tissue-scale properties with synthetic cells: forging one from many. ACS Synth. Biol. 12, 1889–1907 (2023).
Xu, C., Hu, S. & Chen, X. Artificial cells: from basic science to applications. Mater. Today 19, 516–532 (2016).
Boyd, M. A. & Kamat, N. P. Designing artificial cells towards a new generation of biosensors. Trends Biotechnol. 39, 927–939 (2021).
Sato, W., Zajkowski, T., Moser, F. & Adamala, K. P. Synthetic cells in biomedical applications. Wiley Interdiscip. Rev. Nanomed. Nanobiotechnol. 14, e1761 (2022).
Di Iorio, D. & Wegner, S. V. Towards applications of synthetic cells in nanotechnology. Curr. Opin. Chem. Biol. 68, 102145 (2022).
Langton, M. J., Scriven, L. M., Williams, N. H. & Hunter, C. A. Triggered release from lipid bilayer vesicles by an artificial transmembrane signal transduction system. J. Am. Chem. Soc. 139, 15768–15773 (2017).
Chen, Z. et al. Synthetic beta cells for fusion-mediated dynamic insulin secretion. Nat. Chem. Biol. 14, 86–93 (2018).
Dwidar, M. et al. Programmable artificial cells using histamine-responsive synthetic Riboswitch. J. Am. Chem. Soc. 141, 11103–11114 (2019).
Sihorwala, A. Z., Lin, A. J., Stachowiak, J. C. & Belardi, B. Light-activated assembly of connexon nanopores in synthetic cells. J. Am. Chem. Soc. 145, 3561–3568 (2023).
Akter, M., Moghimianavval, H., Luker, G. D. & Liu, A. P. Light-triggered protease-mediated release of actin-bound cargo from synthetic cells. Adv. Biol. 9, 2400539 (2025).
Adamala, K. P., Martin-Alarcon, D. A., Guthrie-Honea, K. R. & Boyden, E. S. Engineering genetic circuit interactions within and between synthetic minimal cells. Nat. Chem. 9, 431–439 (2017).
Tang, T.-Y. D. et al. Gene-mediated chemical communication in synthetic protocell communities. ACS Synth. Biol. 7, 339–346 (2018).
Buddingh, B. C., Elzinga, J. & van Hest, J. C. M. Intercellular communication between artificial cells by allosteric amplification of a molecular signal. Nat. Commun. 11, 1652 (2020).
Heili, J. M. et al. Controlled exchange of protein and nucleic acid signals from and between synthetic minimal cells. Cell Syst. 15, 49–62.e4 (2024).
Booth, M. J., Schild, V. R., Graham, A. D., Olof, S. N. & Bayley, H. Light-activated communication in synthetic tissues. Sci. Adv. 2, e1600056 (2016).
Dupin, A. & Simmel, F. C. Signalling and differentiation in emulsion-based multi-compartmentalized in vitro gene circuits. Nat. Chem. 11, 32–39 (2019).
Cazimoglu, I., Booth, M. J. & Bayley, H. A lipid-based droplet processor for parallel chemical signals. ACS Nano 15, 20214–20224 (2021).
Lentini, R. et al. Integrating artificial with natural cells to translate chemical messages that direct E. coli behaviour. Nat. Commun. 5, 4012 (2014).
Lentini, R. et al. Two-way chemical communication between artificial and natural cells. ACS Cent. Sci. 3, 117–123 (2017).
Toparlak, Ö. D. et al. Artificial cells drive neural differentiation. Sci. Adv. 6, eabb4920 (2020).
Wang, X. et al. Chemical information exchange in organized protocells and natural cell assemblies with controllable spatial positions. Small 16, 1906394 (2020).
Smith, J. M., Hartmann, D. & Booth, M. J. Engineering cellular communication between light-activated synthetic cells and bacteria. Nat. Chem. Biol. 19, 1138–1146 (2023).
Herianto, S., Chien, P.-J., Ho, J.-A. A. & Tu, H.-L. Liposome-based artificial cells: From gene expression to reconstitution of cellular functions and phenotypes. Biomater. Adv. 142, 213156 (2022).
Parolini, L. et al. Volume and porosity thermal regulation in lipid mesophases by coupling mobile ligands to soft membranes. Nat. Commun. 6, 5948 (2015).
Villringer, S. et al. Lectin-mediated protocell crosslinking to mimic cell-cell junctions and adhesion. Sci. Rep. 8, 1932 (2018).
Stuhr-Hansen, N., Vagianou, C.-D. & Blixt, O. Clustering of giant unilamellar vesicles promoted by covalent and noncovalent bonding of functional groups at membrane-embedded peptides. Bioconjugate Chem. 30, 2156–2164 (2019).
Casas-Ferrer, L., Brisson, A., Massiera, G. & Casanellas, L. Design of vesicle prototissues as a model for cellular tissues. Soft Matter 17, 5061–5072 (2021).
Bolognesi, G. et al. Sculpting and fusing biomimetic vesicle networks using optical tweezers. Nat. Commun. 9, 1882 (2018).
Chakraborty, T. & Wegner, S. V. Cell to cell signaling through light in artificial cell communities: glowing predator lures prey. ACS Nano 15, 9434–9444 (2021).
Heidari, A. et al. Orthogonal light-dependent membrane adhesion induces social self-sorting and member-specific DNA communication in synthetic cell communities. Small 19, 2206474 (2023).
Ji, Y., Chakraborty, T. & Wegner, S. V. Self-regulated and bidirectional communication in synthetic cell communities. ACS Nano 17, 8992–9002 (2023).
Harjung, A., Fracassi, A. & Devaraj, N. K. Encoding extracellular modification of artificial cell membranes using engineered self-translocating proteins. Nat. Commun. 15, 9363 (2024).
Moghimianavval, H., Loi, K. J., Hwang, S.-W., Bashirzadeh, Y. & Liu, A. P. Light-based juxtacrine signaling between synthetic cells. Small Sci. 5, 2400401 (2025).
Smith, J. M., Chowdhry, R. & Booth, M. J. Controlling synthetic cell–cell communication. Front. Mol. Biosci. 8, 809945 (2022).
Ayub, M. & Bayley, H. Engineered transmembrane pores. Curr. Opin. Chem. Biol. 34, 117–126 (2016).
Bayley, H., Cazimoglu, I. & Hoskin, C. E. G. Synthetic tissues. Emerg. Top. Life Sci. 3, 615–622 (2019).
Goodenough, D. A., Goliger, J. A. & Paul, D. L. Connexins, connexons, and intercellular communication. Annu. Rev. Biochem. 65, 475–502 (1996).
Evans, W. H. & Martin, P. E. M. Gap junctions: structure and function (Review). Mol. Membr. Biol. 19, 121–136 (2002).
Söhl, G. & Willecke, K. Gap junctions and the connexin protein family. Cardiovasc. Res. 62, 228–232 (2004).
Kumar, N. M. & Gilula, N. B. The gap junction communication channel. Cell 84, 381–388 (1996).
Hervé, J.-C. & Derangeon, M. Gap-junction-mediated cell-to-cell communication. Cell Tissue Res. 352, 21–31 (2013).
Kaneda, M. et al. Direct formation of proteo-liposomes by in vitro synthesis and cellular cytosolic delivery with connexin-expressing liposomes. Biomaterials 30, 3971–3977 (2009).
Moritani, Y., Nomura, S. M., Morita, I. & Akiyoshi, K. Direct integration of cell-free-synthesized connexin-43 into liposomes and hemichannel formation. FEBS J. 277, 3343–3352 (2010).
Liu, Y.-J., Hansen, G. P. R., Venancio-Marques, A. & Baigl, D. Cell-free preparation of functional and triggerable giant proteoliposomes. ChemBioChem 14, 2243–2247 (2013).
Bai, D., Yue, B. & Aoyama, H. Crucial motifs and residues in the extracellular loops influence the formation and specificity of connexin docking. Biochim. Biophys. Acta Biomembr. 1860, 9–21 (2018).
John, S. A., Kondo, R., Wang, S.-Y., Goldhaber, J. I. & Weiss, J. N. Connexin-43 hemichannels opened by metabolic inhibition*. J. Biol. Chem. 274, 236–240 (1999).
Contreras, J. E. et al. Metabolic inhibition induces opening of unapposed connexin 43 gap junction hemichannels and reduces gap junctional communication in cortical astrocytes in culture. Proc. Natl. Acad. Sci. USA 99, 495–500 (2002).
Rico, F., Oshima, A., Hinterdorfer, P., Fujiyoshi, Y. & Scheuring, S. Two-dimensional kinetics of inter-connexin interactions from single-molecule force spectroscopy. J. Mol. Biol. 412, 72–79 (2011).
Harrison, O. J. et al. The extracellular architecture of adherens junctions revealed by crystal structures of type I cadherins. Structure 19, 244–256 (2011).
Jongen, W. M. et al. Regulation of connexin 43-mediated gap junctional intercellular communication by Ca2+ in mouse epidermal cells is controlled by E-cadherin. J. Cell Biol. 114, 545–555 (1991).
Lee, H.-J. et al. Conformational changes in the human Cx43/GJA1 gap junction channel visualized using cryo-EM. Nat. Commun. 14, 931 (2023).
Shi, Q., Maruthamuthu, V., Li, F. & Leckband, D. Allosteric cross talk between cadherin extracellular domains. Biophys. J. 99, 95–104 (2010).
Desplantez, T., Verma, V., Leybaert, L., Evans, W. H. & Weingart, R. Gap26, a connexin mimetic peptide, inhibits currents carried by connexin43 hemichannels and gap junction channels. Pharmacol. Res. 65, 546–552 (2012).
Cailliez, F. & Lavery, R. Cadherin mechanics and complexation: the importance of calcium binding. Biophys. J. 89, 3895–3903 (2005).
White, T. W., Paul, D. L., Goodenough, D. A. & Bruzzone, R. Functional analysis of selective interactions among rodent connexins. MBoC 6, 459–470 (1995).
Ransey, E., Chesnov, K., Bursac, N. & Dzirasa, K. FETCH: a platform for high-throughput quantification of gap junction hemichannel docking. Preprint at https://doi.org/10.1101/2021.06.07.447352 (2021).
Weber, P. A., Chang, H.-C., Spaeth, K. E., Nitsche, J. M. & Nicholson, B. J. The permeability of gap junction channels to probes of different size is dependent on connexin composition and permeant-pore affinities. Biophys. J. 87, 958–973 (2004).
Viitala, L. et al. Photothermally triggered lipid bilayer phase transition and drug release from gold nanorod and indocyanine green encapsulated liposomes. Langmuir 32, 4554–4563 (2016).
Qi, C. et al. Structures of wild-type and selected CMT1X mutant connexin 32 gap junction channels and hemichannels. Sci. Adv. 9, eadh4890 (2023).
Nallamsetty, S. et al. Efficient site-specific processing of fusion proteins by tobacco vein mottling virus protease in vivo and in vitro. Protein Expr. Purif. 38, 108–115 (2004).
Shieh, P. et al. CalFluors: a universal motif for fluorogenic azide probes across the visible spectrum. J. Am. Chem. Soc. 137, 7145–7151 (2015).
Dymek, M. & Sikora, E. Liposomes as biocompatible and smart delivery systems—the current state. Adv. Colloid Interface Sci. 309, 102757 (2022).
Chakraborty, T., Bartelt, S. M., Steinkühler, J., Dimova, R. & Wegner, S. V. Light controlled cell-to-cell adhesion and chemical communication in minimal synthetic cells. Chem. Commun. 55, 9448–9451 (2019).
Li, Q., Li, S., Zhang, X., Xu, W. & Han, X. Programmed magnetic manipulation of vesicles into spatially coded prototissue architectures arrays. Nat. Commun. 11, 232 (2020).
Peng, Z., Kanno, S., Shimba, K., Miyamoto, Y. & Yagi, T. Synthetic DNA nanopores for direct molecular transmission between lipid vesicles. Nanoscale 16, 12174–12183 (2024).
Mantri, S., Tanuj Sapra, K., Cheley, S., Sharp, T. H. & Bayley, H. An engineered dimeric protein pore that spans adjacent lipid bilayers. Nat. Commun. 4, 1725 (2013).
Fu, Y. H. et al. Constructing artificial gap junctions to mediate intercellular signal and mass transport. Nat. Chem. 16, 1418–1426 (2024).
Higashi, S. L. et al. Adaptive metal ion transport and metalloregulation-driven differentiation in pluripotent synthetic cells. Nat. Chem. 17, 54–65 (2025).
Gibson, D. G. et al. Enzymatic assembly of DNA molecules up to several hundred kilobases. Nat. Methods 6, 343–345 (2009).
Katsamba, P. et al. Linking molecular affinity and cellular specificity in cadherin-mediated adhesion. Proc. Natl. Acad. Sci. USA 106, 11594–11599 (2009).
Acknowledgements
This work was supported by grants from the National Institutes of Health (R35GM142941 to B.B. and R35GM139531 to J.C.S.), the National Science Foundation (grant 2530428 to B.B. and J.C.S.), the Welch Foundation (grant F-2055-20240404 to B.B.), the David and Lucile Packard Foundation (2023-76153 to B.B.), the Center for Dynamics and Control of Materials: an NSF MRSEC (grant 2308817 to B.B. and J.C.S.), and the Chan Zuckerberg Initiative (grants 2021-225666 and 2023-321173 to S.C.). A.J.L. is supported by an NSF predoctoral fellowship.
Author information
Authors and Affiliations
Contributions
A.Z.S. and B.B. conceived the idea. A.Z.S., A.J.L., I.R.-V., S.Y. and G.K. acquired experimental data. A.Z.S. and G.K. performed all data analysis. A.Z.S. and B.B. designed the experimental strategy, interpreted the data, and wrote the manuscript. B.B., J.C.S. and S.C. supervised the study. All authors approved the final draft of the manuscript.
Corresponding author
Ethics declarations
Competing interests
The authors declare no competing interests.
Peer review
Peer review information
Nature Communications thanks anonymous reviewer(s) for their contribution to the peer review of this work. A peer review file is available.
Additional information
Publisher’s note Springer Nature remains neutral with regard to jurisdictional claims in published maps and institutional affiliations.
Source data
Rights and permissions
Open Access This article is licensed under a Creative Commons Attribution-NonCommercial-NoDerivatives 4.0 International License, which permits any non-commercial use, sharing, distribution and reproduction in any medium or format, as long as you give appropriate credit to the original author(s) and the source, provide a link to the Creative Commons licence, and indicate if you modified the licensed material. You do not have permission under this licence to share adapted material derived from this article or parts of it. The images or other third party material in this article are included in the article’s Creative Commons licence, unless indicated otherwise in a credit line to the material. If material is not included in the article’s Creative Commons licence and your intended use is not permitted by statutory regulation or exceeds the permitted use, you will need to obtain permission directly from the copyright holder. To view a copy of this licence, visit http://creativecommons.org/licenses/by-nc-nd/4.0/.
About this article
Cite this article
Sihorwala, A.Z., Lin, A.J., Ramirez-Velez, I. et al. Light-controlled synthetic communication networks via paired connexon nanopores. Nat Commun 16, 11549 (2025). https://doi.org/10.1038/s41467-025-66621-y
Received:
Accepted:
Published:
Version of record:
DOI: https://doi.org/10.1038/s41467-025-66621-y








