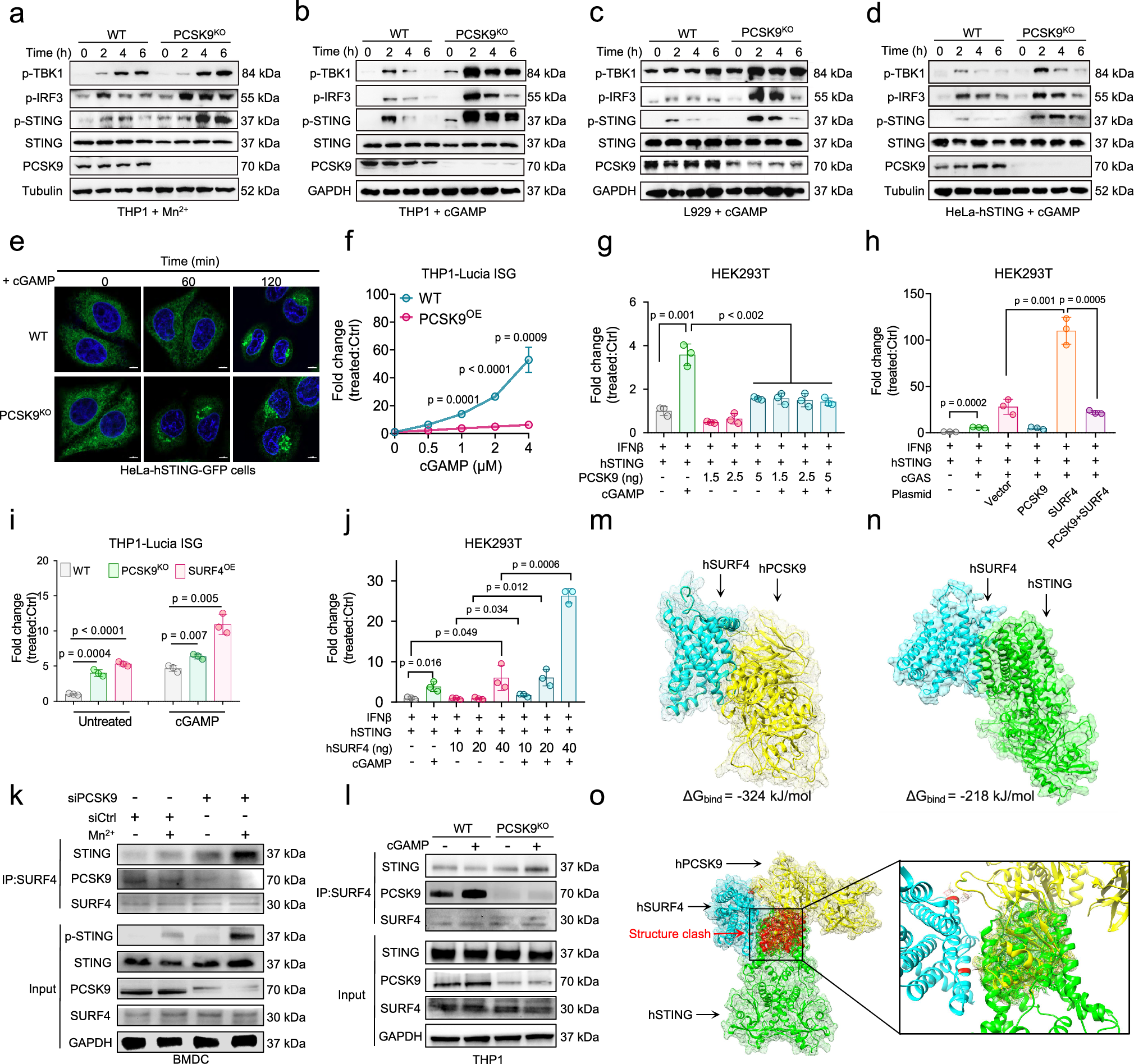
Fig. 3: PCSK9 limits anterograde STING trafficking by competing with the cargo receptor SURF4.

a–d SURF4, PCSK9, STING, and phosphorylated STING /TBK1/IRF3 expression in THP1WT/ THP1PCSK9 KO-Lucia ISG reporter cells treated with 50 µM Mn2+, or in THP1WT/THP1PCSK9 KO (b), L929WT/ L929PCSK9 KO (c), HeLaWT / HeLa-hSTINGPCSK9 KO cells (d), cells treated with 1 μM cGAMP for 0, 2, 4, and 6 h. This experiment was repeated independently three times with similar results. e Representative confocal images of STING (Green) translocation in HeLa-hSTING-GFPWT or HeLa-hSTING-GFPPCSK9 KO cells treated with 100 nM cGAMP for 0, 1, and 2 h. This experiment was repeated independently three times with similar results. f THP1WT or THP1PCSK9 OE-Lucia reporter cells were exposed to different concentrations of cGAMP for 24 h (n = 3 independent experiments). g HEK293T cells were transfected with STING, different concentrations of PCSK9 plasmid (1.5, 2.5, and 5 ng), and IFN-β promoter-driven luciferase reporter (IFN-β-luc) together with or without 0.5 μM cGAMP treatment for 24 h (n = 3 independent experiments). h HEK293T cells were transfected with cGAS, STING, SURF4, PCSK9 alone or indicated combinations and IFN-β promoter-driven luciferase reporter (IFN-β-luc) together for 24 h (n = 3 independent experiments). i THP1WT, THP1PCSK9 KO, or THP1SURF4 OE -Lucia ISG reporter cells were exposed to 1 µM cGAMP for 24 h (n = 3 independent experiments). j HEK293T cells were transfected with STING, different concentrations of SURF4 plasmid (10, 20, and 40 ng), and IFN-β promoter-driven luciferase reporter (IFN-β-luc) together with or without 0.5 μM cGAMP treatment for 24 h (n = 3 independent experiments). k Co-IP analysis of SURF4 and PCSK9/STING interactions in lysates from BMDC cells treated with siPCSK9/siCtrl (20 µg/ml) and Mn2+ alone or indicated combinations for 6 h. This experiment was repeated independently three times with similar results. l Co-IP analysis of SURF4 and PCSK9/STING interactions in lysates from THP1WT and THP1PCSK9 KO cells treated with cGAMP 1 µM for 4 h. This experiment was repeated independently three times with similar results. Predicted conformation and Gibbs binding energy of SURF4/PCSK9 complex (m) and SURF4/STING complex (n) via molecular dynamics simulation. o Structural clash model of PCSK9 and STING via molecular dynamics simulation. Data represent mean ± SD. Data were analyzed by one-way analysis of variance (ANOVA) with Tukey’s multiple comparisons post-test or two-way ANOVA with Bonferroni’s multiple comparisons post-test (f). Source data are provided as a Source Data file.