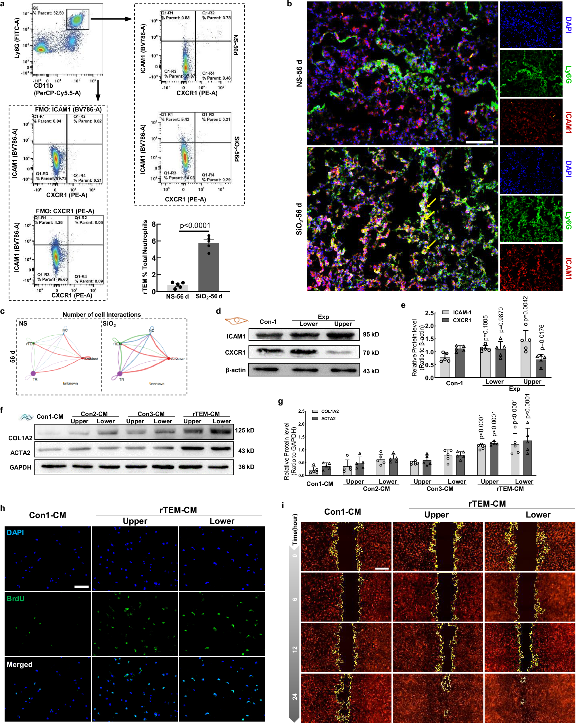
Fig. 2: rTEM neutrophils mediate fibroblast activation, proliferation, and migration.
From: Extracellular matrix anchored neutrophils drive pulmonary fibrosis in mice

a Flow cytometry gating strategy for identifying rTEM neutrophils (ICAM1highCXCR1low) within CD11b⁺Ly6G⁺ lung neutrophils, based on fluorescence-minus-one (FMO) controls. Full gating workflow is shown in Fig. S2A. b Immunofluorescence analysis confirming rTEM neutrophils in lung tissues, with co-localization of Ly6G and ICAM1 signals. Scale bar = 200 μm. c CellChat analysis visualizing cell-cell communication between neutrophil subtypes and fibroblasts. Thicker lines indicate stronger interactions, and darker colors denote higher confidence. d, e Western blots validating the generation of in vitro rTEM neutrophils by showing higher ICAM1 and lower CXCR1 expression in upper chamber cells of the transwell system. f, g Fibroblasts stimulated with upper and lower chamber neutrophil conditioned medium. Western blot analysis shows significant changes in ACTA2 and COL1A2 levels. IL-1β, neutrophils, and mpECs did not show significant effects on fibroblast function in controls. h, i Proliferation and migration of fibroblasts assessed by BrdU incorporation and scratch wound healing assays, respectively. Scale bar = 650 μm. Data are presented as mean ± SEM. n = 5 mice per group for flow cytometry and immunofluorescence, and n = 5 independent experiments for in vitro assays. Biological replicates indicate independent animals or cell cultures. Representative blots/images are shown from n = 5 independent experiments with similar results. Statistical significance was determined using two-sided Student’s t-test with Welch’s correction (a, compared with NS−56d) or one-way ANOVA with Dunnett’s multiple comparisons test (e, g, compared with Con-1). Source data are provided as a Source Data file.