Fig. 1: NOX1 controls cytosolic redox status in crypt base in the distal colon.
From: A niche-dependent redox rheostat regulates epithelial stem cell fate

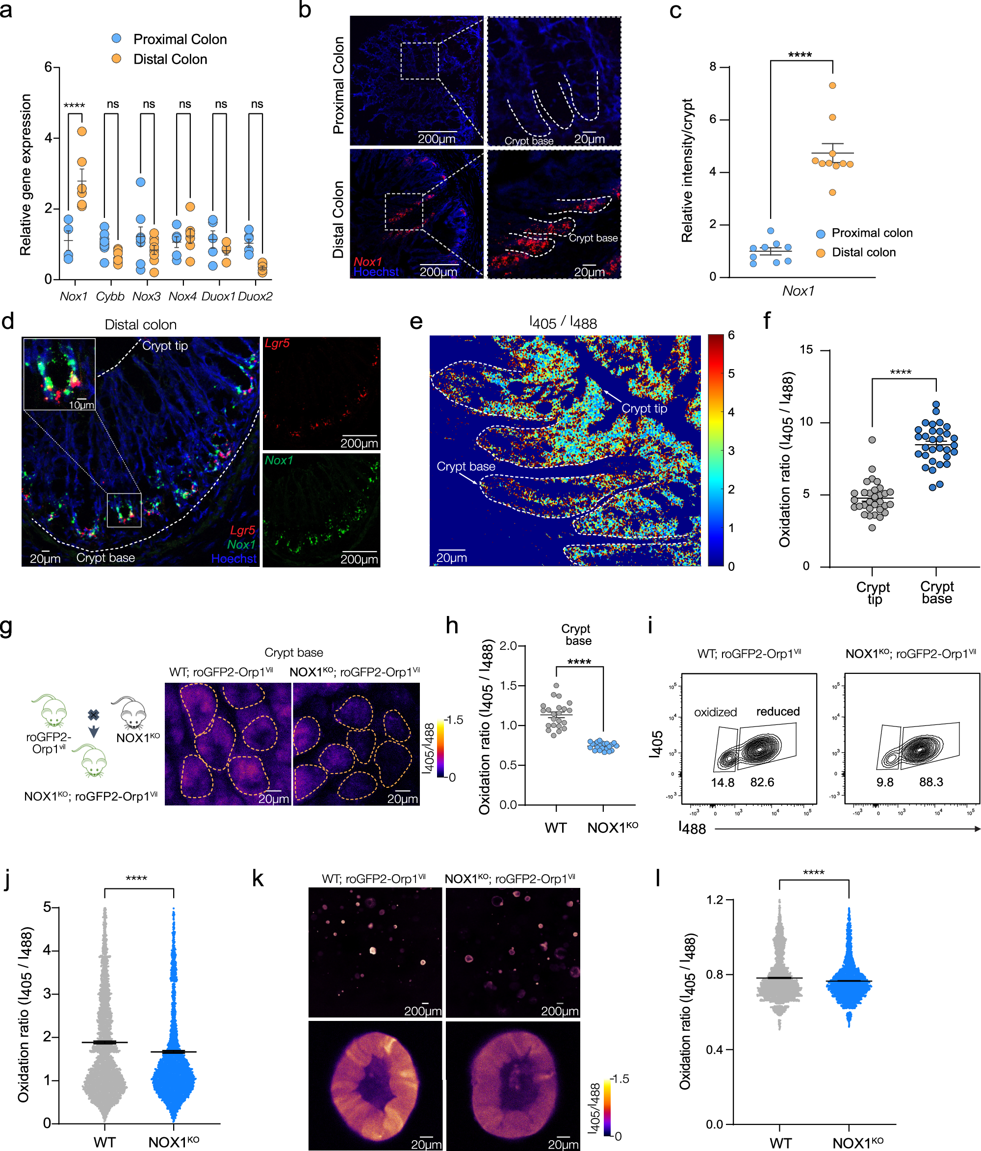
a qRT-PCR for Noxs expression in proximal colons and distal colons. Values were normalized to Rpl13a. Each dot indicates one mouse (n = 6 mice). b, c RNAScope images (b) and quantification of relative Nox1 mRNA intensity (c) of vertical sections of freshly frozen proximal colons and distal colons, probed for Nox1 mRNA in red, counterstained with Hoechst in blue. Each dot indicates one ROI (n = 3 mice, 3 or 4 ROI/mouse). d RNAScope images of vertical sections of freshly frozen proximal colons and distal colons, probed for Nox1 mRNA (green) and Lgr5 mRNA (red) (n = 3 mice). e, f Representative 405/488-nm ratio image (e) and quantification of 405/488-nm ratios (f) of vertical sections from freshly frozen distal colons from R26-RoGFP2-Orp1Villin mice. Each dot indicates one crypt (n = 3 mice). g, h Schematic of the generation of NOX1KO; R26-RoGFP2-Orp1Villin mice (left) and Representative 405/488-nm ratio images (right) and quantification of 405/488-nm ratios (h) of distal colon explant from (g) mice. Each dot indicates one ROI (n = 3 mice, 7 or 8 ROI/mouse). i, j Flow cytometry plot (i) and quantification of 405/488-nm ratios (j) from distal colon-derived colonoids of (g) mice. Each dot indicates one cell (n = 2 mice). k, l Representative 405/488-nm ratio images (k) and quantification of 405/488-nm ratios (l) from distal colon-derived colonoids of (g) mice. Each dot indicates one colonoid (n = 3 mice). Experiments were performed no less than 2 times. Data are presented as mean ± SEM. Statistical significance was determined using two-tailed unpaired Student’s t tests in (c), (f), (h), (j), (l), and Two-way ANOVA in (a); ns, not significant; ****p < 0.0001.