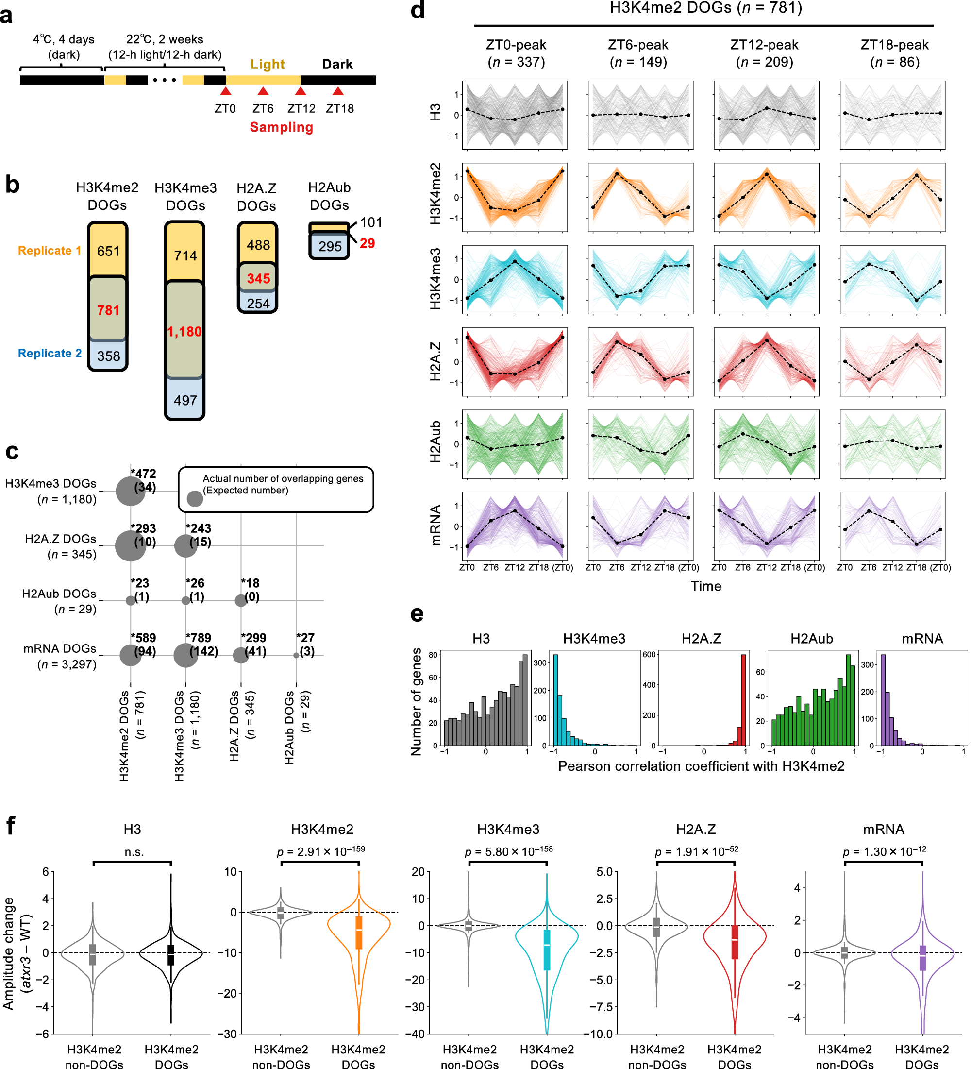
Fig. 5: Temporal dynamics of H3K4me2, H3K4me3, H2A.Z, and H2Aub.
From: H3K4me2 orchestrates H2A.Z and Polycomb repressive marks in Arabidopsis

a Sampling scheme for time-course ChIP-seq and mRNA-seq. b–e Analyses of time-course ChIP-seq and mRNA-seq in WT. b Overlap of genes with H3K4me2, H3K4me3, H2A.Z, and H2Aub oscillation between two biological replicates. These overlapping genes are defined as “H3K4me2 diel oscillating genes (DOGs)”, “H3K4me3 DOGs”, “H2A.Z DOGs”, and “H2Aub DOGs”, respectively. c Overlap between H3K4me2, H3K4me3, H2A.Z, H2Aub, and mRNA DOGs. Numbers at grid intersections indicate the actual number of overlapping genes; numbers in parentheses indicate the expected number of overlapping genes if the same number of genes is randomly chosen from all protein-coding genes (n = 27,443). Circle size indicates the similarity (Jaccard index) of the two gene sets. Asterisks indicate significant enrichment (Bonferroni-corrected p-value from one-sided Fisher’s exact test < 0.05). d Time-course changes in H3, H3K4me2, H3K4me3, H2A.Z, H2Aub, and mRNA for H3K4me2 DOGs (n = 781). H3K4me2 DOGs are classified into 4 groups based on the time when H3K4me2 reached its maximum. Chromatin mark and mRNA levels are standardized to a mean of 0 and a standard deviation of 1 across four time points for each gene. e Histograms showing correlations of temporal changes between H3K4me2 and others (H3, H3K4me3, H2A.Z, H2Aub, and mRNA) for H3K4me2 DOGs (n = 781). For each gene, the Pearson correlation coefficient is calculated between the levels of H3K4me2 and those of other chromatin marks or mRNA across four time points. f Violin plots showing the amplitude changes (atxr3 – WT) of H3, H3K4me2, H3K4me3, H2A.Z, and mRNA in H3K4me2 DOGs (n = 781) and H3K4me2 non-DOGs (n = 781; randomly selected from genes other than H3K4me2 DOGs). Amplitudes were calculated as the difference between the maximum and minimum values across four time points for each gene: for chromatin marks, amplitudes were defined as (maximum RPKM – minimum RPKM), whereas for mRNA, they were defined as (square root of maximum RPKM – square root of minimum RPKM). Box plots display the median (center line), the IQR (box bounds), and the maximum and minimum values within 1.5 IQR (whiskers). The p-values from two-sided Mann-Whitney U tests are shown. n.s.: not significant (p > 0.05).