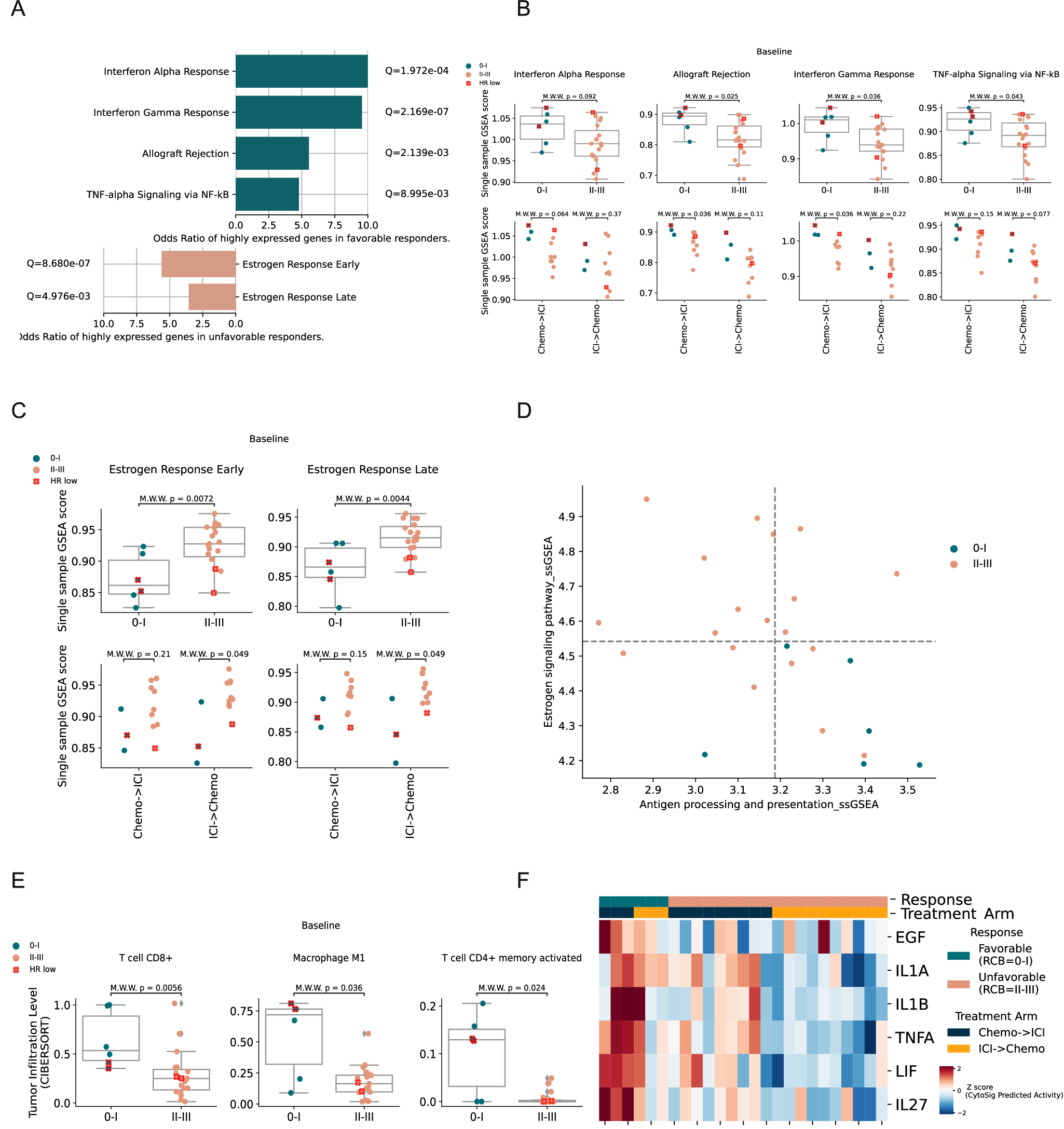
Fig. 4: Gene expression correlates of favorable and unfavorable therapeutic response.

A Gene sets associated with favorable versus unfavorable response in hallmark gene set analysis. The four genesets significantly enriched in favorable responders (RCB 0-I; n = 6 patients) are in green; the two gene sets significantly enriched in unfavorable responders (RCB II-III; n = 19 patients) are in pink. Statistical significance was defined as false discovery rate q values < 0.01. B, C Gene sets associated with favorable versus unfavorable response in ssGSEA analysis. ssGSEA on baseline tumor tissue using a non-parametric MWW test identified three gene sets significantly higher among patients with favorable response (RCB 0-I; n = 6 patients; panel C and two gene sets significantly higher among patients with unfavorable response (RCB II-III; n = 19 patients; panel D. Top row: ssGSEA score (y-axis) by response status. Bottom row: ssGSEA score of the same gene sets by response status and treatment. Unadjusted MWW p-values are above each group. Statistical significance was defined as p-value < 0.05. D Estrogen signaling negatively correlates with antigen presentation and processing. The relationship between estrogen signaling by ssGSEA (y-axis) and antigen processing and presentation by ssGSEA (x-axis) in baseline tumors showed a significant negative correlation (Spearman coefficient -0.41, p = 0.042 by two-sided t-test). E Immune cell types associated with response. CIBERSORT estimated tumor-infiltrating level of CD8 + T cell, M1 Macrophage, and memory CD4 T cells are higher in patients with favorable (RCB 0-I, n = 6 patients) vs. unfavorable (RCB II-III, n = 19 patients) response. Comparisons performed using non-parametric MWW test, with unadjusted p-values. F Cytokine types associated with response. Heatmap of cytokine activity score estimated by CytoSig. Color indicates cytokine score from lowest (blue) to highest (red) activity. Each column is a tumor arranged first by response, then treatment arm. Tumors with favorable response had enrichment for pro-inflammatory cytokines, such as IL1A and IL1B (significance calculated without multiple testing correction). ICI immune checkpoint inhibitor, RCB residual cancer burden, ssGSEA single-sample Gene Set Enrichment Analysis, MWW Mann-Whitney-Wilcoxon, ER estrogen receptor. Source data provided in Supplementary Data file 3.