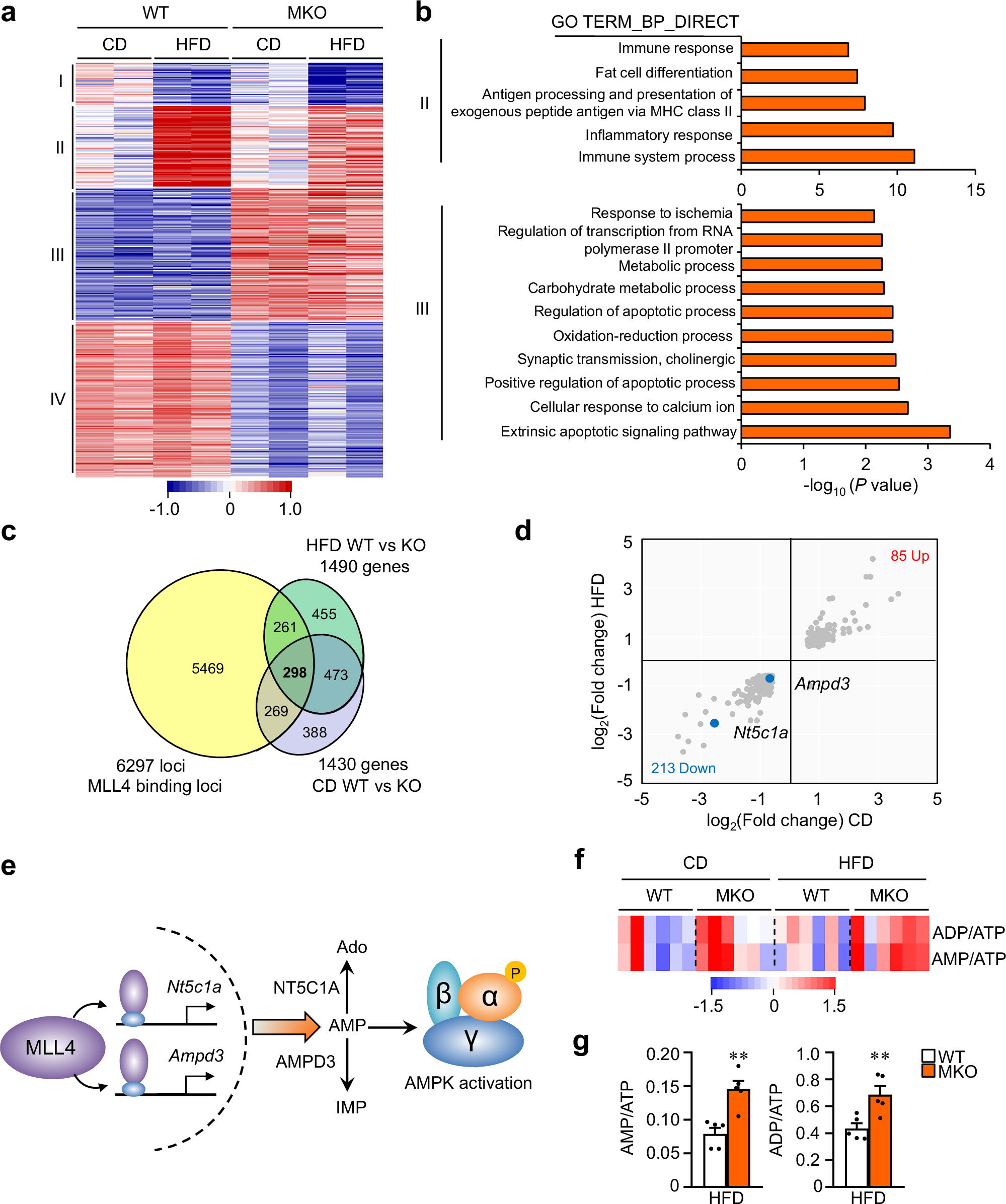
Fig. 4: MLL4 programs muscle AMPK activation.

a Heatmap analysis of genes differentially regulated in muscles from indicated mice: WT or Mll4SET MKO mice were fed either a CD or HFD. Each group is represented by RNA-seq data from two independent samples generated from muscles from indicated mice. The differentially regulated genes were clustered into four groups, and a color scheme for fold change is provided. Red, relative increase in abundance, blue, relative decrease. b GO enrichment analysis of Cluster II (HFD-induced genes that were suppressed by MLL4 deficiency) and III (genes that were induced by MLL4 abrogation), with top five or ten terms shown. The P value is defined by one-sided Fisher’s exact test. c Analysis of the MLL4 ChIP-seq data in muscle combined with the mRNA-seq dataset upon muscle Mll4 deletion defines a set of genes directly regulated by MLL4. d Scatter plot of genes directly regulated by MLL4 under both CD and HFD conditions. A pair of genes (Nt5c1a and Ampd3) encoding AMP metabolizing enzymes are shown in blue. e A model for the regulation of muscle AMPK activation mediated by the concerted action of a pair of AMP metabolizing enzymes NT5C1A and AMPD3 that are transcriptionally activated by MLL4. f Heatmap showing AMP/ATP and ADP/ATP ratios in skeletal muscles from Mll4SET MKO mice and WT controls under both CD and HFD conditions. n = 6 mice per group. g AMP/ATP and ADP/ATP ratios in skeletal muscles from the indicated mouse genotypes under HFD conditions. n = 5 mice per group. P value: 0.0021, 0.0092. All data are shown as the mean ± SEM. **P < 0.05 vs. WT controls determined by two-tailed unpaired Student’s t-test (g). Source data are provided as a Source data file.