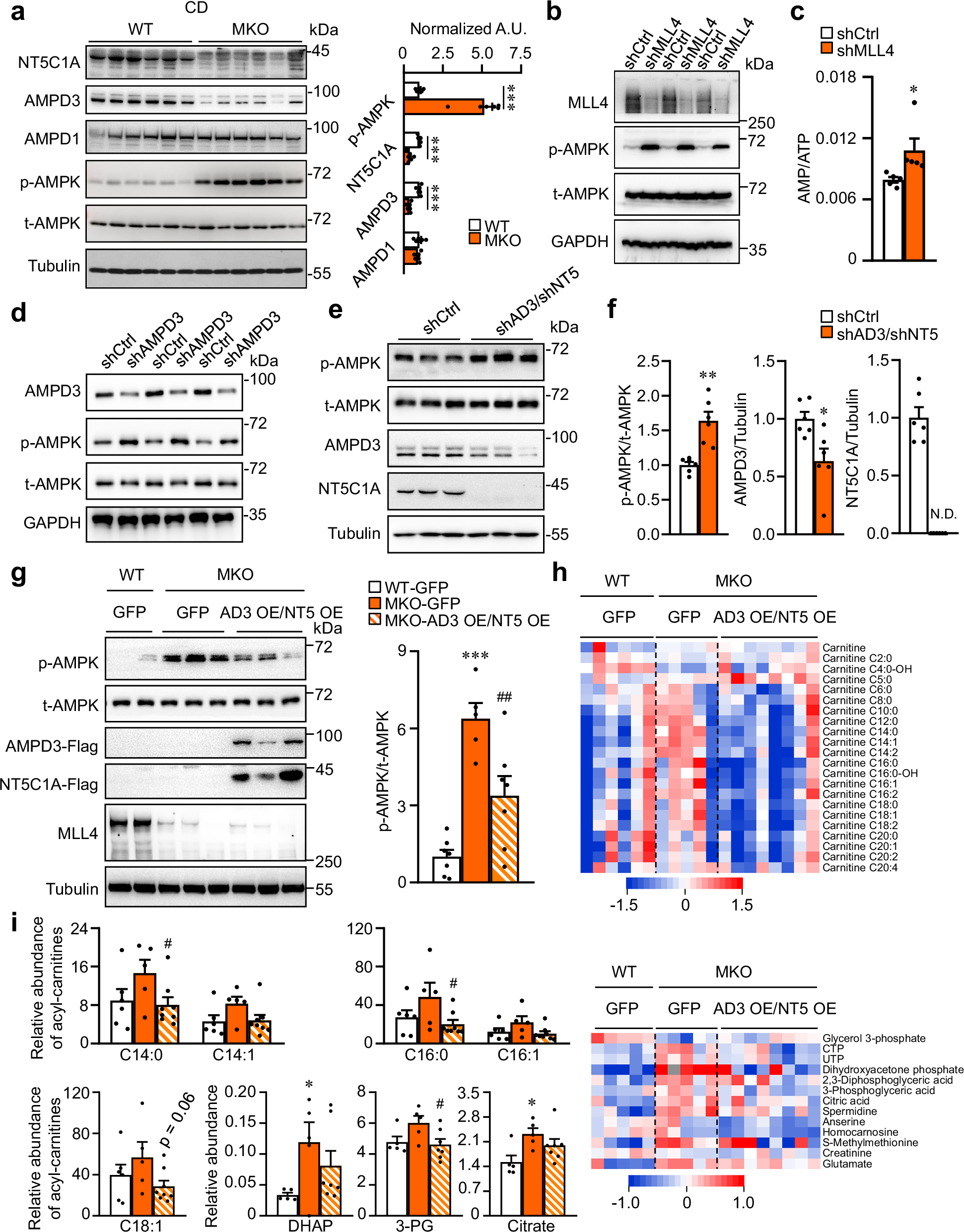
Fig. 5: Nt5c1a and Ampd3 mediate MLL4 regulation of muscle AMPK.

a (Left) Representative Western blot of GC muscles lysates from WT and Mll4SET MKO mice under CD condition. (Right) Quantification of the NT5C1A/Tubulin, AMPD3/Tubulin, AMPD1/Tubulin, and p-AMPK/t-AMPK ratios were showed as arbitrary units (A. U.) and normalized (=1.0) to WT controls. n = 6 mice per group. P value: <0.0001, <0.0001, <0.0001. b Representative Western blot of AMPK activation in C2C12 myotubes with MLL4 knockdown. n = 4 independent experiments. c AMP/ATP ratio in MLL4 knock-down myotubes. n = 5 per group. P value: 0.0458. d Representative Western blot of AMPK activation in C2C12 myotubes with AMPD3 knockdown. n = 3 independent experiments. e Representative Western blot of AMPK activation in GC muscles of WT mice subjected to adeno-associated virus (AAV)-mediated knock-down of both Nt5c1a and Ampd3. f Quantification of Western blot in (e). n = 6 mice per group. P value: 0.0011, 0.0145. N.D. Not detected. g (Left) Representative Western blot of AMPK activation in GC muscles of indicated mice subjected to AAV-mediated overexpression of Nt5c1a and Ampd3. (Right) Quantification of the p-AMPK/t-AMPK signal ratios normalized (=1.0) to the WT-GFP control. WT-GFP, n = 7; MKO-GFP, n = 5; MKO-AMPK DN, n = 7. *P value: <0.0001. #P value: 0.0034. h Heatmap of acyl-carnitines and glycolysis metabolites in muscles of indicated mice. n = 5–8 mice per group. i Quantitative data for acyl-carnitines, WT-GFP, n = 6; MKO-GFP, n = 5; MKO-AD3 OE/NT5 OE, n = 8 and glycolysis metabolites, WT-GFP, n = 5; MKO-GFP, n = 5; MKO-AD3 OE/NT5 OE, n = 7 in muscles of indicated mice, internal standards and tissue weight were used to correct the areas of metabolites to obtain relative abundance. *P value: 0.0346, 0.0124. #P value: 0.0496, 0.0312, 0.0241. Data are mean ± SEM. *P < 0.05, **P < 0.01, ***P < 0.001 versus corresponding WT or shCtrl controls, #P < 0.05, ##P < 0.01 versus corresponding GFP controls, determined by two-tailed unpaired Student’s t-test (a, c, f) or one-way ANOVA (g, i) coupled to Fisher’s least significant difference (LSD) post-hoc test. Source data are provided as a Source data file.