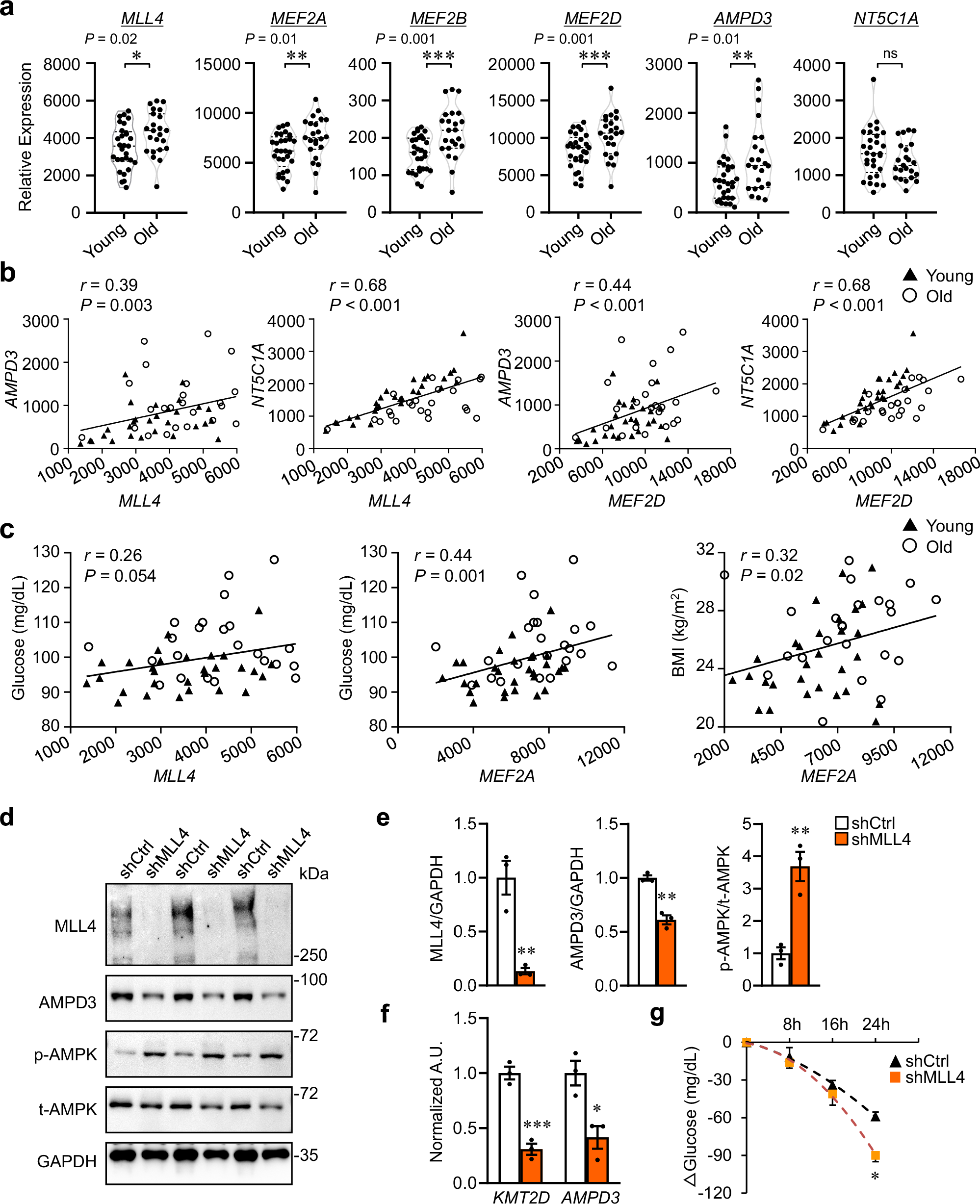
Fig. 7: Muscle MLL4-MEF2 regulatory axis is associated with metabolic fitness in humans.

Samples are from 29 young and 23 old sedentary subjects. a mRNA expression levels of MLL4, MEF2D, MEF2A, MEF2B, AMPD3, NT5C1A were determined by RNA-seq. Data represent the mean ± SEM. Significant differences were analyzed using two-sided unpaired Mann-Whitney test. *P < 0.05 vs young controls. b Correlation between MLL4 and MEF2D gene expression and that of muscle metabolic genes, AMPD3, and NT5C1A. Spearman correlation analysis was used to determine the correlation. P value: 0.003, <0.001, <0.001, <0.001. c Correlation between MLL4 and MEF2 and fasting plasma glucose and BMI. Spearman correlation analysis was used to determine the correlation. d Western blot analysis of human skeletal muscle myotubes transduced with lentiviruses expressing scramble (shCtrl) or MLL4 shRNA (shMLL4), showing MLL4, AMPD3, p-AMPK, t-AMPK, and GAPDH levels. e Quantification of MLL4/GAPDH, AMPD3/GAPDH, and p-AMPK/t-AMPK signal ratios normalized to shCtrl (=1.0). n = 3 independent experiments. P value: 0.0056, 0.0013, 0.0053. f Mll4 and AMPD3 gene expression (qRT-PCR) in MLL4 knockdown myotubes. n = 3 independent experiments. P value: 0.0008, 0.0183. g Glucose consumption in LHCN-M2 myotubes after 8, 16, and 24 h. n = 6 per group. P value: 0.032. All data are presented as mean ± SEM. *P < 0.05, **P < 0.01, ***P < 0.001 vs. corresponding controls, determined by two-tailed unpaired Student’s t-test. Source data are provided as a Source data file.