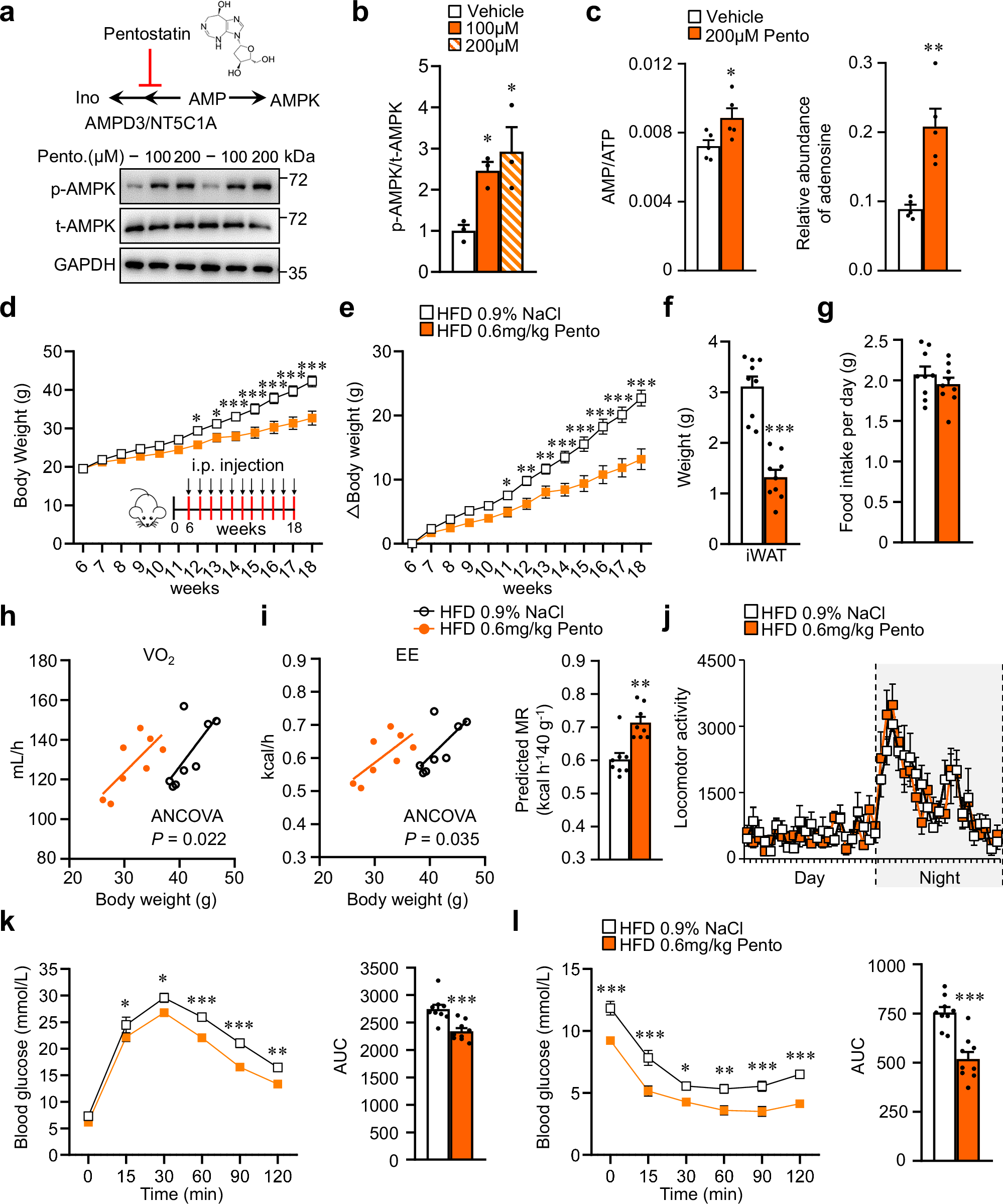
Fig. 8: Pharmacologic inhibition of the AMP metabolizing pathway by Pentostatin protects against diet-induced obesity and improves glucose homeostasis.

a (Top) Schematic depicting the AMP metabolizing pathway that is inhibited by Pentostatin. (Bottom) Representative Western blot of AMPK activation in C2C12 myotubes treated with DMSO (vehicle) or Pentostatin (100 μM or 200 μM) for 4 h. n = 3 independent experiments. b Quantification of the p-AMPK/t-AMPK ratios normalized (=1.0) to the vehicle control. n = 3 independent experiments. P value: 0.0334, 0.0111. c Quantitative data for AMP/ATP in C2C12 myotubes treated with vehicle or Pentostatin (200 μM) for 4 h. n = 5 per group. P value: 0.038, 0.0021. d, e Body weight (d) and body weight gain (e). Six-week-old male C57BL/6 mice were fed a HFD for 4 months. During the HFD feeding, Pentostatin or vehicle control was administered intraperitoneally as once-every two days dose (0.6 mg/kg). n = 9 mice per group. d P value: 0.0156, 0.0149, 0.0007, <0.0001, <0.0001, <0.0001, <0.0001. e P value: 0.04, 0.0047, 0.0045, <0.0001, <0.0001, <0.0001, <0.0001, <0.0001. f iWAT weight. n = 9 mice per group. P value: <0.0001. g Food consumption per day on HFD. n = 9 mice per group. h, i Oxygen consumption (h) and energy expenditure (i) during the dark period in mice treated with Pentostatin for the prevention of dietary obesity. i ANCOVA-predicted MR at a body mass of 40 g. n = 8 mice per group. j Locomotor activity over 12 h light/dark cycle. HFD 0.9% NaCl, n = 8; HFD 0.6 mg/kg Pento, n = 4. k, l Glucose tolerance test (GTT) and insulin tolerance test (ITT). AUC for GTT and ITT is shown. n = 9 mice per group. k P value: 0.041, 0.0116, 0.0006, <0.0001, 0.0052, 0.0008. l P value: <0.0001, <0.0001, 0.0204, 0.002, 0.0003, <0.0001, <0.0001. Data are mean ± SEM. *P < 0.05, **P < 0.01, ***P < 0.001 vs. corresponding vehicle controls determined by two-tailed unpaired Student’s t-test (c, f, g), one-way (b) or two-way ANOVA (d, e, k, l) coupled to Fisher’s least significant difference (LSD) post-hoc test. Source data are provided as a Source data file.