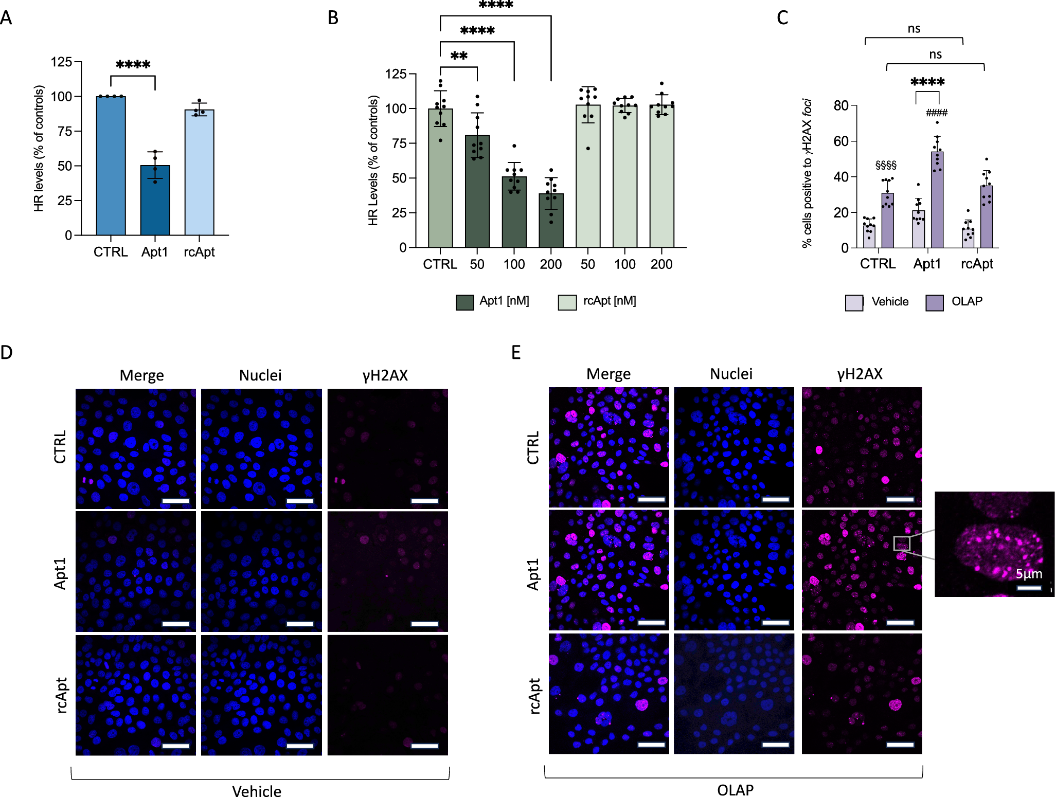
Fig. 6: Apt1 inhibits homologous recombination.

A Effect of Apt1 and rcApt (100 nM) on HR efficiency (measured via HR-QA) in BxPC-3 cells. Results are expressed as mean ± SD (n = 4). Statistical analysis was performed with one-way ANOVA followed by Dunnett’s multiple comparison test. B Analysis of HR-positive (mClover-Lamin A-positive) HEK293 cells after administration of increasing doses of Apt1 or rcApt (50, 100 and 200 nM. Results are expressed as mean ± SD (n = 4). Statistical analysis was performed with one-way ANOVA followed by Dunnett’s multiple comparison test, with **p < 0.01 and ****p < 0.0001. Experiments were performed in biological quadruplicates, and data were collected from ten images per condition. C Bar chart showing the percentage of BxPC-3 cells positive for γH2AX foci 72 h after transfection with Apt1 or rcApt, alone or in combination with 10 μM olaparib (OLAP). Results are expressed as mean ± SD (n = 3, 10 images per sample). Statistical analysis: two-way ANOVA followed by Tukey’s multiple comparison test; (§§§§p < 0.0001 vs CTRL; ####p < 0.0001 vs OLAP; ****p < 0.0001 vs aptamer alone). D, E Immunofluorescence images of BxPC-3 cells stained for γH2AX foci 72 h after transfection with aptamer alone (D) or co-treated with 10 μM olaparib 48 h (E). Insets highlight a cell positive for γH2AX foci. Scale bar: 50 µm. Experiments were performed in biological triplicates, and data were collected from ten images per condition. Source data are provided as a Source Data file.