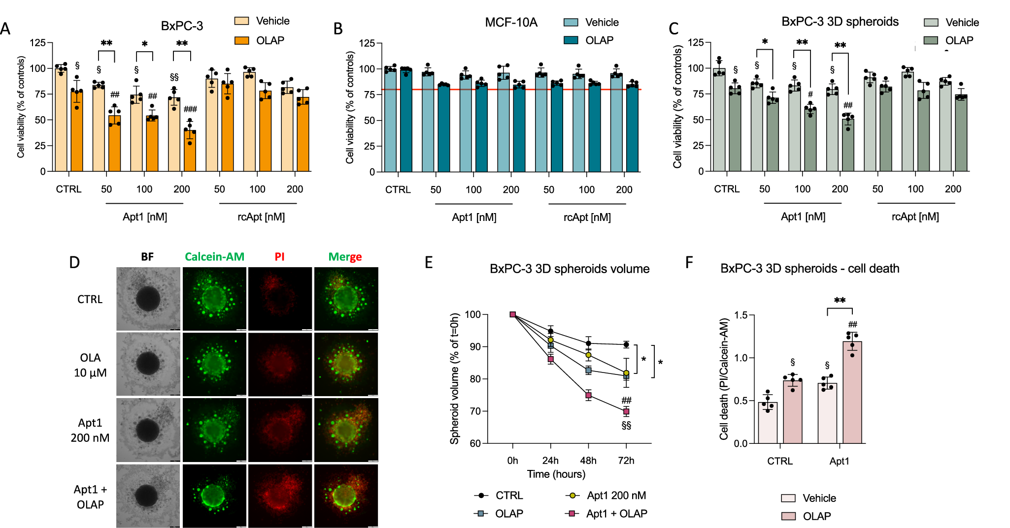
Fig. 7: Impact of Apt1 on DNA repair and cell viability in 2D and 3D models under synthetic lethality conditions.

A–C Cell viability after 72 h treatment with increasing Apt1 or rcApt doses (50, 100, 200 nM) alone or in combination with 10 μM olaparib (OLAP) in BxPC-3 cells (A), MCF-10A cells (B) or BxPC-3 3D spheroids (C). D–F Representative brightfield and live/dead staining images (D), time-course spheroid volume quantification (E) and cell death assessment (F) of BxPC-3 3D spheroids after 72 h treatment with increasing 200 nM Apt1 alone or in combination with OLAP. Results are expressed as mean ± SD. Experiments were performed in n = 5 biological replicates. Statistical analysis: two-way ANOVA followed by Tukey’s multiple comparison test, with §p < 0.05 or §§p < 0.01 vs CTRL; #p < 0.05, ##p < 0.01 or ###p < 0.001 vs OLAP; *p < 0.05 or **p < 0.01 vs aptamer alone. Source data are provided as a Source Data file.