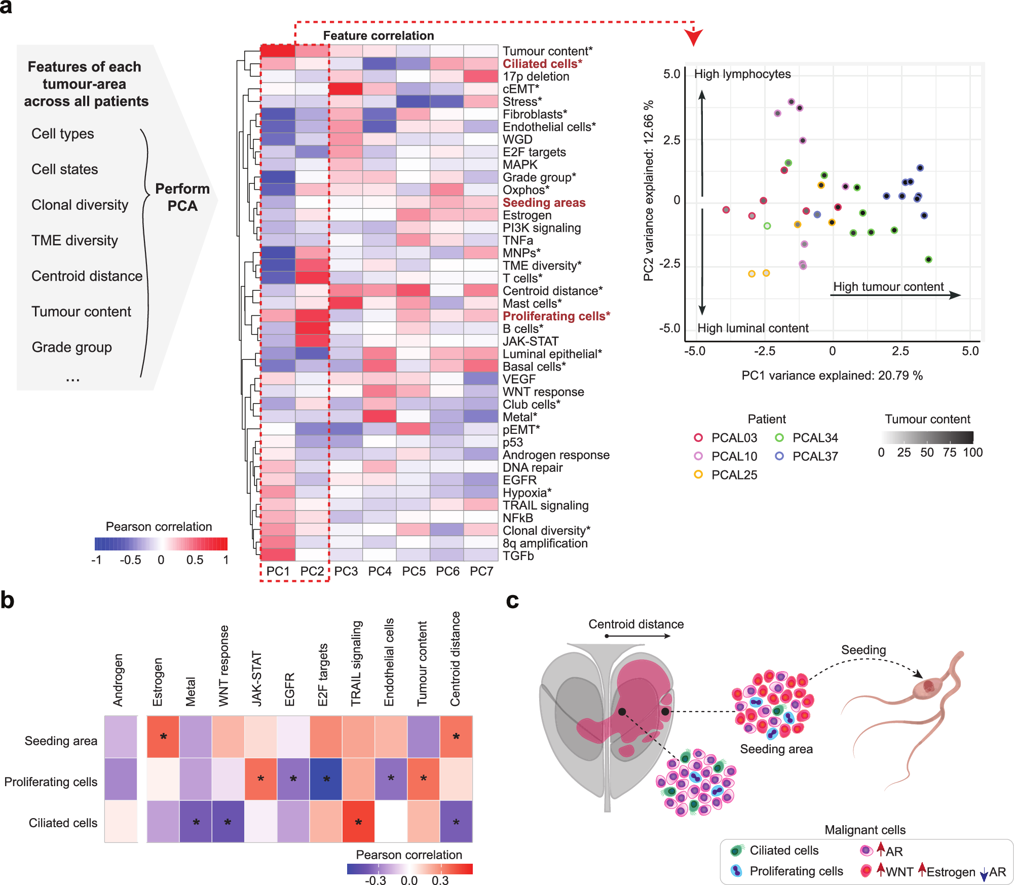
Fig. 4: Convergence of transcriptional plasticity, TME composition and spatial localisation in metastatic potential of prostate cancer.

a Features of each primary tumour area (n = 37) across all patients (n = 5) used for PCA (grey box, left). Heatmap of Pearson correlations between the first seven principal components (PCs; each explaining >5% variance) and the features included in the PCA, along with pathways activity, genomic aberrations and seeding information per area. Features marked with an asterisk (*) denote those used for the PCA. Right, PCA plot of the first two principal components. Each dot represents an individual sample, colour-coded by patient, with grey shading indicating tumour content. Patients are PCAL03 (pink); PCAL10 (light pink); PCAL25 (yellow); PCAL34 (green); PCAL37 (light blue). b Heatmap displaying significant correlations marked by an asterisk (P < 0.05, Pearson correlation) for seeding areas (n = 43,834 cells), proliferating (n = 2391 cells) and ciliated cells (n = 1075 cells). Pearson correlation coefficients (including those for Androgen activity) are displayed between these tumour-area metrics (rows) and the selected features (columns). c Schematic representation of tumour cell seeding to the lymph node, highlighting key cell types and pathways: ciliated cells (green cell); Proliferating cells (blue cell); upregulated AR (pink cell); upregulated WNT and oestrogen and downregulated AR (red cell).