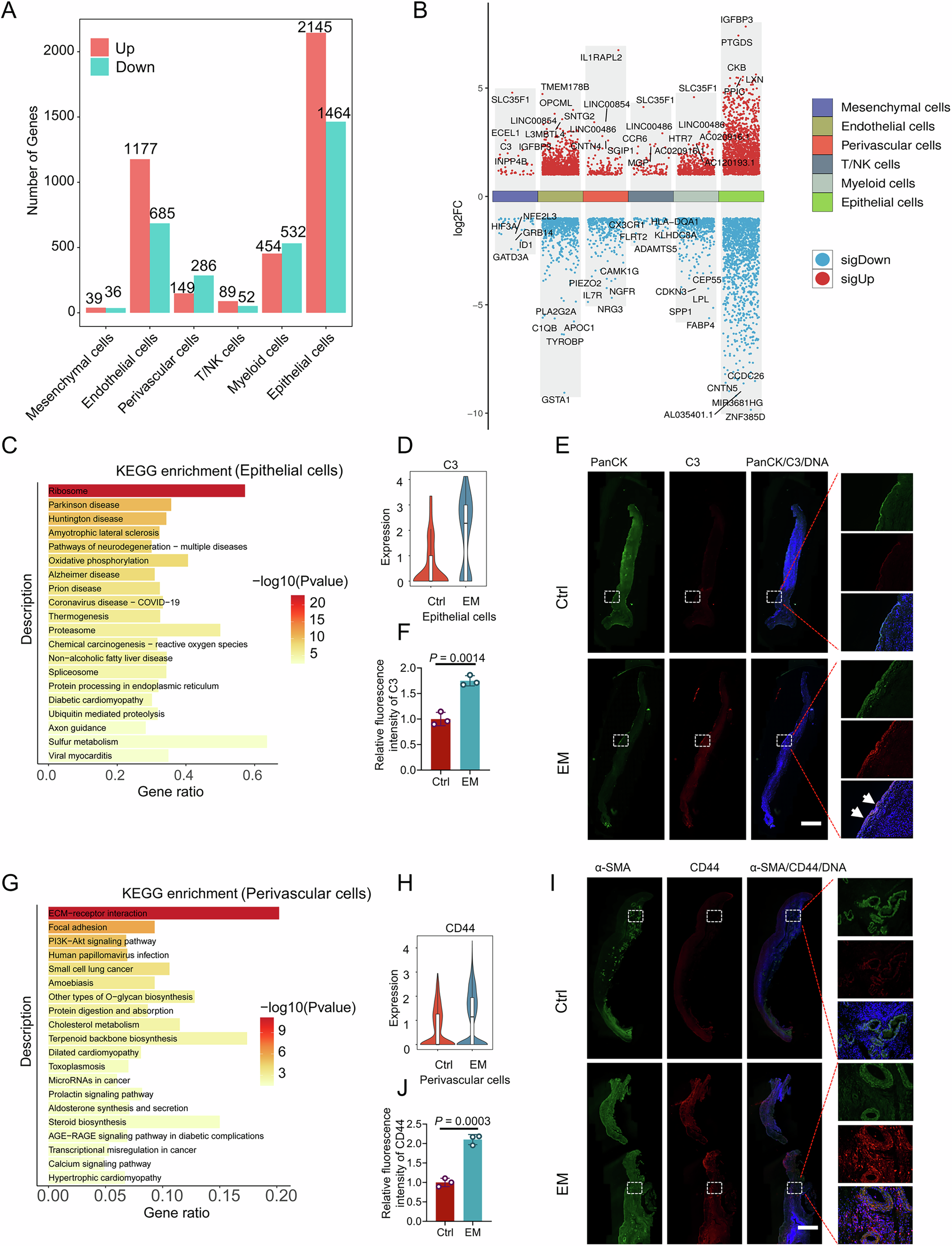
Fig. 2: DEGs identified through scRNA-seq in the human ovarian cortex.

A Comparison of the quantity of upregulated and downregulated DEGs within each subcluster between the control and EM groups. B Representation of the fold changes of upregulated and downregulated DEGs within each subcluster between the control and EM groups. DEGs with expression level of zero in either the control or EM group were excluded. C KEGG pathway enrichment analysis of DEGs in epithelial cells. D Violin plot illustrating the expression of C3 in epithelial cells from the control and EM groups (The number of Cells: n = 30 in control group; n = 123 for EM group). E Co-immunofluorescence staining of C3 and PanCK in human ovarian cortex from the control and EM groups. White arrows label lesional epithelial regions. F Relative fluorescence intensity of C3 (n = 3 samples per group). G KEGG pathway enrichment analysis of DEGs in perivascular cells. H Violin plot displaying the expression of CD44 in perivascular cells from the control and EM groups (The number of Cells: n = 760 in control group; n = 4383 for EM group). I Co-immunofluorescence staining of CD44 and α-SMA in human ovarian cortex from the control and EM groups. J Relative fluorescence intensity of CD44 (n = 3 samples per group). DNA was stained with DAPI. Data are presented as mean ± SD. Student’s t-test was applied to two-group analyses (two-sided). The statistical significance in KEGG analysis is calculated using the hypergeometric test. P < 0.05 is considered statistically significant. Scale bar: 2000 μm. For (D and H), the plot displays a combination of a violin plot and a box plot, with gene expression levels on the y-axis. Violin Plot: The outline represents the kernel density distribution of the data, with its upper and lower extremes indicating the data’s maximum and minimum values. Internal Box Plot: The box depicts the interquartile range (IQR); The upper hinge represents the 75th percentile (third quartile); The central line indicates the median (50th percentile); The lower hinge represents the 25th percentile (first quartile). Control (Ctrl); Endometriosis (EM); Differentially expressed genes (DEGs); Kyoto Encyclopedia of Genes and Genomes (KEGG); Standard deviation (SD); Single-cell RNA sequencing (scRNA-seq). Source data are provided as a Source Data file.