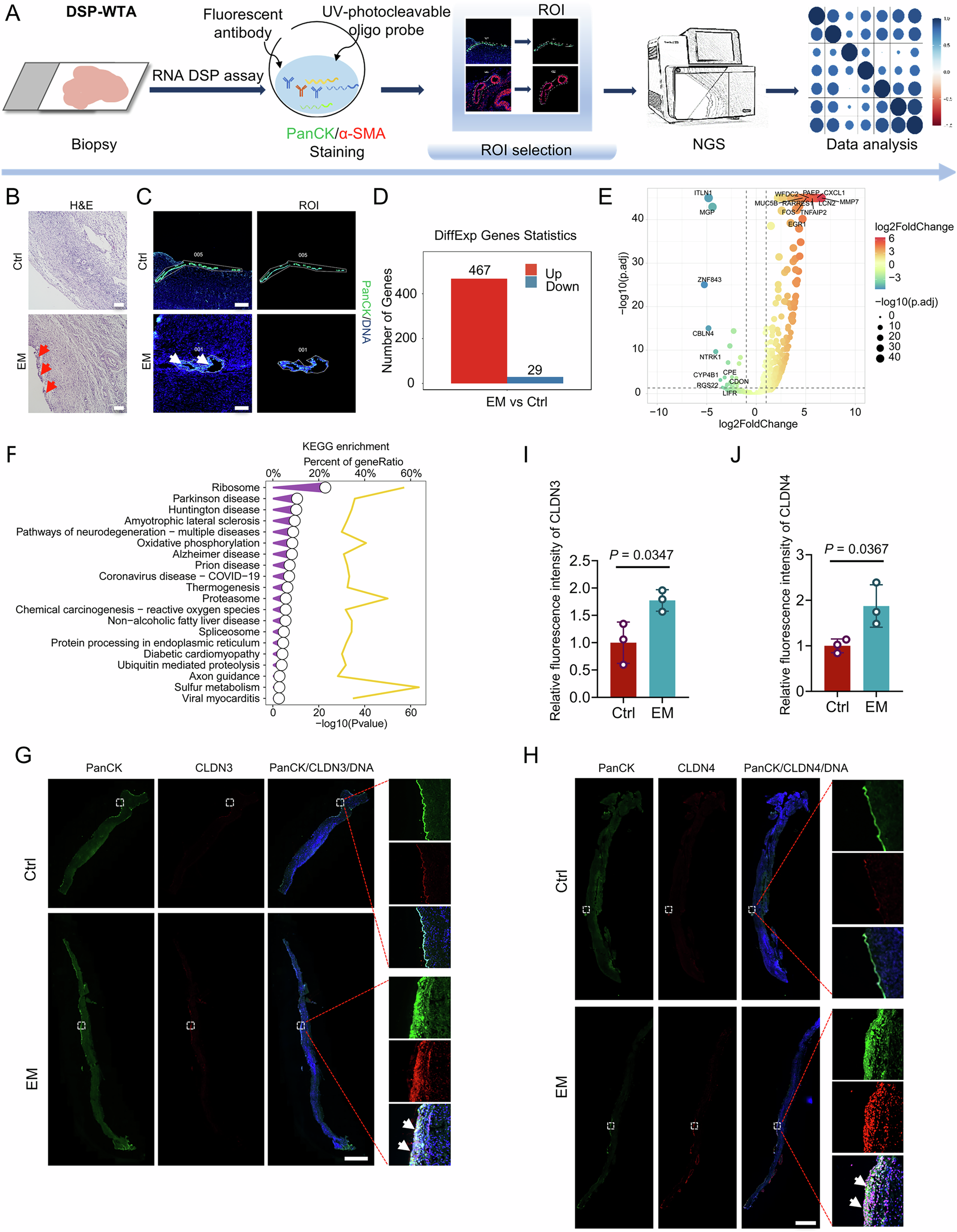
Fig. 3: DSP-WTA analysis of the epithelial cell region in control and EM ovarian cortex.

A Concise illustration of the DSP-WTA methodology (control group, n = 3; EM group, n = 3). B H&E staining of human ovarian cortex in the control and EM groups. C PanCK staining in human ovarian cortex of control and EM groups, with ROIs selected for the epithelial cell region. D Quantification of DEGs for the selected ROIs of epithelial cells between control and EM groups. E Volcano plot of DEGs for the selected ROIs of epithelial cells between control and EM groups, highlighting representative DEGs. F KEGG pathway enrichment analysis of DEGs for the selected ROIs of epithelial cells between control and EM groups. Yellow line represents for the percent of gene raito and column represents for −log10 (P-value). G Co-immunofluorescence staining of CLDN3 and PanCK in human ovarian cortex of control and EM groups. H Co-immunofluorescence staining of CLDN4 and PanCK in human ovarian cortex of control and EM groups. I Relative fluorescence intensity of CLDN3 (n = 3 samples per group). J Relative fluorescence intensity of CLDN4 (n = 3 samples per group). DNA was stained with DAPI. White arrows label lesional epithelial regions. Data are presented as mean ± SD. Student’s t-test was applied to two-group analyses (two-sided). Statistical significance for DEGs was determined by exact test. The statistical significance in KEGG analysis is calculated using the hypergeometric test. P < 0.05 is considered statistically significant. Scale bar: 100 μm for (B and C); 2000 μm for (G and H). Control (Ctrl); Endometriosis (EM); Differentially expressed genes (DEGs); Kyoto Encyclopedia of Genes and Genomes (KEGG); Standard deviation (SD); Regions of interest (ROI); Digital Spatial Profiler-Whole Transcriptome Atlas (DSP-WTA); Haematoxylin and eosin (H&E). Source data are provided as a Source Data file.