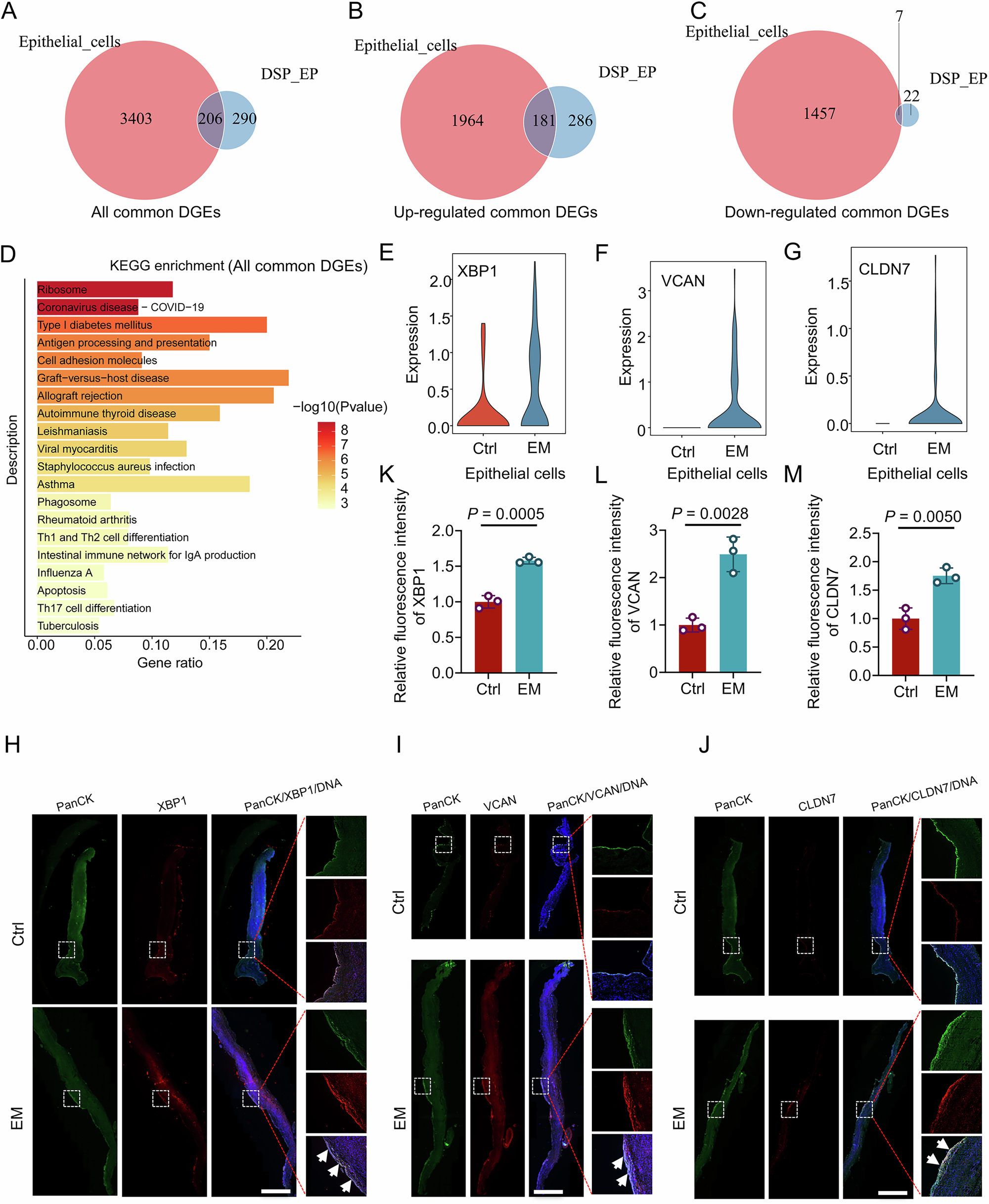
Fig. 4: Integrated analysis of DEGs in epithelial cells based on DSP-WTA and scRNA-seq approaches.

A Venn diagram illustrating all common DEGs identified in both DSP-WTA and scRNA-seq analyses. B Venn diagram showing upregulated common DEGs identified in both DSP-WTA and scRNA-seq analyses. C Venn diagram displaying downregulated common DEGs identified in both DSP-WTA and scRNA-seq analyses. D KEGG pathway enrichment analysis of all common DEGs. E Violin plot visualization of XBP1 expression in epithelial cells of control and EM groups (The number of Cells: n = 30 in control group; n = 123 for EM group). F Violin plot visualization of VCAN expression in epithelial cells of control and EM groups (The number of Cells: n = 30 in control group; n = 123 for EM group). G Violin plot visualization of CLDN7 expression in epithelial cells of control and EM groups (The number of Cells: n = 30 in control group; n = 123 for EM group). H Co-immunofluorescence staining of XBP1 and PanCK in human ovarian cortex of control and EM groups. I Co-immunofluorescence staining of VCAN and PanCK in human ovarian cortex of control and EM groups. J Co-immunofluorescence staining of CLDN7 and PanCK in human ovarian cortex of control and EM groups. K Relative fluorescence intensity of XBP1 (n = 3 samples per group). L Relative fluorescence intensity of VCAN (n = 3 samples per group). M Relative fluorescence intensity of CLDN7 (n = 3 samples per group). DNA was stained with DAPI. White arrows label lesional epithelial regions. Data are presented as mean ± SD. Student’s t-test was applied to two-group analyses (two-sided). The statistical significance in KEGG analysis is calculated using the hypergeometric test. P < 0.05 is considered statistically significant. Scale bar: 2000 μm. Control (Ctrl); Endometriosis (EM); Differentially expressed genes (DEGs); Kyoto Encyclopedia of Genes and Genomes (KEGG); Standard deviation (SD); Digital Spatial Profiler-Whole Transcriptome Atlas (DSP-WTA); Single-cell RNA sequencing (scRNA-seq). Source data are provided as a Source Data file.