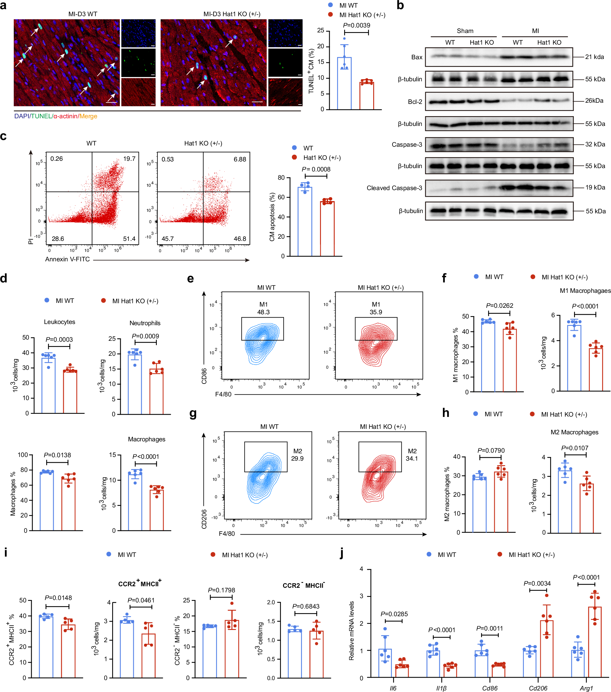
Fig. 5: Loss of Hat1 attenuates cardiomyocyte apoptosis and suppresses macrophage-mediated inflammation in the myocardial infarction (MI) tissue.

a TUNEL and α-actinin co-staining in the border regions of WT and Hat1 KO mouse hearts on Day 1 after MI. Nuclear staining with DAPI (scale bar=50 μm; n = 6; two-tailed unpaired Student t test). b Immunoblot analysis and quantification of apoptosis-related proteins including Bax, Bcl-2, Caspase-3, and cleaved Caspase-3 in peri-infarct areas of WT and Hat1 KO from infarcted hearts on Day 3 post-MI (n = 6; two-way ANOVA followed by Bonferroni multiple comparisons test). c Flow cytometry analysis of cardiomyocyte apoptosis following co-culture with LPS/IFN-γ-stimulated WT versus Hat1KO BMDMs (n = 4; two-tailed unpaired Student t test). d Flow cytometric analysis of leukocytes (CD45+), neutrophils (CD45+CD11b+Ly6G+) and macrophages (CD45+CD11b+Ly6G-F4/80+CD64+) in WT and Hat1 KO infarct tissues after MI 3 days (n = 6; two-tailed unpaired Student t test). e, f Flow cytometric analysis of pro-inflammatory (M1) macrophages (CD45⁺CD11b⁺Ly6G⁻ F4/80⁺CD64⁺CD86⁺) in infarcted heart tissues from WT and Hat1 KO mice at 3 days post-MI (n = 6; two-tailed unpaired Student t test). g, h Flow cytometric analysis of reparative (M2) macrophages (CD45⁺CD11b⁺Ly6G⁻F4/80⁺CD64⁺CD206⁺) in infarcted heart tissues from WT and Hat1 KO mice at 3 days post-MI (n = 6; two-tailed unpaired Student t test). i Flow cytometric analysis of monocyte-derived (CD45+CD11b+Ly6G-F4/80+CD64+CCR2+MHCII+) and tissue-resident (CD45+ CD11b+Ly6G-F4/80+CD64+CCR2-MHCII-) macrophage subsets in infarcted heart tissues from WT and Hat1 KO mice at 3 days post-MI (n = 5; two-tailed unpaired Student t test). j The mRNA expression levels of pro-inflammatory and reparative genes in the infarcted heart tissues of WT and Hat1 KO mice on Day 3 post-MI (n = 6; two-tailed unpaired Student t test). Results are presented as the mean ± SD of independent replicates. WT wild type, Hat1 histone acetyltransferase 1, TUNEL terminal deoxynucleotidyl transferase-mediated deoxyuridine triphosphate nick-end labeling, DAPI 4ʹ,6-diamidino-2-phenylindole. Source data are provided as a Source Data file.