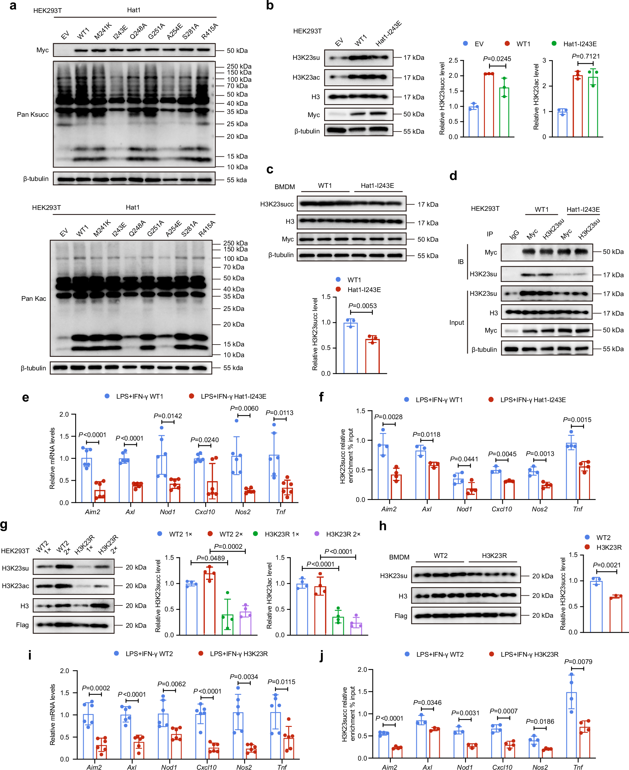
Fig. 8: Macrophage inflammatory response is regulated by Hat1 via its role in catalyzing H3K23succ formation.

a HEK293T cells were transfected to express Myc-tagged wild-type Hat1 (WT1) or the indicated mutants (M241K, I243E, Q248A, G251A, A254E, S281A, and R415A). Lysine succinylation and acetylation levels were assessed by immunoblotting (n = 3). b HEK293T cells were transfected to overexpress Myc-tagged WT1 or the Hat1-I243E mutant. Levels of H3K23succ and H3K23ac were analyzed by immunoblotting (n = 3; one-way ANOVA followed by Bonferroni multiple comparisons test). The blots were derived from the same experiment and processed in parallel. Total histone H3 level was set as an internal reference. c BMDMs were transfected to overexpress Myc-tagged WT1 Hat1 or the Hat1-I243E mutant. Levels of H3K23succ were analyzed by immunoblotting (n = 3; two-tailed unpaired Student t test). The blots were derived from the same experiment and processed in parallel. Total histone H3 level was set as an internal reference. d Immunoblot analysis of Hat1 and H3K23succ in protein complexes immunoprecipitated with anti-Hat1 or anti-H3K23succ antibody from lysates of WT1 or Hat1-I243E HEK293T cells (n = 3). e The mRNA expression levels of Aim2, Axl, Nod1, Cxcl10, Nos2, and Tnf detected through quantitative polymerase chain reaction (qPCR) in WT1 and Hat1-I243E BMDMs stimulated by LPS and IFN-γ for 24 h (n = 6; two-tailed unpaired Student t test). f ChIP and qPCR analysis of H3K23succ enrichment in the promoters of Aim2, Axl, Nod1, Cxcl10, Nos2, and Tnf in WT1 and Hat1-I243E BMDMs stimulated by LPS and IFN-γ for 24 h (n = 4; two-tailed unpaired Student t test). g HEK293T cells were transfected to overexpress Flag-tagged wild-type H3.3 (WT2) or H3.3K23R mutant. Levels of H3K23succ and H3K23ac were analyzed by immunoblotting (n = 4; one-way ANOVA followed by Bonferroni multiple comparisons test). The blots were derived from the same experiment and processed in parallel. Total histone H3 level was set as an internal reference. h BMDMs were transfected to overexpress Flag-tagged WT2 or H3.3K23R mutant. Levels of H3K23succ were analyzed by immunoblotting (n = 3; two-tailed unpaired Student t test). The blots were derived from the same experiment and processed in parallel. Total histone H3 level was set as an internal reference. i The mRNA expression levels of Aim2, Axl, Nod1, Cxcl10, Nos2, and Tnf detected through qPCR in WT2 and H3.3K23R BMDMs with LPS and IFN-γ stimulation for 24 h (n = 6; two-tailed unpaired Student t test). j ChIP and qPCR analysis of H3K23succ enrichment in the promoters of Aim2, Axl, Nod1, Cxcl10, Nos2, and Tnf in WT2 and H3.3K23R BMDMs with LPS and IFN-γ stimulation for 24 h (n = 4; two-tailed unpaired Student t test). Results are presented as the mean ± SD of independent replicates. Hat1 histone acetyltransferase 1, BMDMs bone marrow-derived macrophages, LPS lipopolysaccharide, IFN-γ interferon, ChIP chromatin immunoprecipitation. Source data are provided as a Source Data file.