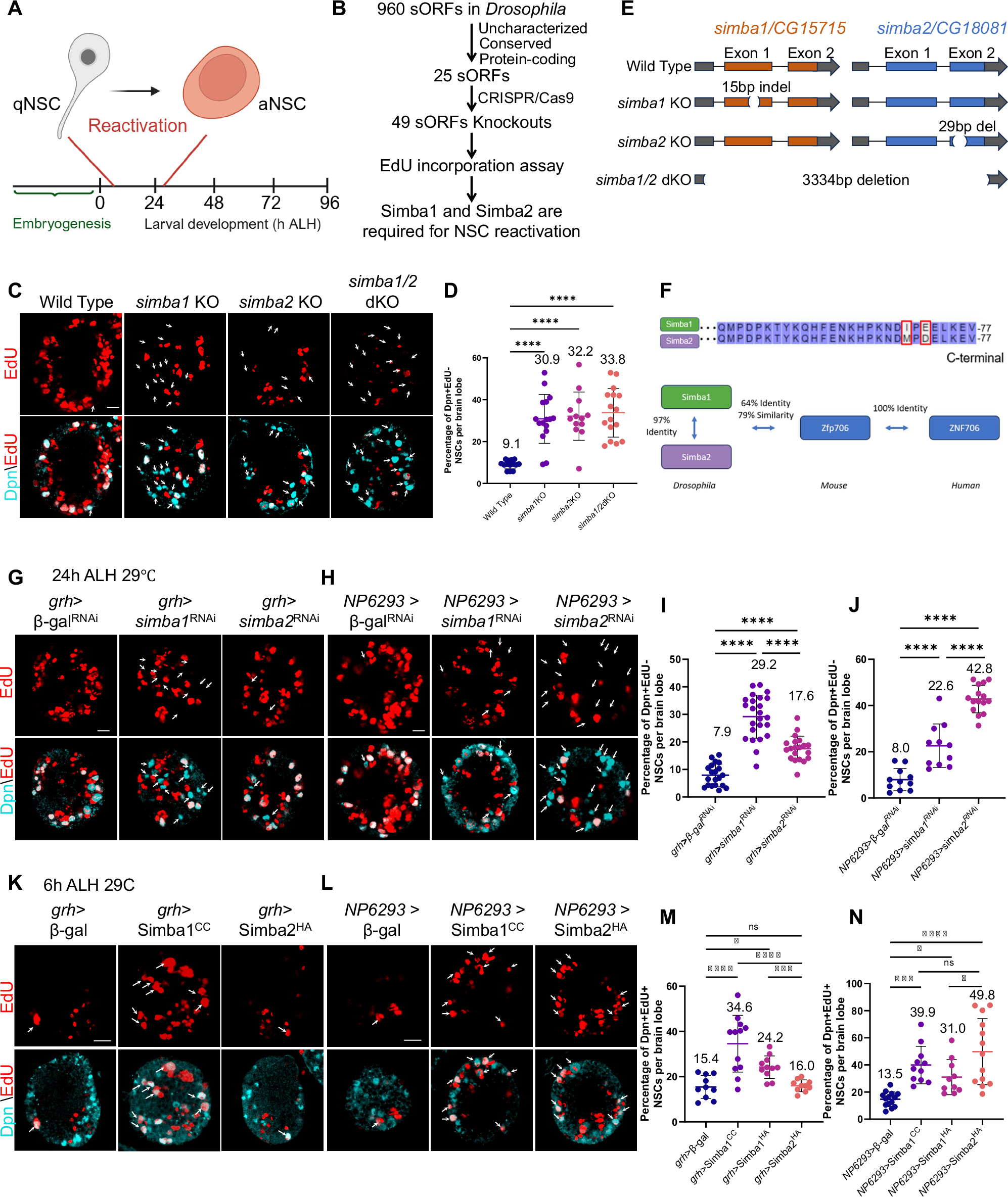
Fig. 1: Simba1 and Simba2 function in both NSCs and surface glial cells for neural stem cell reactivation.

A An illustration of Drosophila NSC reactivation process. Created in BioRender. LIN, J. (https://BioRender.com/s1vy3m3). B Workflow of CRISPR knockout (KO) screen of sORFs in NSC reactivation. C Larval NSCs were labeled with Dpn at 24-h ALH, while active NSCs were labeled by EdU for various genotypes. White arrows point to EdU-negative NSCs. D Quantifications of EdU-negative NSCs in (C). Control (yw): 9.1%, n = 14 Brain Lobes (BL); simba1 KO: 30.9%, n = 16 BL, P  = 8.6E-07; simba2 KO: 32.2%, n = 13 BL, P  = 7.6E-07; simba1-simba2 double KO: 33.8% n = 16 BL, P = 4.7E-08. E Illustration of genomic lesions in simba1/CG15715 KO, simba2/CG18081 KO and simba1-simba2 double KO. F Amino acid sequence alignment between Drosophila Simba1 and Simba2 and amino acid sequence similarities in various organisms. G, H Larval NSCs were labeled with Dpn and EdU at 24-h ALH for various genotypes. I Quantifications of EdU-negative NSCs in (G) Control (grh > β-galRNAi): 7.9%, n = 20 BL; grh>simba1RNAi: 29.2%, n = 24 BL, P < 1E-15; grh>simba2RNAi: 17.6%, n = 20 BL, P = 4.9E-06. J Quantifications of EdU-negative NSCs in (H) Control (NP6293 > β-galRNAi): 8.0%, n = 11 BL; NP6293>simba1RNAi: 22.6%, n = 11 BL, P = 3.8E-05; NP6293>simba2RNAi: 42.8%, n = 15 BL, P = 3.2E-14. K, L Larval NSCs were labeled with Dpn and EdU at 6-h ALH for various genotypes. M Quantifications of EdU-negative NSCs in (K) Control (grh > β-gal): 15.4%, n = 10 BL; grh>simba1CC: 34.6%, n = 12 BL, P = 2.5E-06; grh>simba1HA: 24.2%, P = 3.2E-02, n = 11 BL; grh>simba2HA: 16.0%, n = 10 BL, P = 0.997. N Quantifications of EdU-negative NSCs in (L) Control (NP6293 > β-gal): 13.5%, n = 14 BL; NP6293>simba1CC: 39.9%, n = 11 BL, P = 7.5E-04; NP6293>simba1HA: 31.0%, n = 10 BL, 4.4E-02; NP6293>simba2HA: 49.8%, n = 13 BL, 2.1E-06. Data are presented as mean ± SD, and statistical significance was determined by one-way ANOVA with multiple comparisons. *p < 0.05, **p < 0.01, ***p < 0.001, and ****p < 0.0001. Scale bars: 10 μm.