Abstract
Intrathecal injection of steric-block antisense oligonucleotides (ASOs) provides therapeutic opportunities for targeting the central nervous system (CNS). Phosphorothioate backbone with 2′-O-methoxyethyl (MOE) is widely used in ASO drugs, with concerns about toxicity and potency. Phosphorodiamidate morpholino oligomer (PMO) is another chemistry with a favorable safety profile but less persistent effect due to its ineffective cellular uptake and poor binding affinity to serum proteins. Here, a cholesterol-conjugated PMO/RNA heteroduplex oligonucleotide (Chol-HDO[PMO]) outperformed conventional single-stranded ASOs, achieving up to a 16-fold increase in potency without detectable toxicity and maintaining stronger ASO activity throughout the observation period. Chol-HDO[PMO] showed enhanced antisense activity in both splice modulation and translation inhibition. Chol-HDO[PMO] successfully alleviated the CNS symptoms in a Duchenne muscular dystrophy mouse model. In contrast, Chol-HDO[MOE] failed to enhance tissue delivery or potency. The efficient tissue delivery relied on interactions with CSF lipoproteins, and binding affinity was determined by heteroduplex oligonucleotide chemistry. Collectively, Chol-HDO[PMO] may expand the therapeutic potential of steric-block ASOs targeting the CNS.
Similar content being viewed by others
Introduction
Oligonucleotide therapies represent a promising platform for the treatment of various diseases, including neurological disorders, for which effective treatments are currently lacking. Over the past decade, two antisense oligonucleotides (ASOs) have been approved by the FDA for the treatment of neurological diseases via intrathecal (IT) injection: nusinersen for spinal muscular atrophy and tofersen for familial amyotrophic lateral sclerosis (ALS), respectively1. ASOs regulate gene expression via two mechanisms. Steric-block ASOs modulate RNA processes, such as splicing. For instance, nusinersen upregulates the expression of SMN2 protein by modulating SMN2 splicing without involving RNase H1. In contrast, gapmer ASOs like tofersen cleave bound RNA via the endogenous nuclease RNase H1. Several gapmer ASOs are currently undergoing clinical trials for the treatment of Alzheimer’s disease, Parkinson’s disease, ALS, and Huntington’s disease2. Similarly, siRNAs also cleave target RNA. Currently approved drugs such as vutrisiran and givosiran for transthyretin (TTR) amyloid polyneuropathy or acute hepatic porphyria, respectively, target genes expressed in the liver3. Clinical trials are underway for neurological disorders as well4. However, these siRNAs do not regulate splicing.
Several neurological diseases caused by monogenic mutations are associated with abnormal splicing5, leading to heightened expectations for steric-block ASOs to correct these splicing defects6,7. Steric-block ASOs also offer potential therapeutic approaches beyond RNA splicing modulation, including the regulation of translation, owing to their ability to manipulate various RNA-processing pathways8. However, challenges in the safety and efficacy of nucleic acids remain9.
To date, regardless of the route of administration, two modifications used in ASOs have received FDA approval: phosphorothioate (PS) oligonucleotide, mainly used with 2′-O-methoxyethyl (MOE), and phosphorodiamidate morpholino oligomer (PMO)1. PS-MOE has been clinically used in both steric-block and gapmer ASO drugs, such as nusinersen and inotersen. Initially, all internucleotide linkages in these drugs were fully modified with PS10, but adverse events such as thrombocytopenia and renal toxicity have been reported1,11,12. Recent ASO drugs, such as tofersen and eplontersen, have been partially modified with PS. PS chemistry enhances cellular uptake and nuclease resistance, thereby improving the potency and duration of action11. However, it also causes non-specific protein binding, a major contributor to ASO toxicity13, leading to dosage limitations. In contrast, PMOs have been used in all four steric-block ASO drugs approved for the treatment of Duchenne muscular dystrophy (DMD) via systemic administration. ASOs with PMO chemistry exhibit favorable safety profiles, even at high dosages14,15. This is probably due to their uncharged backbone, which is characterized by low protein-binding affinity2. A comparison of the efficacy of SMN2 exon 7 inclusion demonstrated that single-stranded ASOs (ssASOs) with PMO and MOE (ssPMO and ssMOE) showed nearly equivalent effects following a single intracerebroventricular (ICV) administration. However, the low cellular uptake of PMO remains a challenge. PMO exhibits low tissue delivery, thereby requiring frequent administration and high dosages. This has hampered the clinical application of PMO, particularly in the central nervous system (CNS), because of the patient burden associated with repeated IT injections16. Therefore, a new platform that meets the requirement of potency, persistence, and safety is needed to enhance the therapeutic potential of steric-block ASOs for IT (ICV) administration.
Previously, we reported that systemic administration of lipid-conjugated gapmer ASO/RNA heteroduplex oligonucleotides (HDO[Gapmer]) achieved efficient gene silencing in various organs17,18,19. However, lipid-conjugated HDO[Gapmer] did not enhance CNS effects after IT or ICV administration compared to single-stranded Gapmer ASO (ssGapmer), and even attenuated the effect at high doses19.
In this study, we aimed to develop an improved HDO platform by combining PMO with HDO technology to enhance effectiveness, persistence, and safety in the CNS following IT/ICV administration–features that were previously unattainable with conventional gapmer-based HDO technology.
Results
Chol-HDO[PMO] enhanced exon-skipping potency
Dystrophin, a cytoplasmic protein encoded by the DMD gene, contributes to cytoskeleton connections in the muscles and the brain20. Genetic loss of dystrophin causes Duchenne muscular dystrophy (DMD), which is characterized by motor dysfunction and CNS manifestations21. The mdx mouse, an animal model of DMD, carries a nonsense mutation in exon 23 of the Dmd gene, leading to a lack of dystrophin in the muscle and CNS tissues. The mice exhibit an exaggerated fear response as a CNS phenotype22. ssASOs targeting the splice-donor site induced functional dystrophin expression via exon 23 skipping in the mdx mouse22,23,24.
We used mdx mice to investigate HDO-mediated splice modulation in the CNS following cerebrospinal fluid (CSF) administration. First, 25-mer ssPMO and 25-mer ssMOE, which induce exon 23 skipping in the mouse Dmd gene, were synthesized22,23,24. Additionally, a 20-mer ssMOE was synthesized as 18–22 nucleotides are commonly used in PS-MOE chemistry3,25. Cholesterol-conjugated HDO (Chol-HDO) was generated by the hybridization of ssASO with its complementary RNA. The complementary RNA consisted of phosphodiester-linked RNAs flanked by three-nucleotide PS 2′-O-methyl RNAs, (OMe) with cholesterol conjugated at the 5′ end (Fig. 1a). We evaluated the formation and stability of the duplexes in CSF. Chol-HDOs comprising PMO and MOE chemistries (Chol-HDO[PMO] and Chol-HDO[MOE]) displayed a single band in nuclease-free water, confirming successful duplex formation (Supplementary Fig. 1a, b). Upon incubation in rat CSF, both duplexes remained intact for at least 1 h. At later time points, lower bands emerged whose mobilities matched those of no ligand HDOs, indicating degradation of the cholesterol linkage. Chol-HDO[PMO] degraded faster than Chol-HDO[MOE] at 24, 72, and 168 h, but both constructs were stable within the first 6 h (Supplementary Fig. 1a, b).
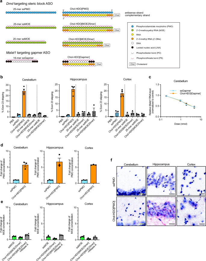
a Schematic representation of ssASOs and Chol-HDOs. b Exon 23 skipping in mdx mouse cerebellum, hippocampus, and cortex 1 week after a single ICV injection of PBS (n = 3), ssPMO (n = 3), Chol-HDO[PMO] (n = 4), ssMOE (n = 3), or Chol-HDO[MOE] (n = 3) at 10 nmol. c Knockdown effects in cerebellum 1 week after ICV injection of ssGapmer or Chol-HDO[Gapmer] at each dose. (n = 4 per group). d Fold change in ssPMO accumulation measured using hybridization ELISA 24 h after ICV injection of ssPMO or Chol-HDO[PMO] (10 nmol). mdx mice treated with ssPMO, n = 4; mdx mice treated with Chol-HDO[PMO], n = 3. e Fold change in 25-mer ssMOE tissue accumulation measured using hybridization ELISA 24 h after ICV injection of ssMOE or Chol-HDO[MOE25mer] (10 nmol). ssMOE accumulation in each tissue was assessed with or without RNase A treatment. (n = 4 per group). f Biodistribution of ssPMO visualized by in situ hybridization. Fresh frozen sections were stained with an ssPMO-specific probe and counterstained with hematoxylin 24 h after dosing with 10 nmol of either ssPMO (upper) or Chol-HDO[PMO] (lower). Red: ssPMO; Blue: Hematoxylin. Scale bar, 20 µm. All graphs represent mean ± s.e.m.
We then evaluated exon 23 skipping 1 week after the ICV injection of ssASOs or Chol-HDOs at 10 nmol into 6–7-week-old mdx mice. Interestingly, robust skipping activity was achieved with Chol-HDO[PMO] but not with Chol-HDO[MOE], regardless of its length (Fig. 1b).
We also assessed the potency of Chol-HDO[Gapmer] after ICV injection targeting mouse Malat1. Consistent with the previous report19, Chol-HDO[Gapmer] did not enhance the silencing activity (Fig. 1c and Supplementary Fig. 2). Thus, when administered via CSF, Chol-HDO activity varied depending on the chemistry of the antisense strand.
Efficient delivery by Chol-HDO[PMO]
To elucidate the tissue delivery of Chol-HDO[PMO], we quantified the accumulation of ssASO in tissue using a hybridization ELISA with a sequence-specific probe that detects 25-mer ssPMO and 25-mer-ssMOE. At 24 h after ICV administration, a more than 5.7-fold increase in ssPMO was detected in CNS tissues following Chol-HDO[PMO] administration compared with ssPMO injection (Fig. 1d). In contrast, ssMOE accumulation in tissue was similar when Chol-HDO[MOE] or ssMOE was injected (Fig. 1e). We postulated that the ssMOE concentration in the tissue after Chol-HDO[MOE] injection was underestimated, as ssMOE may not have been released from the duplex structure, given that ELISA detects ssASO through probe hybridization. To test this possibility, we treated tissues from Chol-HDO[MOE]-injected mice with RNase A to degrade the Chol-HDO[MOE] structure and measured the ssMOE concentration. However, the ssMOE concentration after Chol-HDO[MOE] injection was comparable to that after ssMOE administration (Fig. 1e). Therefore, the tissue concentration of the antisense strand was enhanced with Chol-HDO[PMO] but not with Chol-HDO[MOE]. This observation was consistent with the finding that Chol-HDO[PMO] improved the potency, whereas Chol-HDO[MOE] did not (Fig. 1b). These results suggest that the chemistry of the antisense strand of the Chol-HDO structure played a critical role in tissue delivery and potency. In situ hybridization (ISH) using a ssPMO detection probe confirmed that the ssPMO signal was widely distributed across the CNS parenchyma 24 h after Chol-HDO[PMO] administration (Fig. 1f). Collectively, Chol-HDO[PMO], but not Chol-HDO[MOE], enhanced tissue delivery following ICV injection.
Structure–activity relationship of cholesterol-conjugated duplexes
Because the chemistry of the antisense strand markedly affected the potency of HDO, we further assessed the structure–activity relationship of the HDO platform. We first examined the effect of cholesterol conjugation position (Supplementary Fig. 3a). When cholesterol was conjugated to the 3′ end of the complementary strand, HDO[PMO] did not enhance potency (Supplementary Fig. 3b). This result aligns with our previous report showing that the silencing effect of Chol-HDO[Gapmer] was enhanced with cholesterol conjugation at the 5′ end, but not at the 3′ end, when systemically injected19. We next synthesized HDOs bearing various ligands at the 5′ end of the complementary strand. However, Chol-HDO[PMO] exhibited the most robust skipping effect (Supplementary Fig. 3b). We then attempted to evaluate cholesterol-conjugated ssPMO (Chol-ssPMO) and successfully synthesized the compound; however, it was not soluble in aqueous buffer26. As a result, Chol-ssPMO could not be injected into the CSF. Additionally, we also synthesized cholesterol-conjugated ssMOE (Chol-ssMOE) using a PO d(TCA) linker, which is widely used for conjugating lipid ligands to PS oligos27,28,29. Chol-ssMOE was soluble in water and injected via ICV. However, it did not enhance potency compared with naked ssMOE and was less active than Chol-HDO[PMO] (Supplementary Fig. 3b).
We also synthesized complementary strands in which RNA in the gap region was replaced with DNA or OMe chemistry (Supplementary Fig. 3a). Chol-HDO[PMO/DNA] showed greater activity than ssPMO but lower activity than Chol-HDO[PMO] (Supplementary Fig. 3c). Chol-HDO[PMO/OMe] showed negligible skipping potency, likely because its structure was highly resistant to degradation by endogenous enzymes, thereby preventing ssPMO from accessing the target RNA. In our previous study, we measured the melting temperatures (Tm) of HDOs with different complementary strands26. In the current ICV study, Chol-HDO[PMO/RNA] (Tm = 84.5 °C) showed greater potency than Chol-HDO[PMO/DNA] (Tm = 73.7 °C) and Chol-HDO[PMO/OMe] (Tm = 86.7 °C), indicating that Tm is not the primary determinant of potency.
We next evaluated Chol-HDO[PMO] containing a fully PS-modified complementary strand (Chol-HDO[PMO/full PS RNA]). The potency of Chol-HDO[PMO/full PS RNA] was lower than that of the original Chol-HDO[PMO/wing PS RNA] (Chol-HDO[PMO]) in the cerebellum, hippocampus, and cortex (Supplementary Fig. 3c). At 24 h after ICV injection, CNS tissue accumulation of ssPMO following Chol-HDO[PMO/full PS RNA] administration was comparable to or lower than that following Chol-HDO[PMO/wing PS RNA] (Supplementary Fig. 3d). To test whether the complementary strand interfered with ssPMO detection, we treated the samples with RNase A, but the ssPMO concentration after Chol-HDO[PMO/full PS RNA] injection remained similar or lower than that after Chol-HDO[PMO/wing PS RNA] injection (Supplementary Fig. 3d). These findings indicate that additional PS modification is not beneficial for CNS delivery. This result is consistent with the reduced potency of Chol-HDO[PMO/full PS RNA] compared with Chol-HDO[PMO/wing PS RNA] (Supplementary Fig. 3c).
Efficacy, distribution, and persistence of Chol-HDO[PMO] by ICV injection
Next, we compared the efficacy of Chol-HDO[PMO] with that of conventional ssASOs. We first tested 20-mer ssMOE and 25-mer ssMOE via ICV injection. The 20-mer ssMOE exhibited greater exon-skipping than the 25-mer ssMOE in the cortex (Supplementary Fig. 4). Subsequently, dose–response relationship was examined 1 week after ICV injection of 25-mer ssPMO, 20-mer ssMOE, and Chol-HDO[PMO]. Chol-HDO[PMO] outperformed both 25-mer ssPMO and 20-mer ssMOE, showing stronger exon-skipping activity across all CNS regions (Fig. 2a). Chol-HDO[PMO] exhibited enhanced efficacy by 5.3- to 16.1-fold compared with ssPMO. To calculate the ED50, the skipping rate achieved by Chol-HDO[PMO] at 40 nmol was defined as the maximum value.
a Dose–response curve of exon 23 skipping in the CNS following a single ICV injection of ssPMO (n = 3), 20-mer ssMOE (n = 3), or Chol-HDO[PMO] (n = 3 for the 5 nmol group, otherwise n = 4) (upper). Skipping potency was calculated from the fitted curves, and the fold change in potency is shown (lower). b Skipping activity of ssPMO (n = 3), 20-mer ssMOE (n = 4 for the 5-week group, otherwise n = 3), or Chol-HDO[PMO] (n = 4 for 2-week group, otherwise n = 3) at 20 nmol in six CNS regions at each time point. Data were collected 2, 5, and 9 weeks after a single ICV injection. c Exon 23 skipping rate in the CNS, liver, kidney, and quadriceps of rats 2 weeks after a single intrathecal injection of PBS (n = 3), 60 nmol ssPMO (n = 4), or Chol-HDO[PMO] (n = 4). All graphs display mean ± s.e.m.
One of the major challenges of ssASOs, especially ssPMO, in clinical use is the duration of action. Therefore, we conducted a time-course analysis of the exon-skipping activity following a single ICV injection of Chol-HDO[PMO] over a 9-week period. Consistent with a previous report30, we observed long-lasting activity of the exon 23 skipping induced by ssMOE, whereas ssPMO was less persistent (Fig. 2b). Remarkably, 9 weeks after a single dose, Chol-HDO[PMO] maintained robust exon-skipping activities that exceeded that of ssMOE in all CNS regions except the cortex, where efficacy was comparable (Fig. 2b). This observation is consistent with a previous report showing that once delivered to tissues, ssPMO exerts sustained effects over several weeks31. Thus, Chol-HDO[PMO] demonstrates robust and sustained exon-skipping activity across the CNS compared with conventional ssASOs.
Distribution and exon-skipping activity in rat CNS via IT bolus injection
The volume of CSF in rats is approximately 6–10-fold higher than that in mice32,33. Additionally, owing to their larger body size, rats can be administered IT injection, a clinically relevant administration route. Therefore, we investigated whether the activity of Chol-HDO[PMO] after IT injection in rats was compatible to that observed after ICV administration in mice.
We designed a novel 25-mer ssPMO that targeted the donor site of exon 23 in rat Dmd. Two weeks after the IT injection of Chol-HDO[PMO], robust skipping activity was observed in all examined the CNS regions (Fig. 2c). Previous studies of siRNA or ASO administered via IT injection reported that activity in the striatum, which lies upstream of the CSF flow, tended to be lower than that in other regions, such as the brainstem4,34. However, Chol-HDO[PMO] showed high activity in the striatum as well as other regions.
The skipping activity of Chol-HDO[PMO] reached ~30% in the lumbar spinal cord and ~20% in the thoracic region, levels that were comparable to those achieved with ssPMO (Fig. 2c). We speculated that the skipping activity plateaued in these regions, which are located closest to the injection site and were therefore more highly exposed to both ssPMO and Chol-HDO[PMO].
RNA drugs administered into the CSF may enter the systemic circulation and accumulate in the kidneys and liver, potentially causing organ-specific toxicity, such as acute kidney injury or hepatic failure13. However, only negligible skipping activity was detected in the kidney and liver after IT injection of Chol-HDO[PMO], implying low accumulation in these systemic organs (Fig. 2c).
Phenotypic rescue in mdx mice with Chol-HDO[PMO]
An isoform of dystrophin, Dp427, stabilizes the GABAA receptor in the neuronal membrane. Its deficiency, especially in the hippocampus and amygdala, contributes to the CNS phenotype of the mdx mouse, representing the CNS manifestation observed in patients with DMD21,22. To assess the therapeutic impact of Chol-HDO[PMO], we first confirmed that restored dystrophin expression was abundant in the hippocampus 2 weeks after the ICV administration of Chol-HDO[PMO] (Fig. 3a). To evaluate protein expression in the amygdala, we performed immunofluorescence using the DYS-1 antibody specific for the Dp427 isoform. In adult wild-type mice, Dp427 was abundant in the amygdala and partially colocalized with the GABAA receptor (Fig. 3b). In contrast, immunopositive signals for Dp427 were absent in mdx mice treated with PBS. Nine weeks after ICV injection of Chol-HDO[PMO], the immunochemical signal for Dp427 was markedly increased in the amygdala of mdx mice compared with ssPMO-treated mice (Fig. 3b, c). The restored dystrophin partially colocalized with the GABAA receptor, as observed in wild-type mice, suggesting that it served as a scaffold for the receptor.
a Dystrophin expression 2 weeks after ICV injection of 20 nmol of ssPMO or Chol-HDO[PMO] (n = 3 per group). Statistical significance was assessed by one-way ANOVA followed by Dunnett’s multiple comparisons test. b Immunohistochemistry of dystrophin protein in the amygdala following ICV dosing of 20 nmol ssPMO or Chol-HDO[PMO]. Dystrophin is shown in green, and GABAA receptor in magenta. Scale bar, 10 µm. c Total integrated fluorescence intensity (a.u.) of Alexa 488 in the amygdala, defined as the sum of area × mean fluorescence intensity (MFI) for all puncta per image. WT and mdx mice 9 weeks after ICV injection of 20 nmol ssPMO, Chol-HDO[PMO], or PBS. Dystrophin was detected using an Alexa 488-labeled secondary antibody. Data were collected from three regions per mouse. WT mice, n = 3; mdx mice treated with PBS, n = 3; mdx mice treated with ssPMO, n = 5; mdx mice treated with Chol-HDO[PMO], n = 5 per group. d–f Restraint-induced fear response in mdx mice treated with ssPMO or Chol-HDO[PMO]. The phenotype of mdx mouse was evaluated 9 weeks after injection of 20 nmol of ssPMO, Chol-HDO [PMO], or PBS. Following brief restraint, freezing (d), total distance (e), and vertical activity (f) were evaluated using the open-field test. WT mice, n = 7; mdx mice treated with PBS, n = 12; mdx mice treated with ssPMO, n = 9; mdx mice treated with Chol-HDO[PMO], n = 7 per group. Statistical significance was assessed by one-way ANOVA followed by Turkey’s multiple comparisons test. All graphs display mean ± s.e.m. P-values are indicated.
Next, to evaluate the impact of Chol-HDO[PMO] on the phenotype of mdx mice, we performed an open-field test to assess the fear response induced by a brief restraint. PBS-treated mdx mice showed exaggerated fear responses, characterized by increased freezing time and decreased vertical activity, compared with wild-type mice (Fig. 3d–f). Following Chol-HDO[PMO] treatment, the abnormal fear response was alleviated: the mice showed reduced freezing, increased total distance traveled, and enhanced vertical activity (Fig. 3d–f). Taken together, Chol-HDO[PMO] restored functional dystrophin expression and ameliorated CNS symptoms in the DMD mouse model.
Chol-HDO[PMO] was effective in translation modulation
Steric-block ASOs can interfere with RNA-processing events beyond splicing. For instance, ASOs that bind to the primary open reading frame can downregulate target proteins by blocking ribosome translation initiation8. SOD1 mutations are associated with familial ALS35. Steric-block ASOs against the start codon in SOD1 mRNA reduce mutant SOD1 protein levels and prolongs the survival of transgenic mice36. To evaluate whether Chol-HDO[PMO] enhances steric-blocking activity beyond splice modulation, we tested its efficacy in translation inhibition.
We injected 20-mer ssMOE, 25-mer ssMOE, 25-mer ssPMO, and Chol-HDO[PMO] into 6–7-week-old human G93A mutant superoxide dismutase (SOD1) transgenic mice via ICV injection. The sequences of 25-mer ssMOE and 25-mer ssPMO were identical (Fig. 4a). Chol-HDO[PMO] was well tolerated even at the highest dose (40 nmol), whereas ssMOEs exhibited lethal toxicity in a dose-dependent manner (Fig. 4b). The 25-mer ssMOE resulted in a higher mortality rate than the 20-mer ssMOE. These observations indicate that Chol-HDO[PMO] exhibited a more favorable safety profile than ssASOs with PS-MOE chemistry.
a Target sites of ssPMO and ssMOEs on human SOD1 mRNA. The sequence of the 25-mer ssMOE was identical to that of ssPMO. Created in BioRender. Yanagidaira, M. (2025) https://BioRender.com/smxiqxs. b Mortality rates within 24 h after ICV injection of 25-mer ssMOE, 20-mer ssMOE, or Chol-HDO[PMO] (n = 7 per group). c, d Human SOD1 protein expression 2 weeks after ICV injection of 40 nmol ssPMO or Chol-HDO[PMO]. Human SOD1 protein expression in the cortex (c) and spinal cord (d) of transgenic mice was quantified by western blotting (n = 3 per group). Statistical significance was assessed by one-way ANOVA followed by Dunnett’s multiple comparisons test. All graphs display mean ± s.e.m. P-values are indicated. Human SOD1 protein expression in the cortex (e) and spinal cord (f) 2 weeks after ICV injection of 20 or 40 nmol of 20-mer ssMOE (n = 2 per group).
Two weeks after injection, we evaluated human SOD1 protein levels in the cortex and spinal cord using western blotting. The protein levels decreased by approximately 50% in the Chol-HDO[PMO]-treated group, whereas no reduction was observed in the ssPMO-treated mice (Fig. 4c, d). qRT-PCR analysis revealed no decline in human SOD1 mRNA levels after Chol-HDO[PMO] injection (Supplementary Fig. 5). Thus, protein reduction was due to translation inhibition. In contrast, 20-mer ssMOE did not cause any apparent reduction in protein levels (Fig. 4e, f). Taken together, the Chol-HDO[PMO] technology was applicable not only to splice modulation but also to translation inhibition.
Safety evaluation of Chol-HDO[PMO]
As safety is a major concern in the development of therapeutic oligonucleotides, we evaluated the safety profile of Chol-HDO[PMO] from multiple perspectives (Fig. 5a). ssASOs administered into the CSF, particularly those with PS backbones, can cause acute neurotoxicity, including reduced locomotor activity37. To assess acute behavioral toxicity of Chol-HDO[PMO], we recorded the locomotor activity of mice 1 h after ICV injection using an open-field apparatus. For the mouse Dmd sequence, no significant change in immobility time was observed in mice treated with 40 nmol of Chol-HDO[PMO] or 20-mer ssMOE compared to the PBS-treated groups (Fig. 5b). However, reduced mobility was observed in mice treated with 40 nmol Chol-HDO[PMO/full PS RNA] and 10 nmol Chol-ssMOE, indicating neurotoxicity. For the human SOD1 sequence, no abnormal behavior was observed in mice after 40 nmol Chol-HDO[PMO]. In contrast, the same dose of 20-mer ssMOE induced reduced locomotor activity, as reflected by a marked increase in immobility time (Fig. 5c).
a Study design for evaluating the safety profile of Chol-HDO[PMO]. Created in BioRender. Yanagidaira, M. (2025) https://BioRender.com/s2rh5xi. b Locomotor activity 1 h after injection of ASO or HDO targeting the mouse Dmd sequence. PBS, n = 8; Chol-HDO[PMO] at 40 nmol, n = 4; Chol-HDO[PMO/full PS RNA] at 40 nmol, n = 3; 20-mer ssMOE at 40 nmol, n = 4; Chol-ssMOE at 10 nmol, n = 3 per group. Statistical significance was assessed by one-way ANOVA followed by Dunnett’s multiple comparisons test. c Locomotor activity 1 h after injection of ASO or HDO targeting the human SOD1 sequence. PBS, n = 4; Chol-HDO[PMO] at 40 nmol, n = 4; 20-mer ssMOE at 40 nmol, n = 3 per group. Statistical significance was assessed by one-way ANOVA followed by Dunnett’s multiple comparisons test. mRNA expression levels of proinflammatory cytokines (Aif1, Gfap, and Tnfa) in mouse cortex were quantified 1 week after dosing with 40 nmol Chol-HDO[PMO] targeting the mouse Dmd (d) and human SOD1 (e) sequence as determined by qRT-PCR (n = 4 per group). Statistical significance was assessed by two-sided Student’s t test. f Body weight changes after single ICV injection. Mdx mice were dosed with 40 nmol Dmd targeting Chol-HDO[PMO] or PBS. n = 4 mice per group. All graphs display mean ± s.e.m. P-values are indicated.
Next, the immunostimulatory effects of Chol-HDO[PMO] were evaluated. Some ASOs administered into the CSF induce immune responses in the CNS that can persist for up to 2 months after injection38. We evaluated proinflammatory cytokines, including Aif1, Gfap, and Tnfα, in the mouse cortex 1 week after administration by quantitative RT-PCR. However, mice treated with Chol-HDO[PMO] targeting Dmd or SOD1 did not exhibit increased levels of these proinflammatory cytokines (Fig. 5d, e).
A previous study reported that ssASOs can induce anorexia and weight loss, which are known as late-phase toxicities39. Therefore, we evaluated weight changes in mice over 4 weeks after ICV injection of 40 nmol Chol-HDO[PMO]. No significant difference in body weight was observed compared with the PBS-treated groups (Fig. 5f). Collectively, Chol-HDO[PMO] had a favorable safety profile concerning acute-phase toxicity, immunostimulatory effects, and late-phase toxicity.
HDO chemistry affected the affinity for the CSF endogenous lipoproteins and contributed to receptor-mediated delivery
Finally, we aimed to elucidate the mechanism underlying the effective tissue delivery of Chol-HDO[PMO]. Several studies have shown that the chemical structures of oligonucleotides affect their interactions with serum proteins, thereby influencing their biodistribution during systemic administration40. Therefore, we hypothesized that the chemistry of Chol-HDOs influences their interactions with CSF proteins, which in turn facilitate efficient delivery when injected into the CSF.
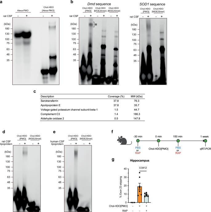
To test this hypothesis, we first examined rat CSF proteins that were bound to ssPMO or Chol-HDO[PMO] using native polyacrylamide gel electrophoresis. As ssPMO is uncharged, we conjugated Alexa 647 at the 5′ end to enable electrophoretic migration of ssPMO. Alexa 647-PMO showed no additional bands after mixing with rat CSF, indicating no detectable binding to CSF proteins. In contrast, Chol-HDO[Alexa 647-PMO], containing Alexa-PMO, showed shifted bands (Fig. 6a), suggesting that it formed complexes with specific CSF proteins.
a Native gel electrophoresis of rat cerebrospinal fluid (CSF) mixed with Alexa-647-conjugated ssPMO (Alexa-ssPMO) or Chol-HDO[PMO] containing Alexa-ssPMO (n = 3 biological replicates). b Native gel-shift assays identifying the protein-binding profiles of Chol-HDO[PMO] and Chol-HDO[MOE] targeting the mouse Dmd (left) and human SOD1 (right) sequences. The band indicated by “*” was analyzed by mass spectrometry. c Proteins identified by mass spectrometry. Experiments were performed in three biological replicates. Native gel-shift assays validating the binding affinity of Chol-HDOs to lipoproteins isolated from rat (d) and human (e) CSF (n = 3 biological replicates). f Experimental design of lipoprotein-receptor inhibition study. Receptor-associated protein (RAP) was injected ICV before and after Chol-HDO[PMO] administration (20 µg per mouse). Created in BioRender. Yanagidaira, M. (2025) https://BioRender.com/piu989t. g Exon 23-skipping efficiency in mice treated with Chol-HDO[PMO] with or without RAP treatment. Data were collected 1 week after ICV injection. Mdx mice treated with PBS, n = 3; mdx mice treated with Chol-HDO[PMO], n = 7; mdx mice treated with Chol-HDO[PMO] + RAP, n = 6 per group. Statistical significance was assessed by two-sided Student’s t test. All graphs display mean ± s.e.m.; P-values are indicated.
Next, we compared the protein-binding profiles of Chol-HDO[PMO] and Chol-HDO[MOE]. To exclude possible interference of the fluorescent dye with protein binding40, Chol-HDOs without the dye were mixed with rat CSF and visualized using GelRed. As expected, different migration patterns were observed for Chol-HDO[PMO] and Chol-HDO[MOE] (Fig. 6b). We focused on the band indicated by “*,” which was present in the mixture with Chol-HDO[PMO] but absent with Chol-HDO[MOE]. Neither ssMOE nor cholesterol-conjugated complementary RNA strand showed the shifted band marked “*” (Supplementary Fig. 6a). Mass spectrometric analysis identified apolipoprotein E (ApoE) and transferrin as components of the protein band marked “*” (Fig. 6c and Supplementary Fig. 6b).
ApoE is a major component of lipoproteins in the CSF. Although the molecular weight of ApoE is 37 kDa, the apparent molecular weight of the band marked by “*” exceeded 180 kDa. We therefore inferred that this band represented lipoprotein particles containing ApoE bound to Chol-HDO[PMO]. To confirm this, we isolated lipoprotein particles from rat CSF through ultracentrifugation followed by size-exclusion, and conducted a binding assay using native gel electrophoresis. The mixture containing Chol-HDO[PMO] and the rat CSF lipoprotein fraction showed a clear shifted band (Fig. 6d), whereas no shift was observed for the mixture containing Chol-HDO[MOE]. This result was consistent with the observation shown in Fig. 6b. Chol-HDO[PMO] bound to human CSF lipoproteins as well (Fig. 6e). These results indicate that Chol-HDO[PMO] formed a complex with CSF lipoproteins. Chol-HDO[PMO] was further confirmed to bind human ApoE protein using native gel electrophoresis (Supplementary Fig. 6c), whereas no binding was observed with purified transferrin (Supplementary Fig. 6d). These findings further support the specificity of the interaction between Chol-HDO[PMO] and ApoE.
Therefore, we hypothesized that Chol-HDO[PMO] enhances CNS tissue delivery by exploiting endogenous CSF lipoproteins as vectors through a receptor-mediated mechanism. Lipid transport in the CSF is mediated by lipoproteins of the low-density lipoprotein receptor (LDLR) family41. Therefore, we treated mdx mice with receptor-associated protein (RAP), an antagonist of the LDLR family42, before and after ICV administration of Chol-HDO[PMO] to block the interaction between CSF lipoproteins and the LDLR family (Fig. 6f). As expected, Chol-HDO[PMO] activity in the hippocampus was markedly reduced in RAP-treated mice (Fig. 6g). These findings indicate that the delivery of Chol-HDO[PMO] depends on lipoprotein-LDLR family interactions. We confirmed that no ligand HDO[PMO] did not bind to rat or human CSF lipoproteins, indicating that Chol-HDO[PMO] interacts with lipoproteins through its cholesterol moiety (Supplementary Fig. 7). Collectively, Chol-HDO[PMO], but not Chol-HDO[MOE], exhibited efficient binding affinity to endogenous CSF lipoproteins, which contribute to tissue delivery.
Discussion
While the clinical trials and regulatory approvals highlight the therapeutic potential of steric-block ASOs for neurological diseases via IT injection, efficacy and safety remain major challenges in the clinical translation. Here, Chol-HDO[PMO] demonstrated robust and sustained steric-block activity throughout the CNS, with improved delivery after IT and ICV injection. It effectively induced the production of a short yet functional dystrophin protein in the mouse brain and improved CNS-related symptoms. Chol-HDO[PMO] outperformed conventional ssASOs with PMO or PS-MOE chemistry in both translation inhibition and splice modulation. Chol-HDO[PMO] showed no acute neurological toxicity, weight loss, or immunostimulatory effects, which are known major challenges for ASO drug safety in clinical development. The CNS accumulation of Chol-HDO following ICV administration varied substantially with the antisense strand chemistry, which determined the binding affinity to CSF lipoproteins.
The PS backbone increases protein affinity, thereby improving cellular uptake43. However, toxicity associated with the PS backbone, caused by non-specific protein binding, remains a major drawback44,45. Therefore, reducing the extent of PS modification without compromising therapeutic efficacy remains an important topic46. For instance, the PS level is reduced to 68% in eplontersen, a gapmer ASO silencing TTR mRNA in the liver to treat hereditary TTR amyloidosis (13 PS bonds out of 19 linkages). Eplontersen successfully achieves greater therapeutic efficacy than the fully PS-modified, sequence-matched ASO inotersen through conjugation with a delivery ligand that enhances hepatic delivery47. The PS level in tofersen is also reduced to 79% (15 PS bonds out of 19 linkages). However, in CSF administration, because of the lack of an efficient delivery ligand amenable to PS-modified ASOs48, delivery to the CNS still largely depends on PS chemistry. Thus, alternative delivery strategies for ASO targeting the CNS that can avoid PS-driven toxicity have not yet been well established. Here, Chol-HDO[PMO] achieved enhanced distribution and potency of steric-block ASOs targeting the CNS with only 12.5% PS modification (6 PS bonds out of 48 linkages). In addition to its low PS content, the safety of PMO chemistry likely contributes to the favorable safety profile of Chol-HDO[PMO], despite its remarkable tissue accumulation.
2′-O-hexadecyl (C16)-conjugated siRNA has demonstrated robust and well-tolerated silencing activity with broad CNS distribution4. Notably, C16-siRNA and Chol-HDO[PMO]—both duplex oligonucleotides with lipid conjugation—showed a broad CNS distribution by ICV or IT administration without observable toxicity. The 19% PS content of C16-siRNA (8 PS bonds out of 42 linkages) suggests that a high level of PS modification is not required for the efficient delivery of duplex oligonucleotides bearing lipid ligands. This observation aligns with our finding that Chol-HDO[PMO] contains only 12.5% PS linkages. Moreover, further PS of Chol-HDO[PMO] reduced tissue delivery and induced neurotoxicity (Supplementary Fig. 3c, d; Fig. 5b). These findings suggest that the efficacy and safety of Chol-HDO[PMO] may be further improved by replacing PS linkages with alternative chemical modifications that confer nuclease resistance.
We hypothesize that the heteroduplex structure needs to be degraded by endogenous enzymes to allow ssPMO to access its target RNA. This hypothesis is supported by the observation that Chol-HDO[PMO/full OMe], which is highly resistant to nuclease cleavage, exhibited no exon skipping (Supplementary Fig. 3c). Moreover, 10-fold higher levels of ssPMO were detected after RNase A treatment of CNS tissues (Supplementary Fig. 3d), suggesting that a substantial portion of ssPMO remains duplexed in vivo. Designing duplexes that efficiently release ssPMO may therefore further enhance efficacy.
Chol-HDO[PMO] modulates splicing, whereas siRNAs and gapmer ASOs do not. Moreover, we demonstrated that Chol-HDO[PMO] can also downregulate target protein expression (Fig. 4). Gapmer ASOs may mislocalize cytoplasmic paraspeckle proteins to the nucleoli, thereby inducing cytotoxicity in an RNase H1-dependent manner45. Therefore, gene knockdown using Chol-HDO[PMO], which lacks RNase H involvement, is attractive because of its favorable safety profile. However, to date, only one steric-block ASO—fomivirsen, which silences its target gene—has been approved by FDA. Consequently, our understanding of steric-block ASOs that downregulate target expression remains limited. Further studies aimed at optimizing steric-block ASO design are warranted to expand the application of Chol-HDO[PMO] technology as a gene-silencing platform.
We demonstrated that Chol-HDO[PMO] enhanced potency by leveraging endogenous CSF lipoproteins as efficient delivery vectors. Although CSF lipoproteins resemble plasma high-density lipoproteins (HDLs) in size and density, more than half of their constituent proteins are unique and absent from plasma HDL49. Many of these proteins are associated with neuronal development and function49. Given that CSF lipoproteins are mainly produced by astrocytes50 and subsequently delivered to neurons, astrocytes, microglia, oligodendrocytes, and vascular endothelial cells, they play a pivotal role in mediating the crosstalk among different cell types in the CNS. Thus, exploiting CSF lipoproteins may enhance the delivery of therapeutic agents across multiple CNS cell types.
Although systemic administration of lipid-conjugated HDO[Gapmer] enhances activity in various organs17,18,19, Chol-HDO[Gapmer] targeting the CNS fails to show enhanced potency after ICV injection. Likewise, Chol-HDO[MOE] also failed to show improved potency following ICV injection19. Thus, Chol-HDO[PMO] is unique among HDO compounds in its ability to enhance activity when administered into the CSF. This difference may be attributed to the negatively charged backbones of Gapmers and ssMOEs. Because lipoproteins are also negatively charged, electrostatic repulsion likely occurs between them and negatively charged Chol-HDOs, thereby reducing complex stability at low concentrations. We therefore speculate that a threshold concentration is required to maintain stable complex formation between Chol-HDOs and lipoproteins. However, CSF lipoprotein levels are approximately 1/100th of those of plasma HDL51. Consequently, Chol-HDO[Gapmer] and Chol-HDO[MOE] may fail to form stable complexes with CSF lipoproteins because of the repulsive forces. In contrast, Chol-HDO[PMO], which has a lower charge-to-molecular weight ratio than Chol-HDO[MOE] or Chol-HDO[Gapmer], may interact with CSF lipoproteins through hydrophobic forces, even at low concentrations.
In the current study, we demonstrated that Chol-HDO[PMO] is a potent, well-tolerated tool that produces sustained effects on RNA splicing and translation, with broad distribution across the CNS in rodent models. To evaluate the potential of Chol-HDO[PMO] as a candidate therapeutic for CNS disorders, further studies, including those in non-human primates, are warranted. Furthermore, as novel chemical modifications continue to emerge, integrating these chemistries may further enhance the therapeutic potential of the HDO platform.
Methods
Animals
All animal studies were conducted in accordance with the protocols approved by the Institutional Animal Care and Use Committee at Tokyo Medical and Dental University (#A2023-144A). C57BL/10ScSn wild-type male mice and C57BL/10ScSn-Dmdmdx/J male mice (mdx mice) were obtained from CLEA Japan (Tokyo, Japan). Human SOD1 transgenic male mice (B6.Cg-Tg(SOD1-G93A)1Gur/J) and Sprague–Dawley wild-type male rats were purchased from Oriental Yeast (Tokyo, Japan). The animals were maintained on a 12-h light/12-h dark cycle with ad libitum access to water and food. The ambient temperature was kept at 22–24 °C, and the humidity level was maintained at 40–60%. The following primers were used for genotyping of SOD1 Tg mice: 3′-CATCAGCCCTAATCCATCTGA-5′ (forward) and 3′-CGCGACTAACAATCAAAGTGA-5′ (reverse).
Animals were euthanized through cervical dislocation at the end of experiments, and tissues were collected for molecular and biochemical analyses.
Antisense oligonucleotides and duplex generation
Morpholino antisense oligonucleotides and complementary strands were purchased from Gene Tools (Philomath, OR, USA) and GeneDesign (Osaka, Japan), respectively. The oligonucleotide sequences are listed in Supplementary Table 1. To produce HDO, single-stranded ASOs were hybridized with an equimolar complementary strand, heated at 95 °C in nuclease-free water for 5 min, and then cooled at 37 °C for 1 h. To validate duplex formation, HDOs were analyzed on 16% polyacrylamide gels. To assess stability, Chol-HDO[PMO] and Chol-HDO[MOE] were incubated with rat CSF at 37 °C for 0, 1, 6, 24, 72, and 168 h. At each time point, SDS (0.025%) was added to disrupt protein–oligonucleotide interactions. Samples were then frozen in liquid nitrogen, stored at −80 °C, and analyzed by electrophoresis.
ICV and IT injection
Six- to seven-week-old male mdx and hSOD1 Tg mice were anesthetized with 3% isoflurane and placed in a stereotaxic instrument (Narishige Instruments, Tokyo, Japan). A small hole was drilled into the skull above the left hemisphere at the injection site (1.0 mm lateral, 0.3 mm posterior to the bregma). A 25-µL NeuroSyringe with a 33-gauge needle (Hamilton, Nevada, USA) was lowered to a depth of 3.0 mm, and 10 µL of PBS or oligonucleotide solution was injected over 3 min. After ICV dosing, the mice were placed in their home cages to recover from anesthesia. In the LDLR family inhibition study, recombinant mouse LDLR-associated protein (RAP; R&D Systems, Minneapolis, USA) was diluted in water to a final concentration of 50 µM. A 5 µL RAP solution was injected into the left lateral ventricle 30 min before and 150 min after Chol-HDO[PMO] administration.
Five-week-old Sprague–Dawley rats were anesthetized with 4% isoflurane, and the spinal column was exposed to identify the injection site. A total of 30 μL of nuclease-free water containing ssPMO or Chol-HDO[PMO] was intrathecally injected via lumbar puncture into the dorsal region between the L4/5 vertebral space, followed by suturing.
The mdx and SOD1 transgenic mice used in this study weighed 19–21 g; therefore, a 10 nmol dose of ssPMO corresponded to approximately 476–526 nmol/kg. The rats weighed 180–200 g, and correspondingly, a 60 nmol dose equates to approximately 300–333 nmol/kg.
RT-PCR
Total RNA was extracted from each tissue using ISOGEN II (NIPPON GENE, Tokyo, Japan), according to the manufacturer’s instructions. For Dmd exon skipping analysis, 900 ng of total RNA was subjected to one-step RT-PCR using a commercial kit (Qiagen, Venlo, Netherlands). The following primers were used: mouse Dmd, 3′- ATCCAGCAGTCAGAAAGCAAA-5′ (forward) and 3′- CAGCCATCCATTTCTGTAAGG-5′(reverse); rat Dmd, 3′-TACCACCAATGCGCTATCAA-5′ (forward) and 3′-CCATCCATTTCTGCAAGGTT-5′ (reverse). Cycling conditions were as follows: 50 °C for 30 min for 1 cycle; 95 °C for 15 min for 1 cycle; 94 °C 1 min, 60 °C for 1 min, 72 °C for 1 min for 35 cycles; and 72 °C for 7 min for 1 cycle. The predicted sizes of the full-length and delta-23 transcripts were 334 and 121 bp, respectively. Each PCR product was evaluated by a bioanalyzer (Agilent), and the exon-skipping rate was calculated as the molarity of skipped product divided by the molarity of the total product, as expressed as a percentage.
The dose–response curves were fitted using a four-parameter logistic model. The ED50 values corresponded to the dose of ssASO or Chol-HDO[PMO] required to achieve 50% of the maximum exon 23 skipping in each CNS region.
Hybridization ELISA
Twenty-four hours after ICV injection of 10 nmol oligonucleotides, the cerebellum, hippocampus, and cortex were collected following PBS perfusion. The ASO concentration in each sample was measured using hybridization ELISA, as previously described52. Briefly, the tissues were homogenized in RIPA buffer supplemented with 2 mg/mL Proteinase K, followed by incubation at 55 °C overnight. The lysate was then centrifuged at 16,200 rpm for 15 min at 25 °C, and the supernatant was aliquoted and stored at −80 °C. The DNA probe complementary to the ASO sequence was dually labeled with digoxigenin at the 5′ end and biotin at the 3′ end (3′-CCGGTTTGGAGCC GAATGGACTTTA-5′; GeneDesign, Japan). After hybridization, the biotin moiety to the probe was captured by avidin on Pierce NeutrAvidin-Coated 96-Well Plates, Black (Thermo Fisher Scientific, Waltham, MA, USA), and unhybridized probes were digested with micrococcal nuclease (New England Biolabs, Massachusetts, USA). Alkaline phosphatase-conjugated anti-digoxigenin antibody (1:5000; #11093274910, Roche, Switzerland) was added to each well, followed by AttoPhos AP fluorescent substrate (Promega, Tokyo, Japan). Fluorescence intensity was measured using an Infinite M1000 PRO microplate reader (Tecan, Männerdorf, Switzerland).
In situ hybridization
Mouse brains were collected 24 h after ICV injection of 10 nmol single-stranded PMO or Chol-HDO[PMO]. Brain sections were stained using the miRNAscope HD (RED) assay kit (Advanced Cell Diagnostics, Westminster, USA), following the manufacturer’s protocol. Briefly, fresh mouse brains were embedded in an OCT compound and then sliced into sections at a thickness of 10 µm. After mounting onto Superfrost Plus slides (Thermo Fisher Scientific), the sections were dried at −20 °C for 2 h and fixed in 4% paraformaldehyde for 1 h. The sections were dehydrated in 50% ethanol for 5 min, 70% ethanol for 5 min, and twice in 100% ethanol for 5 min at room temperature. Hydrogen peroxide was added to each section, followed by incubation for 10 min at 25 °C. The sections were washed twice with distilled water for 1 min. The sections were treated with Protease IV at room temperature for 30 min and then washed with PBS for 1 min. The ssPMO-specific probe used in this study was designed by Advanced Cell Diagnostics, Inc. (ACD) based on the target ssASO sequence information we provided. The general probe architecture followed ACD’s RNAscope design53—comprising a 14-base tail sequence, a spacer, and a target-specific region complementary to ssPMO. We previously used the same vendor-provided ssPMO-targeting probe in our earlier work26. As in that study, a pair of target probes bearing distinct tail sequences hybridized contiguously to the target ssASO; the two tails then serve as a scaffold for subsequent signal amplification. The exact probe sequences and chemical modifications are proprietary and not disclosed by the manufacturer. For the present experiments, we used a PMO probe (SR-ASO-PMO-S1, #1088271-S1; Advanced Cell Diagnostics, Westminster, UK); slides were incubated with the probe for 2 h at 40 °C. The target probe signal was amplified using the miRNAscope kit Amp 1-6 before being detected using Red-A and Red-B (1:60). The slides were counterstained with hematoxylin for 2 min and mounted with EcoMount (EM897L, Biocare Medical, California, USA). Images were captured using a SLIDEVIEW VS200 (Olympus, Tokyo, Japan) at 20× magnification.
Western blotting
For mouse dystrophin analysis, tissues were homogenized in 4 M urea buffer (125 mM Tris-HCl, pH 6.4, 10% glycerol, 4% SDS, 4 M urea, 10% beta-mercaptoethanol, and 0.005% bromophenol blue, Complete Ultra protease inhibitor tablet (Roche, Switzerland)). Protein aliquots were precipitated using Compat-Able Protein Assay Preparation Reagent Sets (Thermo Fisher Scientific, Massachusetts, USA) for quantification. Protein concentration was determined using BCA assay (Thermo Fisher Scientific, Massachusetts, USA). Subsequently, 30 µg of total protein was loaded onto the NuPAGE Tris-Acetate Precast Gel (Thermo Fisher Scientific, Massachusetts, USA). For human SOD1 analysis, proteins were extracted using RIPA buffer (1% NP-40, 50 mM Tris-HCl (pH 7.5), 150 mM NaCl, 1 mM EDTA, Complete Ultra protease inhibitor tablet) supplemented with 1% SDS, and 5 µg of total protein was loaded onto 15% acrylamide gel.
After electrophoresis, the proteins were electrophoretically transferred onto a PVDF membrane (Bio-Rad Laboratories, California, USA). The membrane was blocked with 5% non-fat milk in 0.05% TBS-T, followed by overnight incubation with primary antibodies at 4 °C. DYS-1 (1:50, mouse monoclonal; Leica Biosystems, Wetzlar, Germany) and anti-human SOD1 (1:5000, sheep polyclonal; Merck, Darmstadt, Germany) were used as primary antibodies. The membrane was washed three times with TBS-T and incubated at room temperature for 1 h with horseradish peroxidase-conjugated goat anti-mouse and anti-sheep IgG (1:10,000) (Thermo Fisher Scientific, MA, USA). For signal detection, SuperSignal West Dura Extended Duration Substrate (Thermo Fisher, Massachusetts, USA) was used. Chemiluminescence was detected using a ChemiDoc Imaging System, and protein band intensity was quantified using Image Lab (ver. 6.0.1, Bio-Rad Laboratories, California, USA).
Immunofluorescence
The brains were harvested by perfusion with cold PBS. The tissue was embedded in the OCT compound, and 16-µm-thick coronal sections were prepared for immunostaining. After blocking with 10% normal goat serum in PBS-T for 1 h, the sections were incubated with Mouse-to-Mouse Blocking Reagent (ScyTek Laboratories, Logan, UT, USA) for 30 min. The sections were then washed and incubated with primary antibodies (mouse monoclonal anti-dystrophin NCL-DYS1, diluted 1:5, Leica Biosystems, Wetzlar, Germany; polyclonal anti-GABAA α2 receptor, diluted 1:400, Alomone Lab, Israel), followed by secondary antibodies conjugated to Alexa 488 or Alexa 568 (1:200; Jackson Immunoresearch, Suffolk, UK) for 1 h at room temperature. Images were captured using an A1R confocal laser-scanning microscope (Nikon, Tokyo, Japan).
Restrain-induced fear response
Behavioral tests were performed between 8:00 am and 1:00 pm. Each mouse was restrained by gently pinching its neck between the thumb and forefinger, holding the tail between the fourth and fifth fingers, and tilting the animal to expose the abdomen. After 10 s, the mouse was released into an observation box illuminated at 20 lx and was video-monitored for 10 min using Image OF software (O’Hara & Co. Ltd., Tokyo, Japan). The total distance traveled, vertical activity (leaning and rearing), and immobile time were measured. Freezing was defined as the absence of any movement except for respiration. This was quantified as the time during which the mouse moved by less than 0.5 cm per second. Vertical activity was assessed by an investigator blinded to the treatment.
Toxicity evaluation
To evaluate acute toxicity, mice were video-monitored for 10 min to measure immobile time 1 h after ICV injection. To quantify proinflammatory cytokine levels after treatment, the mouse cortex was collected 1 week after dosing. Following RNA extraction and cDNA synthesis, qRT-PCR was performed.
CSF collection, lipoprotein fractionation, and polyacrylamide native gel electrophoresis
Sprague-Dawley rats were anesthetized with 4% isoflurane inhalation and perfused with cold PBS. The rats were then placed in the prone position on the operating table, and the muscle tissue was removed to expose the cisterna magna (CM). An insulin syringe was inserted into the CM, and approximately 120 µL of CSF was collected from each rat by gentle aspiration. Human CSF from healthy donors was purchased from KAC (Kyoto, Japan). The CSF was stored at −80 °C for subsequent analysis. Purified human and mouse transferrin were obtained from Bio-Rad (California, USA) and Jackson ImmunoResearch (Pennsylvania, USA), respectively.
Lipoproteins were isolated from rat and human CSF by ultracentrifugation according to a previously described serum lipoprotein isolation method, with minor modifications54. One volume of CSF was mixed with an equal volume of NaBr solution (density = 1.478 g/mL) and centrifuged at 266,000 × g for 7.5 h at 16 °C. The upper half of the solution was collected and filtered using an Amicon Ultra 50 kDa centrifugal filter (Merck Millipore, Massachusetts, USA).
Oligonucleotides (200 pmol) were mixed with 8 µL of nuclease-free water, CSF, CSF lipoprotein fraction, or transferrin solution (30 µg/mL) and incubated for 1 h at 37 °C. Subsequently, each mixture was loaded onto 5–20% gradient polyacrylamide gel (ATTO, Tokyo, Japan) containing 2 µL of 30% sucrose solution as a loading agent and electrophoresed at 120 V for 110 min at 4 °C after preloading at 200 V for 60 min. Bands were stained and visualized using GelRed (Biotium, California, USA) and scanned using a ChemiDoc Imaging System (Bio-Rad, Hercules, CA, USA).
Mass spectrometry (MS)
The parameters of MS are summarized in Supplementary Table 2. Chol-HDOs were incubated in rat CSF and separated using native gel electrophoresis, followed by visualization with GelRed. Gel pieces were washed with water and then dehydrated with acetonitrile. The samples were incubated with 10 mM DTT and 100 mM NH4HCO3 at 60 °C for 1 h. After blocking with 50 mM iodoacetamide at room temperature for 45 min, the samples were digested with 1 pmol sequencing grade modified trypsin (Promega, Madison, WI, USA). The peptides were analyzed using a mass spectrometer (LTQ Orbitrap Velos, Thermo Scientific) coupled with a nano-LC(EASY-nLC II, Thermo Scientific). Capillary Ex-Nano Mono cap C18 Trap column (0.075 mm i.d. × 50 mm, GL Sciences) and Capillary Ex-Nano Mono cap C18 Nano-flow Analytical column (0.075 mm i.d. × 150 mm, GL Sciences) were used. For LC conditions, the following gradient was used (A, 0.1% formic acid/H2O; B, 70% ACN, 0.1% formic acid in H2O): 0 min 0% B; 0–2 min 0–29% B; 2–42 min 29–85% B; 42–47 min 85–100% B, 47–52 min 100% B, 300 nl/min. A top 10 data-dependent acquisition MS method was used.
Statistical analysis
Data were analyzed using GraphPad Prism version 10.6.1 (GraphPad Software, San Diego, CA, USA) and presented as means ± standard error of the mean (SEM). The n value refers to the number of animals.
Reporting summary
Further information on research design is available in the Nature Portfolio Reporting Summary linked to this article.
Data availability
The data supporting the findings of this study are available from the corresponding authors upon request. Source data are provided with this paper.
References
Ersöz, E. & Demir-Dora, D. Unveiling the potential of antisense oligonucleotides: mechanisms, therapies, and safety insights. Drug Dev. Res. 85, e22187 (2024).
Crooke, S. T., Baker, B. F., Crooke, R. M. & Liang, X. hai Antisense technology: an overview and prospectus. Nat. Rev. Drug Discov. 20, 427–453 (2021).
Hill, A. C. & Hall, J. The MOE modification of RNA: origins and widescale impact on the oligonucleotide therapeutics field. Helv. Chim. Acta. 106, https://doi.org/10.1002/hlca.202200169 (2023).
Brown, K. M. et al. Expanding RNAi therapeutics to extrahepatic tissues with lipophilic conjugates. Nat. Biotechnol. 40, 1500–1508 (2022).
Shah, S. et al. Antisense oligonucleotide rescue of CGG expansion–dependent FMR1 mis-splicing in fragile X syndrome restores FMRP. Proc. Natl. Acad. Sci. USA 120, https://doi.org/10.1073/pnas (2023).
Kim, J. et al. Patient-customized oligonucleotide therapy for a rare genetic disease. N. Engl. J. Med. 381, 1644–1652 (2019).
Wengert, E. R. et al. Targeted Augmentation of Nuclear Gene Output (TANGO) of Scn1a rescues parvalbumin interneuron excitability and reduces seizures in a mouse model of Dravet Syndrome. Brain Res. 1775, 147743 (2022).
Roberts, T. C., Langer, R. & Wood, M. J. A. Advances in oligonucleotide drug delivery. Nat. Rev. Drug Discov. 19, 673–694 (2020).
Kuijper, E. C., Bergsma, A. J., Pijnappel, W. W. M. P. & Aartsma-Rus, A. Opportunities and challenges for antisense oligonucleotide therapies. J. Inherit. Metab. Dis. 44, 72–87 (2021).
Egli, M. & Manoharan, M. Chemistry, structure and function of approved oligonucleotide therapeutics. Nucleic Acids Res. 51, 2529–2573 (2023).
Stolte, B. et al. Nusinersen treatment in adult patients with spinal muscular atrophy: a safety analysis of laboratory parameters. J. Neurol. 268, 4667–4679 (2021).
Benson, M. D. et al. Inotersen treatment for patients with hereditary transthyretin amyloidosis. N. Engl. J. Med. 379, 22–31 (2018).
Goyenvalle, A. et al. Considerations in the preclinical assessment of the safety of antisense oligonucleotides. Nucleic Acid Ther. 33, 1–16 (2023).
Clemens, P. R. et al. Efficacy and safety of viltolarsen in boys with Duchenne muscular dystrophy: results from the phase 2, open-label, 4-year extension study. J. Neuromuscul. Dis. 10, 439–447 (2023).
Servais, L. et al. Long-term safety and efficacy data of golodirsen in ambulatory patients with Duchenne muscular dystrophy amenable to exon 53 skipping: a first-in-human, multicenter, two-part, open-label, phase 1/2 trial. Nucleic Acid Ther. 32, 29–39 (2022).
Nagel, S. J. et al. Intrathecal therapeutics: device design, access methods, and complication mitigation. Neuromodulation 21, 625–640 (2018).
Ohyagi, M. et al. DNA/RNA heteroduplex oligonucleotide technology for regulating lymphocytes in vivo. Nat. Commun. 12, 1–12 (2021).
Nishina, K. et al. DNA/RNA heteroduplex oligonucleotide for highly efficient gene silencing. Nat. Commun. 6, 1–13 (2015).
Nagata, T. et al. Cholesterol-functionalized DNA/RNA heteroduplexes cross the blood–brain barrier and knock down genes in the rodent CNS. Nat. Biotechnol. https://doi.org/10.1038/s41587-021-00972-x (2021).
Muntoni, F., Torelli, S. & Ferlini, A. Dystrophin and mutations: One gene, several proteins, multiple phenotypes. Lancet Neurol. 2, 731–740 (2003).
Maresh, K. et al. Startle responses in Duchenne muscular dystrophy: a novel biomarker of brain dystrophin deficiency. Brain 146, 252–265 (2023).
Sekiguchi, M. et al. A deficit of brain dystrophin impairs specific amygdala GABAergic transmission and enhances defensive behaviour in mice. Brain 132, 124–135 (2009).
Alter, J. et al. Systemic delivery of morpholino oligonucleotide restores dystrophin expression bodywide and improves dystrophic pathology. Nat. Med. 12, 175–177 (2006).
Yang, L. et al. Effective exon skipping and dystrophin restoration by 2′-O-methoxyethyl antisense oligonucleotide in dystrophin-deficient mice. PLoS ONE 8, https://doi.org/10.1371/journal.pone.0061584 (2013).
Crooke, S. T., Liang, X. H., Baker, B. F. & Crooke, R. M. Antisense technology: a review. J. Biol. Chem. 296, 100416 (2021).
Hasegawa, J. et al. Heteroduplex oligonucleotide technology boosts oligonucleotide splice switching activity of morpholino oligomers in a Duchenne muscular dystrophy mouse model. Nat. Commun. 15, 7530 (2024).
Prakash, T. P. et al. Fatty acid conjugation enhances potency of antisense oligonucleotides in muscle. Nucleic Acids Res. 47, 6029–6044 (2020).
Wang, S., Allen, N., Prakash, T. P., Liang, X. H. & Crooke, S. T. Lipid conjugates enhance endosomal release of antisense oligonucleotides into cells. Nucleic Acid Ther. 29, 245–255 (2019).
Østergaard, M. E. et al. Conjugation of hydrophobic moieties enhances potency of antisense oligonucleotides in the muscle of rodents and non-human primates. Nucleic Acids Res. 47, 6045–6058 (2019).
Sheng, L., Rigo, F., Frank Bennett, C., Krainer, A. R. & Hua, Y. Comparison of the efficacy of MOE and PMO modifications of systemic antisense oligonucleotides in a severe SMA mouse model. Nucleic Acids Res. 48, 2853–2865 (2020).
Jearawiriyapaisarn, N. et al. Sustained dystrophin expression induced by peptide-conjugated morpholino oligomers in the muscles of mdx mice. Mol. Ther. 16, 1624–1629 (2008).
Barten, D. M., Cadelina, G. W. & Weed, M. R. Dosing, collection, and quality control issues in cerebrospinal fluid research using animal models. Handb. Clin. Neurol. 146, 47–64 (2018).
Rahman, M. M., Lee, J. Y., Kim, Y. H. & Park, C.-K. Epidural and intrathecal drug delivery in rats and mice for experimental research: fundamental concepts, techniques, precaution, and application. Biomedicines 11, 1413 (2023).
Jafar-Nejad, P. et al. The atlas of RNase H antisense oligonucleotide distribution and activity in the CNS of rodents and non-human primates following central administration. Nucleic Acids Res. 49, 657–673 (2021).
van Zundert, B. & Brown, R. H. Silencing strategies for therapy of SOD1-mediated ALS. Neurosci. Lett. 636, 32–39 (2017).
Nizzardo, M. et al. Morpholino-mediated SOD1 reduction ameliorates an amyotrophic lateral sclerosis disease phenotype. Sci. Rep. 6, 1–13 (2016).
Jia, C. et al. Change of intracellular calcium level causes acute neurotoxicity by antisense oligonucleotides via CSF route. Mol. Ther. Nucleic Acids 31, 182–196 (2023).
Toonen, L. J. A. et al. Intracerebroventricular administration of a 2′-O-methyl phosphorothioate antisense oligonucleotide results in activation of the innate immune system in mouse brain. Nucleic Acid Ther. 28, 63–73 (2018).
Peng Ho, S., Livanov, V., Zhang, W., Li, J. H. & Lesher, T. Modification of phosphorothioate oligonucleotides yields potent analogs with minimal toxicity for antisense experiments in the CNS. Mol. Brain Res. 62, 1–11 (1998).
Gaus, H. J. et al. Characterization of the interactions of chemically-modified therapeutic nucleic acids with plasma proteins using a fluorescence polarization assay. Nucleic Acids Res. 47, 1110–1122 (2019).
Rebeck, G. W. et al. Structure and functions of human cerebrospinal fluid lipoproteins from individuals of different apoE genotypes. Exp. Neurol. 149, 175–182 (1998).
Bu, G. & Marzolo, M. P. Role of RAP in the biogenesis of lipoprotein receptors. Trends Cardiovasc. Med. 10, 148–155 (2000).
Woolf, T. M., Jennings, C. G., Rebagliati, M. & Melton, D. A. The stability, toxicity and effectiveness of unmodified and phosphorothioate antisense oligodeoxynucleotides in Xenopus oocytes and embryos. Nucleic Acids Res. 18, 1763–1769 (1990).
Brown, D. A. et al. Effect of phosphorothioate modification of oligodeoxynucleotides on specific protein binding. J. Biol. Chem. 269, 26801–26805 (1994).
Shen, W. et al. Chemical modification of PS-ASO therapeutics reduces cellular protein-binding and improves the therapeutic index. Nat. Biotechnol. 37, 640–650 (2019).
Zhang, L. et al. The combination of mesyl-phosphoramidate inter-nucleotide linkages and 2′-O-Methyl in selected positions in the antisense oligonucleotide enhances the performance of RNaseH1 active PS-ASOs. Nucleic Acid Ther. 32, 401–411 (2022).
Coelho, T. et al. Eplontersen for hereditary transthyretin amyloidosis with polyneuropathy. JAMA 330, 1448–1458 (2023).
Nikan, M. et al. Targeted delivery of antisense oligonucleotides using neurotensin peptides. J. Med. Chem. 63, 8471–8484 (2020).
Merrill, N. J. et al. Human cerebrospinal fluid contains diverse lipoprotein subspecies enriched in proteins implicated in central nervous system health. Sci. Adv. 9, https://doi.org/10.1126/sciadv.adi5571 (2023).
Mahley, R. W. Central nervous system lipoproteins: ApoE and regulation of cholesterol metabolism. Arterioscler Thromb. Vasc. Biol. 36, 1305–1315 (2016).
Koch, S. et al. Characterization of four lipoprotein classes in human cerebrospinal fluid. J. Lipid Res. 42, 1143–1151 (2001).
Burki, U. et al. Development and application of an ultrasensitive hybridization-based ELISA method for the determination of peptide-conjugated phosphorodiamidate morpholino oligonucleotides. Nucleic Acid Ther. 25, 275–284 (2015).
Wang, F. et al. RNAscope: a novel in situ RNA analysis platform for formalin-fixed, paraffin-embedded tissues. J. Mol. Diagn. 14, 22–29 (2012).
Kuwahara, H. et al. Efficient in vivo delivery of siRNA into brain capillary endothelial cells along with endogenous lipoprotein. Mol. Ther. 19, 2213–2221 (2011).
Acknowledgements
The authors thank Aya Abe for caring for the laboratory animals. Access to the slide scanner VS200 (Olympus, Tokyo, Japan) was provided by the Research Core of Tokyo Medical and Dental University. Some of the figures were created with BioRender.com and are used in accordance with BioRender’s Academic License. This research was supported by the Basic Science and Platform Technology Programs for Innovative Biological Medicine (18am0301003h0005) and Advanced Biological Medicine (20am0401006h0002) to T.Y., from the Japan Agency for Medical Research and Development (AMED) and a JSPS KAKENHI Grant-in-Aid for Scientific Research (A) (19H01016 to T.N. and T.Y.), Scientific Research (A) (22H00440 to T.N.), and Early-Career Scientists (24K18251 to M.Y.) from the Ministry of Education, Culture, Sports, Science and Technology (MEXT) of Japan (Tokyo). This research was also supported by the TMDU priority research areas grant (RD-2 to M.Y.) and the Joint Research Fund with Takeda Pharmaceutical Company, Ltd.
Author information
Authors and Affiliations
Contributions
M. Y., T.N., and T.Y. conceived and designed the study. M.Y., J.H., S.E., M.N., and T.I. contributed to data acquisition and analysis. M.Y., T.N., and T.Y. drafted the manuscript. M.Y. prepared figures.
Corresponding authors
Ethics declarations
Competing interests
T.Y. collaborates with Takeda Pharmaceutical Co., Ltd. and serves as an academic advisor for Rena Therapeutics Inc. and Nissan Chemical Corporation. The other authors declare no conflicts of interest.
Peer review
Peer review information
Nature Communications thanks Hong Moulton, who co-reviewed with Scott David Bittner, Romesh Subramanian, and the other, anonymous, reviewer(s) for their contribution to the peer review of this work. A peer review file is available.
Additional information
Publisher’s note Springer Nature remains neutral with regard to jurisdictional claims in published maps and institutional affiliations.
Supplementary information
Source data
Rights and permissions
Open Access This article is licensed under a Creative Commons Attribution-NonCommercial-NoDerivatives 4.0 International License, which permits any non-commercial use, sharing, distribution and reproduction in any medium or format, as long as you give appropriate credit to the original author(s) and the source, provide a link to the Creative Commons licence, and indicate if you modified the licensed material. You do not have permission under this licence to share adapted material derived from this article or parts of it. The images or other third party material in this article are included in the article’s Creative Commons licence, unless indicated otherwise in a credit line to the material. If material is not included in the article’s Creative Commons licence and your intended use is not permitted by statutory regulation or exceeds the permitted use, you will need to obtain permission directly from the copyright holder. To view a copy of this licence, visit http://creativecommons.org/licenses/by-nc-nd/4.0/.
About this article
Cite this article
Yanagidaira, M., Nagata, T., Hasegawa, J. et al. Morpholino–RNA duplex exhibits robust, sustained, and safe steric-block antisense activity by intracerebroventricular and intrathecal injection. Nat Commun 16, 10853 (2025). https://doi.org/10.1038/s41467-025-66765-x
Received:
Accepted:
Published:
Version of record:
DOI: https://doi.org/10.1038/s41467-025-66765-x








