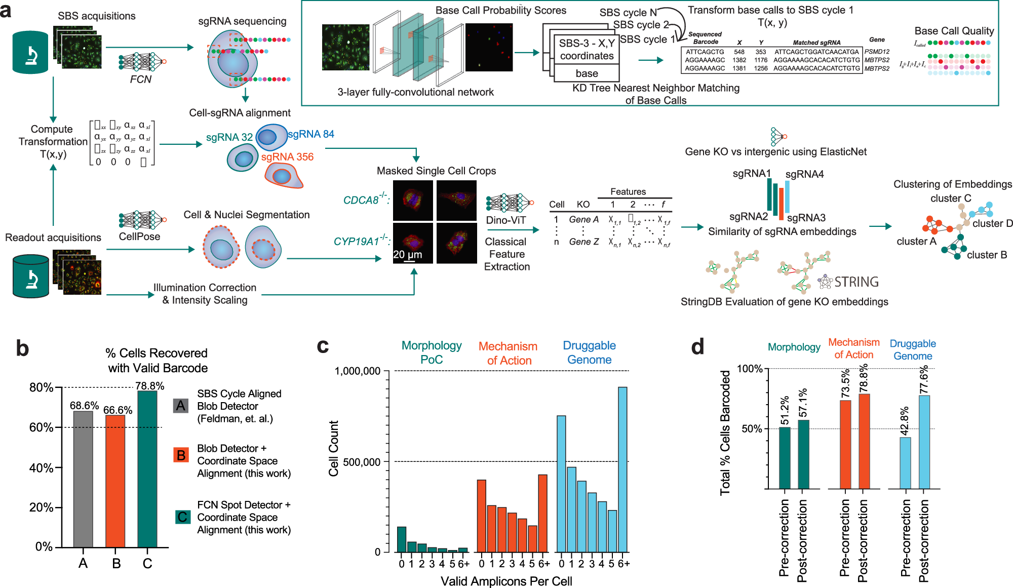
Fig. 2: Computational pipeline and QC of POSH platform.

a A general overview of the computational pipeline for converting raw phenotyping and SBS images into usable tiles and feature matrices. SBS and readout images are registered using Hoechst staining, followed by amplicon base calling and alignment, in parallel with illumination processing, nucleus/cell segmentation, and tiling. Multiple analysis methods can then be implemented, such as deep learning-based methods or direct featurization, followed by embeddings and gene correlation calling. b % cells recovered with a valid sgRNA barcode from Feldman et al.19 (grey), our study using classical blob detector (orange), and our data using ML (green). c Number of valid amplicons per cell across the three screens. Most cells contain at least one valid amplicon. d Improvement of cell count based on Hamming correction of miscalled sgRNAs. FCN fully convolutional network, KD k-dimensional, POC proof of concept.