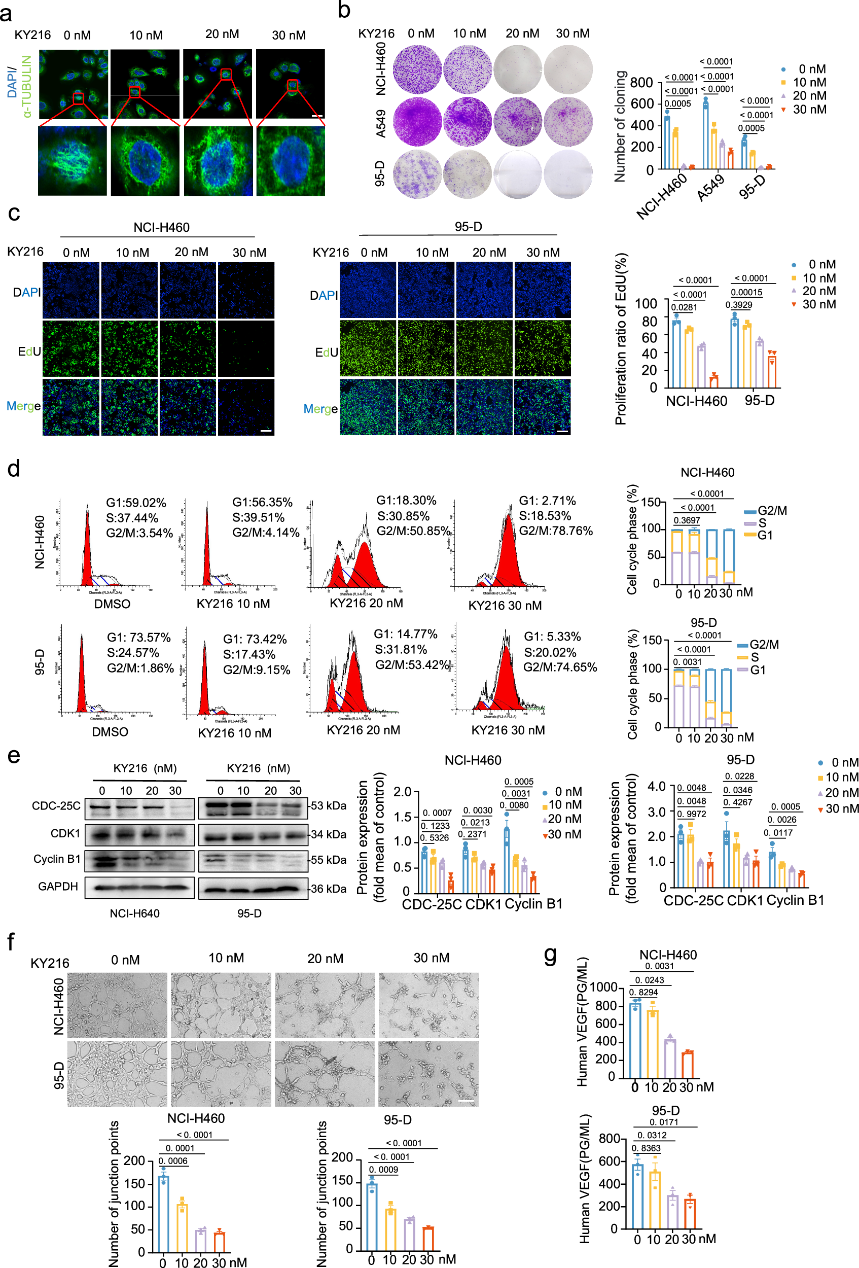
Fig. 2: KY216 effectively inhibits the progression of NSCLC in vitro.
From: KY216-tubulin complex captures VASH2 to inhibit NSCLC metastasis

a Effects of KY216 on cellular microtubule networks (independent biological replicates n = 3). NCI-H460 cells were exposed to varying concentrations of KY216 for 48 h. Confocal microscopy was used to capture images of microtubules (labeled green with anti-α-tubulin antibody) and nuclei (stained with DAPI and labeled blue). Scale bar: 20 μm. b The formation of NCI-H460, A549, and 95-D cell colonies was significantly affected by different concentrations of KY216 (independant biological replicates n = 3). c Fluorescent expression of EDU+ cells was observed in NCI-H460 and 95-D cells. The EDU+ cells were labeled with green fluorescence, while the cell nuclei were stained with DAPI to show blue fluorescence (independent biological replicates n = 3). Scale bar: 100 μm. The images were acquired using the ImageXpress Micro® system. d, e Flow cytometry reveals that KY216 induces G2/M cycle arrest in NCI-H460 and 95-D cells (d), with significance indicated by comparison of the G2/M phase proportion in each group. Corresponding Western blot analysis is shown in (e) (independent biological replicates n = 3). f Conditioned medium from NCI-H460 and 95-D cells treated with 0, 10, 20, and 30 nM KY216 inhibited the formation of capillary-like tubular networks in HUVECs. Representative images are shown (independent biological replicates n = 3). Scale bar: 50 μm. g Determination of VEGF expression levels in supernatants of NCI-H460 and 95-D cells treated with 0, 10, 20, and 30 nM KY216 (independent biological replicates n = 3). All quantitative data are shown as means ± SEM. Values shown are P values and were calculated using the one-way ANOVA with Tukey’s comparisons test in GraphPad Prism 9.5.0 (b–g). Source data are provided as a Source Data file.