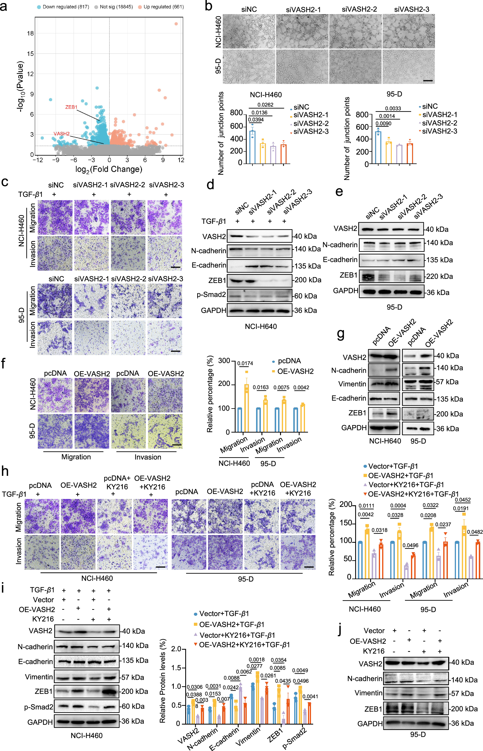
Fig. 4: KY216 inhibits EMT by reducing VASH2.
From: KY216-tubulin complex captures VASH2 to inhibit NSCLC metastasis

a Volcano plot displaying differentially expressed miRNAs following KY216 treatment. Significantly downregulated and upregulated miRNAs are highlighted in blue and red, respectively; non-significant miRNAs are shown in gray. The p-values were calculated using a two-tailed Student’s t-test and were subsequently adjusted for the false discovery rate (FDR) using the Benjamini–Hochberg method. b Conditioned medium from NCI-H460 and 95-D cells transfected with siVASH2 inhibited the formation of capillary-like tubular networks in HUVECs. Representative images are shown (independant biological replicates n = 3). Scale bar: 50 μm. c–e Transfected with siVASH2 reduced the migration and invasion abilities (c) of TGF-β-induced NCI-H460 and 95-D cells (independant biological replicates n = 3) and the protein blotting analysis (independant biological replicates n = 3) of epithelial and mesenchymal markers, ZEB1 and p-smad2, in TGF-β-induced NCI-H460 (d) and 95-D cells (e). Scale bar: 50 μm. f, g Overexpression of VASH2 increased the migration and invasion abilities (f) of NCI-H460 and 95-D cells (independant biological replicates n = 3) and the protein blotting analysis (independant biological replicates n = 3) of epithelial and mesenchymal markers and ZEB1 in NCI-H460 and 95-D cells (g). Scale bar: 50 μm. h–j Overexpression of VASH2 reversed the inhibitory effect of KY216 on migration and invasion (h) of TGF-β-induced NCI-H460 and 95-D cells (independant biological replicates n = 3) and the protein blotting analysis (independant biological replicates n = 3) of epithelial and mesenchymal markers, ZEB1 and p-smad2, in TGF-β-induced NCI-H460 (i) and 95-D cells (j). Scale bar: 50 μm. All data are shown as means ± SEM. Values shown are P values and were calculated using a two-tailed Student’s t-test (f, i) and one-way ANOVA with Tukey’s comparisons test (b, h) in GraphPad Prism 9.5.0. Source data are provided as a Source Data file.