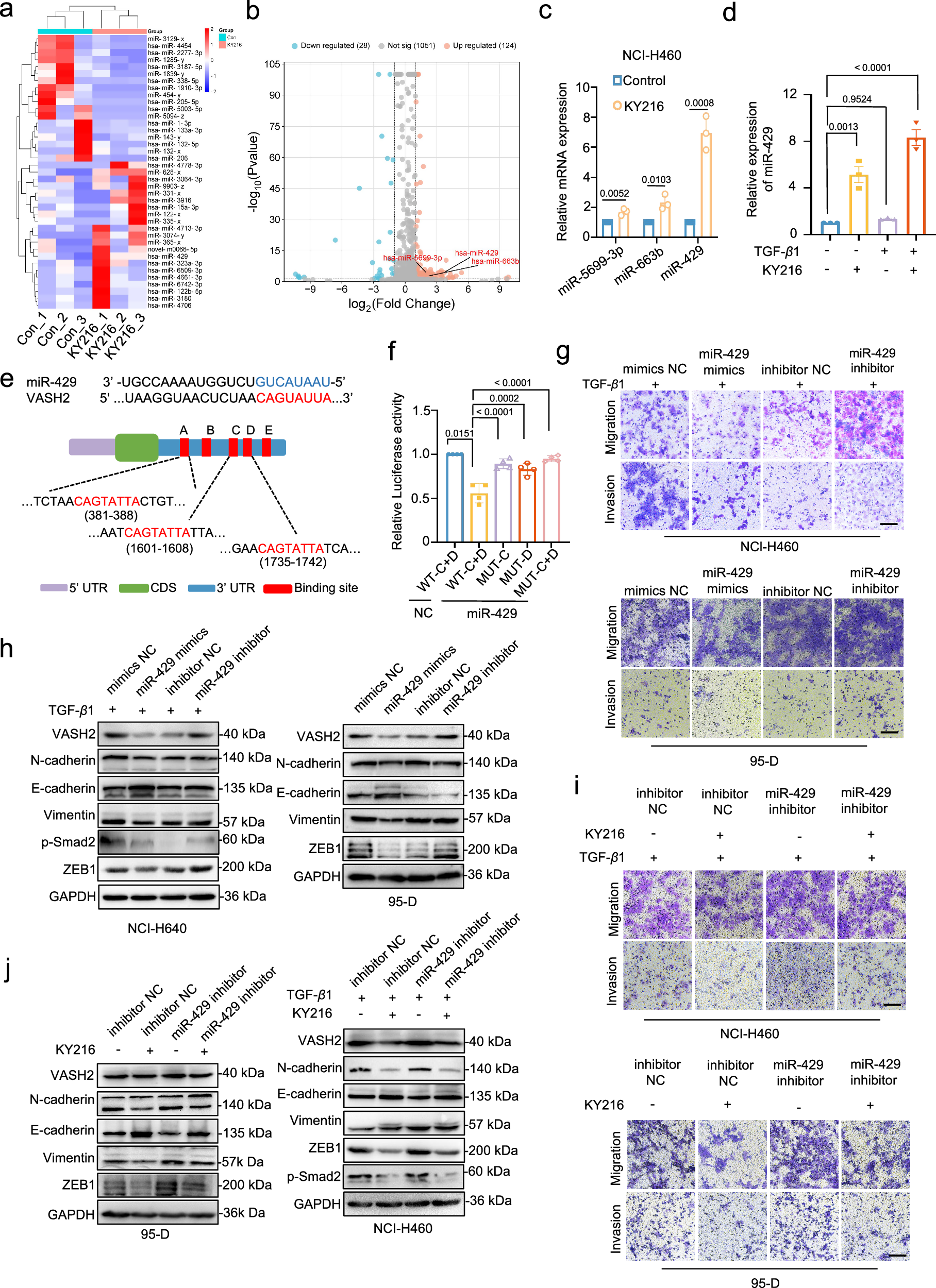
Fig. 6: KY216-induced miR-429 inhibits NSCLC metastasis by targeting VASH2 transcript.
From: KY216-tubulin complex captures VASH2 to inhibit NSCLC metastasis

a The heatmap illustrates the significant differential expression of miRNAs in H460 cells following KY216 treatment. b Volcano plot of differentially expressed miRNAs in H460 cells after KY216 treatment. The P-values were calculated using a two-tailed Student’s t-test and were subsequently adjusted for the FDR using the Benjamini–Hochberg method. c Expression levels of miR-663b, miR-5699-3p, and miR-429 in NCI-H460 cells following 20 nM KY216 treatment, as determined by qRT-PCR (independant biological replicates n = 3). d qRT-PCR was used to detect changes in miR-429 gene levels in TGF-β-induced NCI-H460 cells under KY216 treatment (independant biological replicates n = 3). e Schematic representation of five positions of miR-429 binding with the 3’ UTR of VASH2 mRNA. f 293T cells were co-transfected with NC, miR-429, pmiR-GLO-VASH2-WT-C/D, and pmiR-GLO-VASH2-Mut-C/D, the value of firefly luciferase (F-luc) was normalized to that of the renilla luciferase (R-luc) (independant biological replicates n = 4). g, h Transwell assays (g) were used to investigate the effects of transfection with miR-429 mimics or inhibitors, as well as their corresponding negative controls, on the migration and invasion of TGF-β-induced H460 and 95-D cells (independant biological replicates n = 3). Scale bar: 50 μm. Protein blotting (h) was performed to assess the expression of epithelial/mesenchymal markers, p-Smad2, and ZEB1 (independant biological replicates n = 3). i, j Transfection with miR-429 inhibitors reversed the inhibitory effect of KY216 on migration and invasion (i) of TGF-β-induced NCI-H460 and 95-D cells (independant biological replicates n = 3) and the protein blotting analysis (independant biological replicates n = 3) of epithelial and mesenchymal markers, ZEB1 and p-smad2, in TGF-β-induced NCI-H460 and 95-D cells (j). Scale bar: 50 μm. All data are shown as means ± SEM. Values shown are P values and were calculated using two-tailed Student’s t-test (c) and one-way ANOVA with Tukey’s comparisons test (d, f) in GraphPad Prism 9.5.0. Source data are provided as a Source Data file.