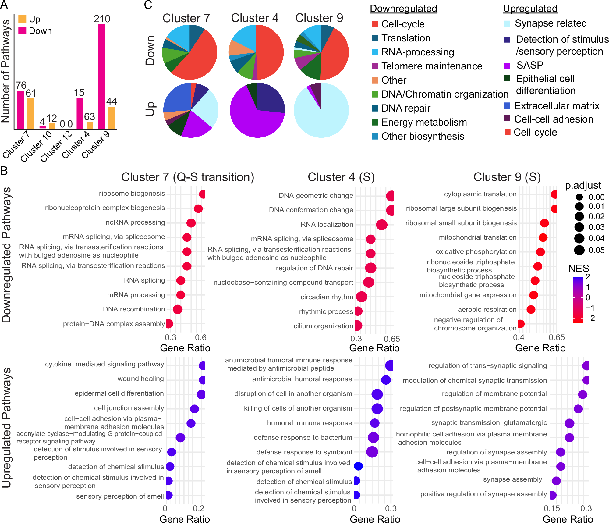
Fig. 3: Pathway analysis reveals diverse types of senescent cells.

A Number of pathways significantly up- or down-regulated in each cluster according to Gene Set Enrichment Analysis (GSEA) (p.adjusted < 0.05). B Significant pathways from A were grouped by general biological process (see methods, Supplementary Data 1). C GSEA for cluster 7 (quiescence-senescence transition cluster) and clusters 4 and 9 (senescent clusters). Top 10 pathways (by p.adjusted) for each cluster are displayed. Gene ratio for each pathway (proportion of genes in each pathway that are significantly DE compared to the total number of genes in that pathway) plotted on the x-axis. Dots colored by the normalized enrichment score for each pathway. Dot size reflects adjusted p-value.