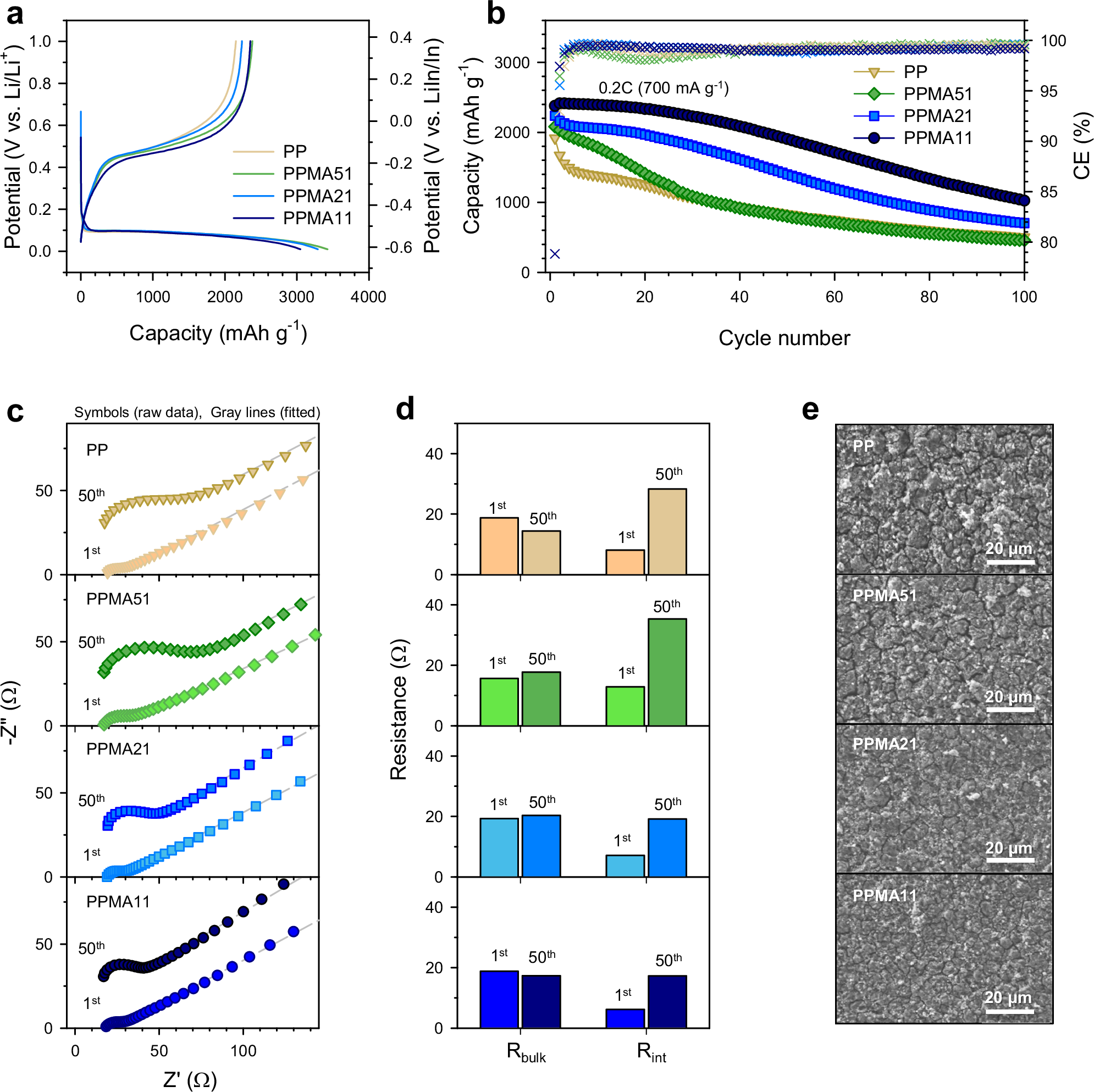
Fig. 4: Si electrodes employing PP or PPMA at 0.2 C (1 C = 3500 mA g−1), 30 °C, and 5 MPa in (Li-In) || Si half cells.

a, b Initial lithiation–delithiation voltage profiles (a) and corresponding cycling performances (b) in the potential range of 0.01–1.00 V (vs Li/Li+). c, d Nyquist plots after first and 50th cycles (c) and corresponding Rbulk and Rint values (d). Bar tops indicate the data values. e Top-view SEM images of Si electrodes after 50 cycles. Ex situ characterizations were performed under the same conditions as the cycling tests (c–e).