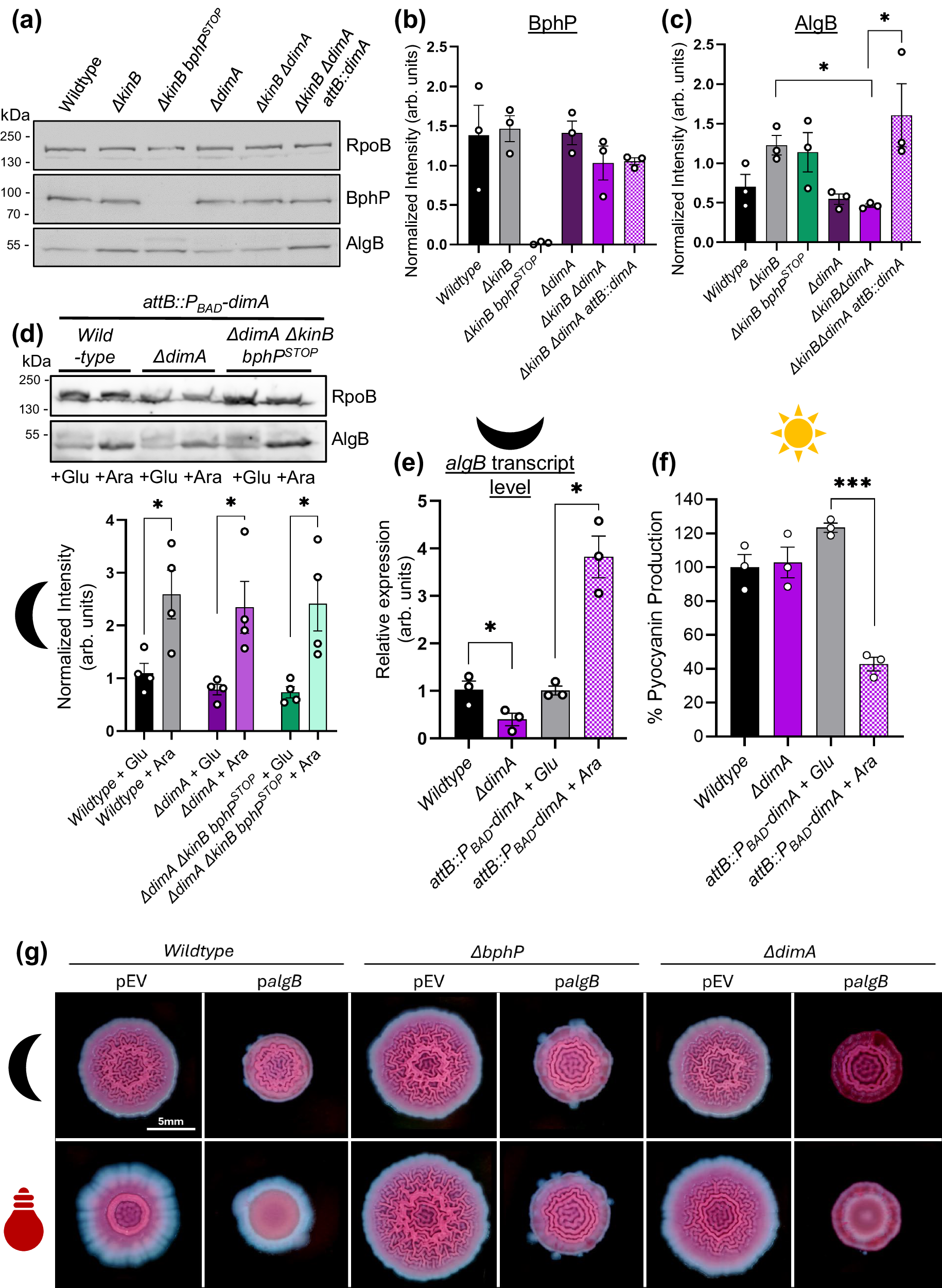
Fig. 3: DimA enhances AlgB protein levels.

a Western blot analysis of BphP-3xFLAG and AlgB protein levels. Overnight cultures of P. aeruginosa wildtype and the designated mutant strains were grown in triplicates in the presence of ambient light. Representative blot of one of the three biological replicates is shown, RpoB was used as a loading control. Molecular weight markers (kDa) are shown on the left. b, c Quantification of Western blots probing for BphP and AlgB. The values have been normalized to the RpoB protein as a loading control. n = 3 biological replicates. d Western blot analysis of AlgB protein levels. Overnight cultures of P. aeruginosa wildtype and the designated mutant strains were grown in three biological replicates under dark in the presence of 0.2% glucose (Glu) or 1% arabinose (Ara). Representative blot of one of the replicates is shown, RpoB was used as a loading control. Molecular weight markers (kDa) are shown on the left. (top panel). Quantification of Western blots probing for AlgB (bottom panel). The values have been normalized to the RpoB protein as a loading control and expressed relative to the WT sample, which was set to 1.0. n = 3 biological replicates. e Relative expression levels of algB measured by RT-qPCR in WT, ΔdimA, and WT harboring PBAD-driven dimA expression strain (attB::PBAD-dimA). WT and ΔdimA strains were grown in plain LB, while the complemented strain was grown under either repressing (0.2% glucose) or inducing (1% arabinose) conditions. All cultures were grown in the dark. Data were normalized to the geometric mean of rpsO and rpoD as internal reference genes and expressed relative to the glucose-grown sample of the same strain (set to 1.0). n = 3 biological replicates. f Pyocyanin production (OD695) was measured and normalized to growth (OD600) in WT PA14, ∆dimA, and the overexpression mutant grown overnight under ambient light conditions in the presence of 0.2% glucose or 1% arabinose, where indicated. Pyocyanin levels in WT PA14 were set to 100%. n = 3 biological replicates. b–f Error bars represent SEM of three biological replicates. Statistical significance was determined using unpaired, two-tailed Welch’s t tests for pairwise comparisons in GraphPad Prism software (version 10.6.0). * P < 0.05, *** P < 0.001. Significant P-values were calculated as (left to right): For 3c 0.0229, 0.0462, 3 d 0.0418, 0.0478, 0.0449, 3e 0.048, 0.0197, 3 f 0.0002. g Colony biofilm phenotypes of WT PA14 and the designated mutants on Congo red agar medium supplemented with carbenicillin and grown for 72 h. Strains were grown under dark (Top row, denoted by “black crescent” symbol) and far-red (Bottom row, denoted by “red bulb” symbol). Strains are harboring an empty vector of the pUCP18 plasmid (pEV) or are harboring a vector overexpressing AlgB protein (palgB). Scale bar is 5 mm for all images. Representative images shown of 3 independent experiments.