Fig. 7: Temporal change in Nt-arginylation during ER stress monitored by parallel reaction monitoring mass spectrometry.
From: Implementing N-terminomics and machine learning to probe Nt-arginylation

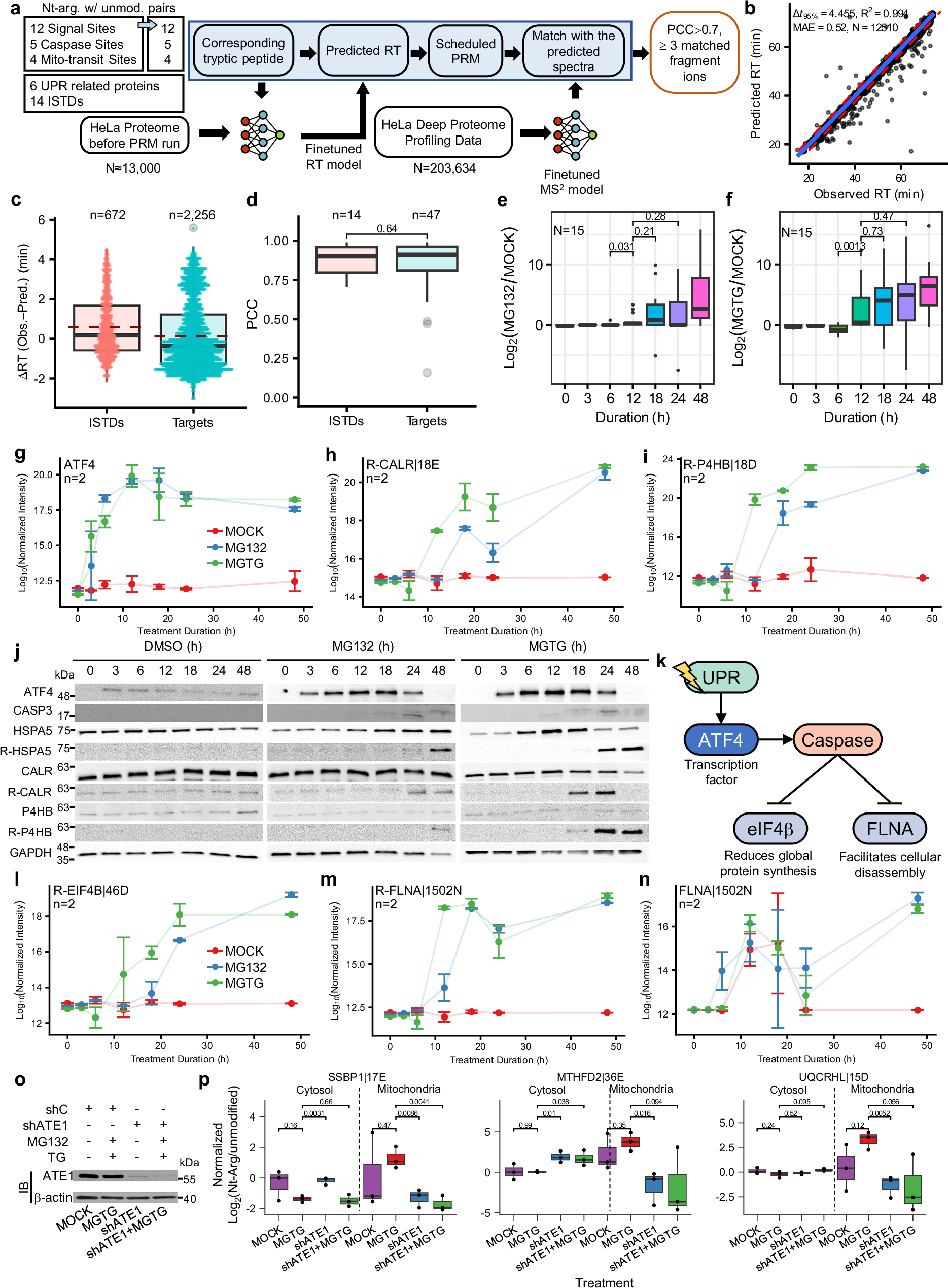
a A schematic representation of parallel reaction monitoring mass spectrometry (PRM-MS) performed in this study. For each Nt-arginylation target (Nt-arg.), the corresponding unmodified (unmod.) peptides were also monitored. b Observed versus predicted RT of tryptic peptides of HeLa digest. c,d Box plots comparing retention time deviation (c) and PCC similarity value (d) between predicted and observed MS spectra for synthetic ISTD peptides and target peptides. Box plots show in this figure the median (center line), IQR (box limits), and whiskers extending to 1.5 × IQR; outliers beyond this range are shown as individual points. A two-tailed Student’s t-test was used to analyze the results. e,f Log2 fold changes of N-arginylation sites comparing MG132 to MOCK (e) and MGTG to MOCK (f). Two-tailed Student’s t-test P-values are shown. g-i Normalized intensities of target peptides as a function of drug treatment duration. Shown are quantitation results for a tryptic peptide of ATF4 (g), Nt-arginylated peptide starting at the 18th residue of CALR (h), and Nt-arginylated peptide starting at the 18th residue of P4HB (i). Data are presented as mean values ± SD. j Immunoblot analysis of ATF4, activated CASP3, HSPA5, CALR and P4HB during ER stress. R-HSPA5, R-CALR, and R-P4HB represent Nt-arginylated forms of HSPA5, CALR, and P4HB, respectively. k Schematics of UPR leading into caspase-3 activation and cleavage of its substrates. l-n Normalized intensities of substrate peptides at the caspase cleavage sites as a function of drug treatment duration. EIF4B|46D with Nt-arginylation (l), FLNA|1502 N with Nt-arginylation (m), and FLNA|1502N without Nt-arginylation (n). Data are presented as mean values ± SD. o Knockdown of ATE1 in HeLa cells. shC, control shRNA. Knockdown efficiency of ATE1 was confirmed by Western blotting. The bands of immunoblot are representative of biological duplicate. p PRM-MS analysis of mitochondrial transit sites (SSBP1|17E, MTHFD2|36E, and UQCRHL|15D) from subcellularly fractionated samples (cytosol vs. mitochondria). Shown are the PRM intensity ratios of Nt-arginylated peptides to their unmodified counterparts, normalized to the MOCK/Cytosol condition. Two-tailed Student’s t-test P-values are shown for experiments performed in biological triplicate.