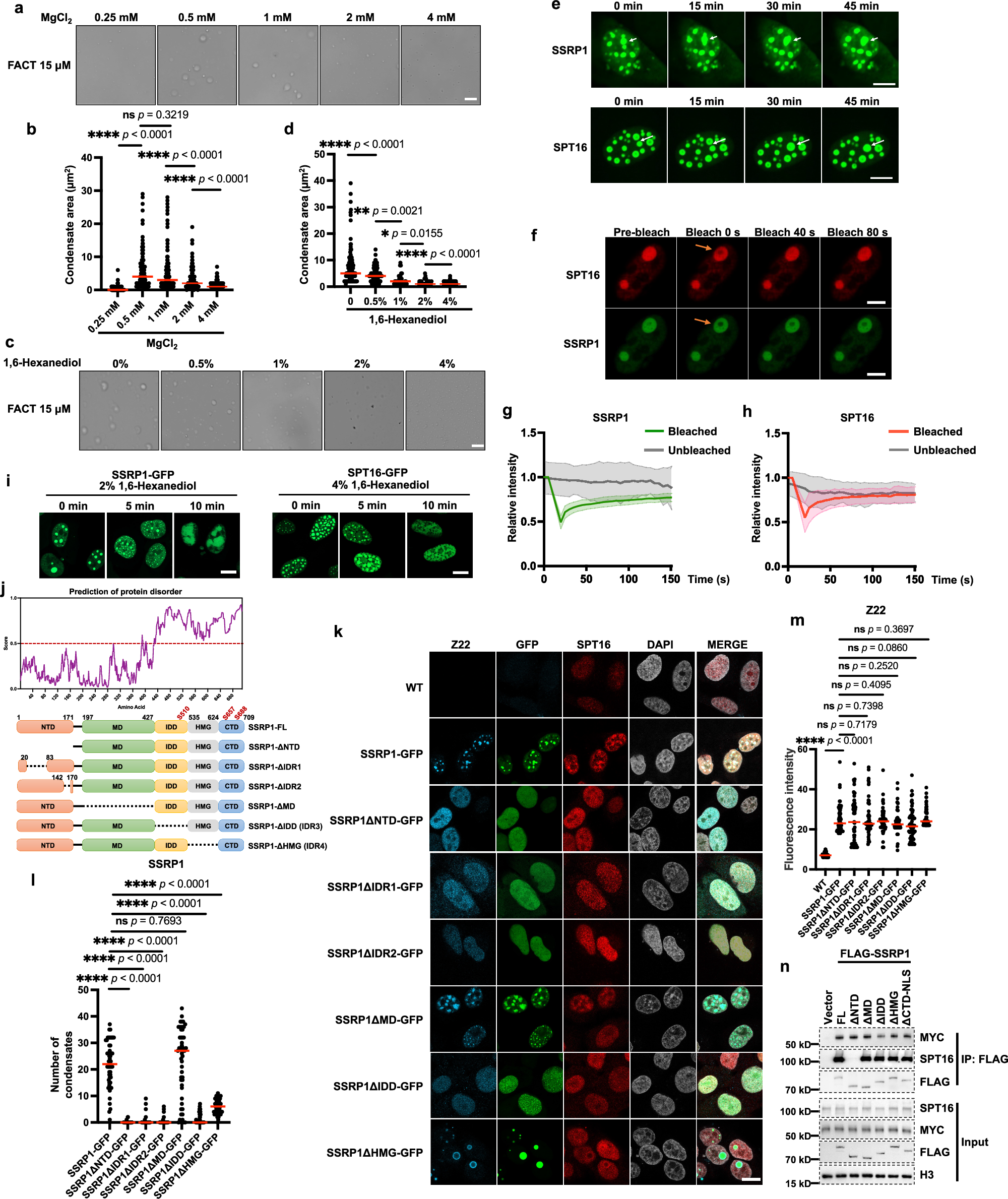
Fig. 3: FACT complex performs phase separation in vivo and in vitro.
From: MYC drives left-handed Z-DNA formation to shape gene expression

a Microscopy results showing the FACT condensates in different concentrations of MgCl2. FACT (15 µM) mixed with MgCl2 at different concentrations (0.25, 0.5, 1, 2, and 4 mM from left to right) was analyzed for the formation of droplets at 75 mM NaCl and 25 mM Tris-HCl pH 7.5. Scale bar, 10 µm. The assay was performed in three independent biological replicates with similar results. b Condensate area quantification results of each droplet in (a). The data were represented by the scatter dots and mean values (0.25 mM, N = 140 droplets; 0.5 mM, N = 180 droplets; 1 mM, N = 187 droplets; 2 mM, N = 178 droplets; 4 mM, N = 149 droplets). p value was determined by unpaired two-sided t-test. The exact p values were indicated in the figure. Source data are provided as a Source Data file. c Microscopy results showing the FACT condensates treated with 1,6-Hexanediol. FACT (15 µM) mixed with 1,6-Hexanediol at different concentrations (0, 0.5%, 1%, 2%, and 4% from left to right) was analyzed for the formation of droplets at 0.5 mM MgCl2, 75 mM NaCl, and 25 mM Tris-HCl pH 7.5. Scale bar, 10 µm. The assay was performed in three independent biological replicates with similar results. d Condensate area quantification results for each droplet in (c). The data were represented by the scatter dots and mean values (0, N = 130 droplets; 0.5%, N = 124 droplets; 1%, N = 29 droplets; 2%, N = 31 droplets; 4%, N = 243 droplets). p value was determined by unpaired two-sided t-test. The exact p values were indicated in the figure. Source data are provided as a Source Data file. e Fluorescence results of live U2OS cells transfected with SSRP1-GFP and SPT16-GFP. The live cell imaging was conducted 72 h following the transfection of U2OS cells with SSRP1-GFP or SPT16-GFP. Representative images showing a condensate at different time points. Scale bar, 10 µm. Arrows indicate the merging sites. The assay was performed in three independent biological replicates with similar results. f FRAP assay of U2OS cells transfected with SPT16-mCherry and SSRP1-GFP together. Representative images showing a condensate before and at different time points after photobleaching. Scale bar, 10 µm. Arrows indicate the photobleaching sites. Relative intensity quantification of SSRP1-GFP (g) and SPT16-mCherry (h) in representative bleached and unbleached droplets. The data were represented by the mean ± SD (N = 3 independent replicates). Source data are provided as a Source Data file. i Microscopy results showing the SSRP1 condensates treated with 2% 1,6-Hexanediol and SPT16 condensates treated with 4% 1,6-Hexanediol at the indicated time points in U2OS cells. Scale bar, 10 µm. The assay was performed in three independent biological replicates with similar results. j The disordered regions of SSRP1 predicted by NovoPro (upper panel) and the illustration showing the protein domains of SSRP1 (lower panel). Source data are provided as a Source Data file. k IF results showing the localization and expression levels of WT and mutant SSRP1-GFP, endogenous SPT16, and Z-NA in U2OS cells. Scale bar, 10 µm. l Condensate number quantification results for each cell in (k). The data were represented by the scatter dots and mean values (SSRP1-GFP, N = 50 cells; SSRP1ΔNTD-GFP, N = 55 cells; SSRP1ΔIDR1-GFP, N = 52 cells; SSRP1ΔIDR2-GFP, N = 49 cells; SSRP1ΔMD-GFP, N = 50 cells; SSRP1ΔIDD-GFP, N = 52 cells; SSRP1ΔHMG-GFP, N = 51 cells). p value was determined by unpaired two-sided t-test. The exact p values were indicated in the figure. Source data are provided as a Source Data file. m Z22 fluorescence intensity quantification results for each cell in (k). The data were represented by the scatter dots and mean values (WT, N = 58 cells; SSRP1-GFP, N = 59 cells; SSRP1ΔNTD-GFP, N = 56 cells; SSRP1ΔIDR1-GFP, N = 54 cells; SSRP1ΔIDR2-GFP, N = 56 cells; SSRP1ΔMD-GFP, N = 54 cells; SSRP1ΔIDD-GFP, N = 55 cells; SSRP1ΔHMG-GFP, N = 54 cells). p value was determined by unpaired two-sided t-test. The exact p values were indicated in the figure. Source data are provided as a Source Data file. n The deletions of IDD and NTD domains of SSRP1 disrupted the binding of SSRP1 with MYC and SPT16, respectively. FLAG-tagged WT SSRP1 and mutants were purified by FLAG beads in HEK293T cells. Proteins from input and IP samples were analyzed by Western blotting using the indicated antibodies. The assay was performed in two independent biological replicates with similar results. Source data are provided as a Source Data file.