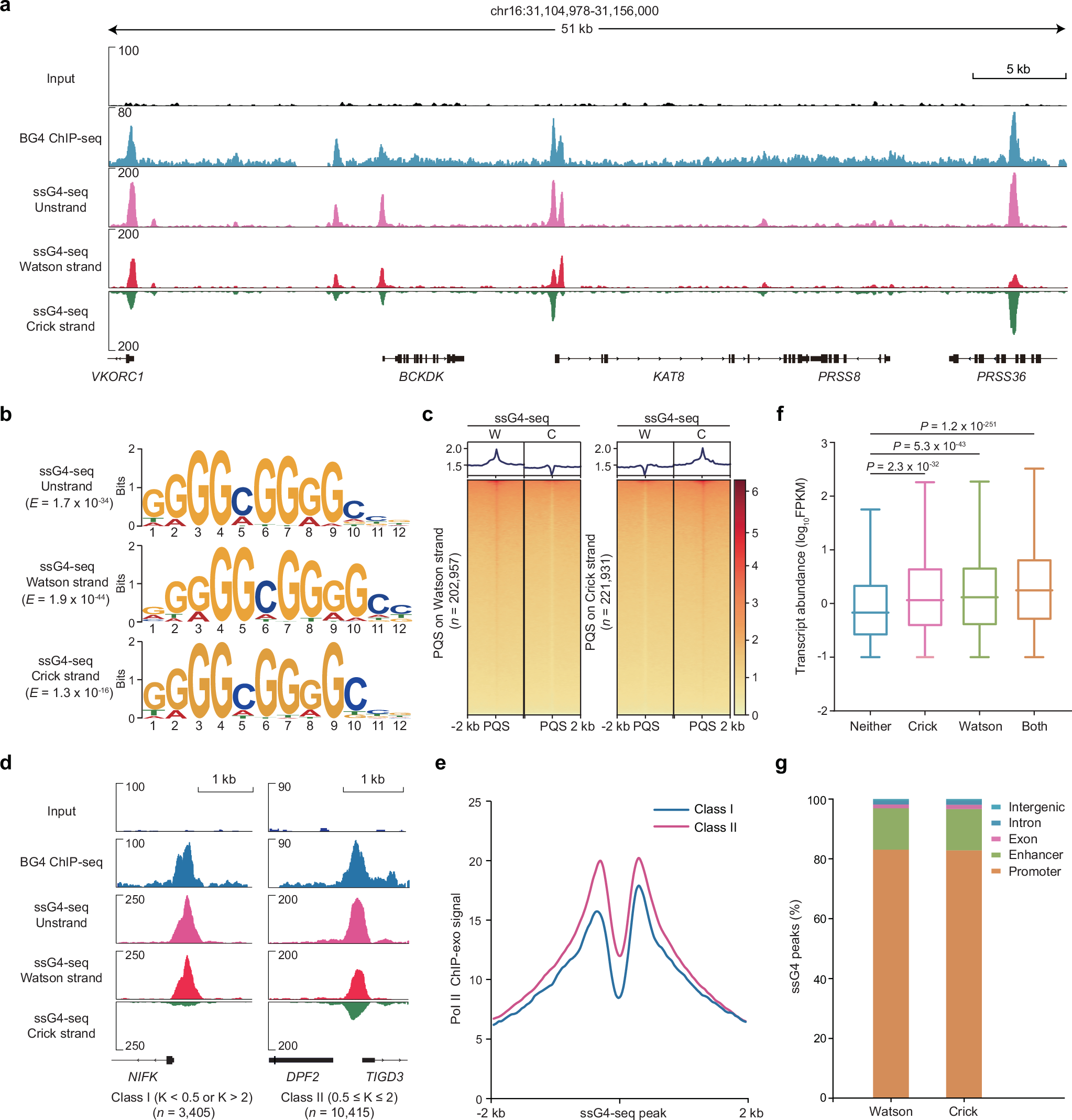
Fig. 2: ssG4-seq identifies strand-specific G4 structures.
From: ssG4-seq for global profiling of strand-specific G-quadruplex structures in mammalian genomes

a IGV snapshot of strand-specific G4 structures identified by ssG4-seq. Watson and Crick strands of G4 structures are shown in red and green, respectively. BG4 ChIP-seq signals are shown in cyan color. Unstrand track refers to sequencing reads obtained without distinguishing between the Watson and Crick strands in the ssG4-seq library. b Enriched motifs identified in the unstranded, Watson, or Crick strand ssG4-seq peaks. c Heatmap of Watson- or Crick-strand-specific ssG4-seq signals centered on PQS for each strand. d Representative ssG4-seq peaks showing strong (left, Class I, n = 3405) or weak (right, Class II, n = 10415) strand-specificity in promoter regions. e Pol II occupancy distribution around ssG4-seq peaks (Class I, blue; Class II, pink). f Gene expression levels for promoters lacking G4s versus those containing Watson- and/or Crick-strand G4s. The numbers of genes are 5549, 1959, 2447 and 21,492 for Neither, Crick, Watson, and Both, respectively. The boxplot displays the median as the center line, the first and third quartiles (Q1 and Q3) as the box borders, and the whiskers extend to the most extreme data points within 1.5 times the interquartile range (IQR). P-values were determined by a two-tailed unpaired Student’s t-test. g Genomic distribution of Watson- and Crick-strand G4s.