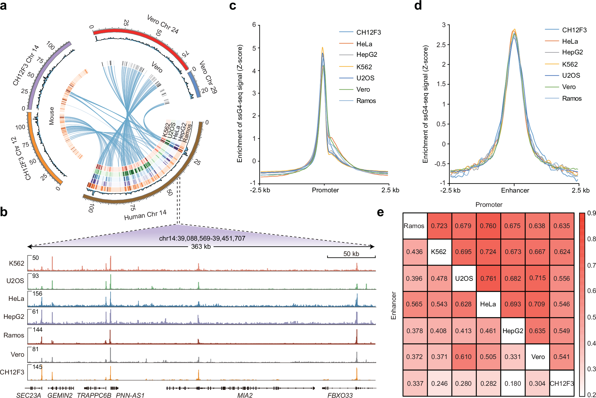
Fig. 3: G4 predominantly enriched in promoters and enhancers across species.
From: ssG4-seq for global profiling of strand-specific G-quadruplex structures in mammalian genomes

a Circos plot displaying G4 signals (1 Mb bins) across chromosomes in human (K562, HeLa, HepG2, U2OS, Ramos), monkey (Vero), and mouse (CH12F3) cells. Color-coded ribbons link syntenic regions between murine (chr12, chr14) and monkey (chr24, chr29) chromosomes to human chr14. b Magnified view of the circos plot with annotated genes. Metaplot showing that G4 signal are largely accumulated in promoter (c) and enhancer (d) across various species and cell lines. e Heatmap showing the Pearson correlation of ssG4-seq signals in promoter and enhancer regions across different species and cell lines.