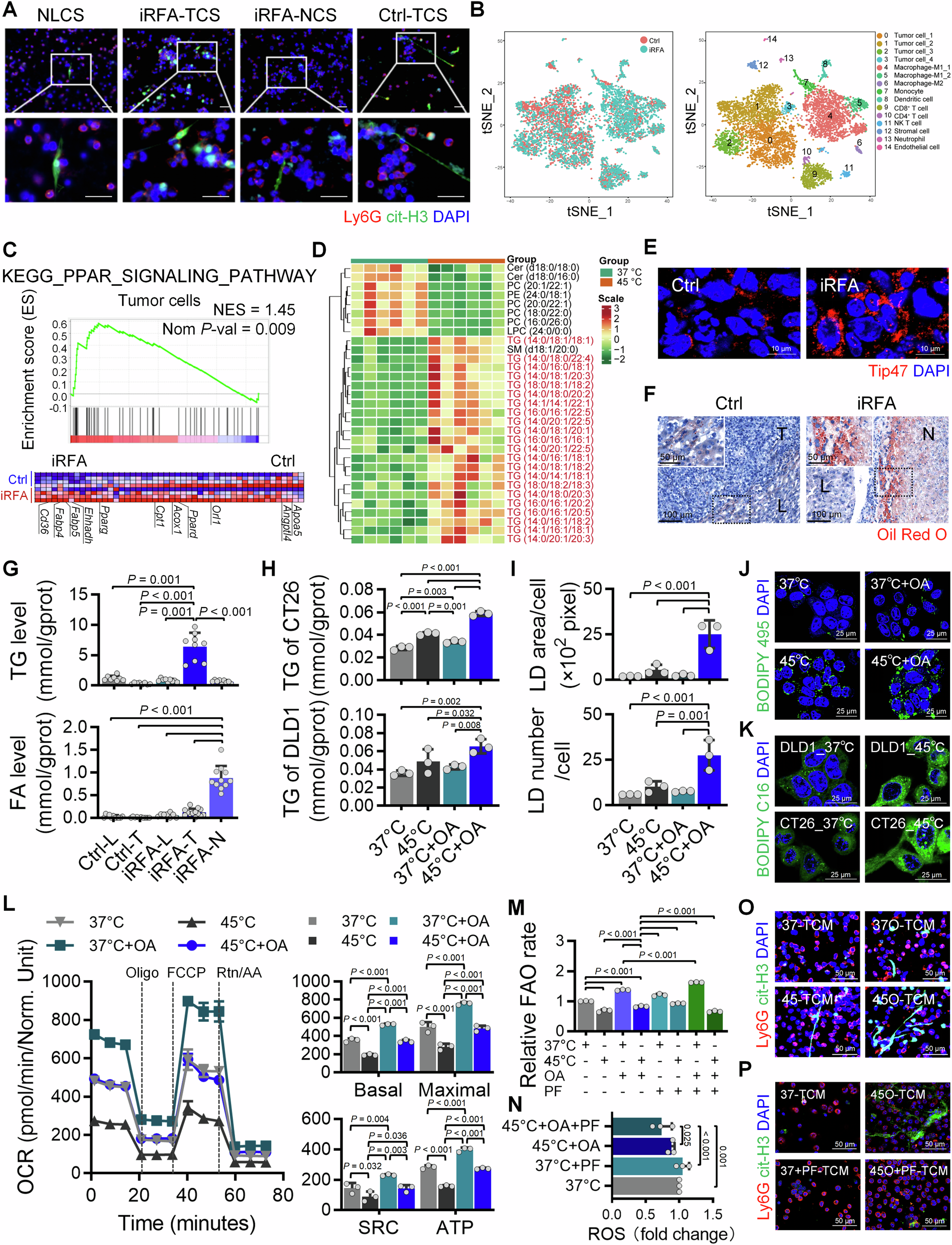
Fig. 4: iRFA induces TG accumulation and FAO homeostasis in residual tumor cells.

A Conditioned media from normal liver tissues (NLCS), residual tumors post-iRFA (iRFA-TCS), necrotic tissues post-iRFA (iRFA-NCS), and untreated tumors (Ctrl-TCS) were co-cultured with neutrophils. NETs were detected by immunofluorescence. Scale bars, 50 μm. B t-SNE plots comparing Ctrl versus iRFA groups. Ctrl group: 3561 cells; iRFA group: 3453 cells. C GSEA of the PPAR pathway in iRFA-treated vs. untreated CT26 tumors (nā=ā3 mice/group). Kolmogorov-Smirnov test. FDR correction. D Lipid metabolite differences between 37ā°C-CT26 and 45ā°C-CT26 cells (nā=ā6 technical replicates). E Tip47 immunofluorescence in liver tumors. Scale bars, 10 μm. F Oil Red O staining of liver tumors (T: tumor, L: liver, N: necrosis). Scale bars, 100 μm and 50 μm. G TG and FA levels in liver (Ctrl-L) and untreated tumors of Ctrl (Ctrl-T), and in the liver (iRFA-L), residual tumors (iRFA-T), and necrotic tissues (iRFA-N) of iRFA (TG: Ctrl-L/Ctrl-T: nā=ā8, iRFA-L/iRFA-T/iRFA-N: nā=ā9. FA: Ctrl-L/iRFA-N: nā=ā11, Ctrl-T: nā=ā10, iRFA-L: nā=ā8, iRFA-T: nā=ā13, mice). Pā<ā0.001, ANOVA. H TG levels in CT26/DLD1 cells incubated at 37ā°C/45ā°Cā±āOA (nā=ā3 biological replicates). CT26: Pā<ā0.001; DLD1: Pā=ā0.01; ANOVA. I LD area and number in DLD1 cells at 37ā°C/45ā°Cā±āOA (nā=ā3 biological replicates). Pā<ā0.001 and Pā=ā0.001, respectively; ANOVA. J BODIPY 493 and (K) C16 immunofluorescence in cells at 37ā°C/45ā°Cā±āOA. Scale bars, 25 μm. L OCR measurements of Basal and Maximal respiration, spare respiration capacity (SRC), and ATP in CT26 cells (nā=ā3 biological replicates). Basal, Maximal, and ATP: Pā<ā0.001; SRC: Pā=ā0.001; ANOVA. M FAO rate and (N) ROS levels in CT26 cells (nā=ā3 biological replicates). M Pā<ā0.001 and (N) Pā=ā0.002, respectively; ANOVA. O, P Immunofluorescence in neutrophils co-cultured with (O) OA or (P) PF at 37ā°C / 45ā°C. Scale bars, 50 μm. Data are presented as mean valuesā±āSD. (O and P) 37/45: 37ā°C/45ā°C; TCM: tumor-conditioned media. (M, N and P) PF: PF-04620110. Source data are provided as a Source Data file.