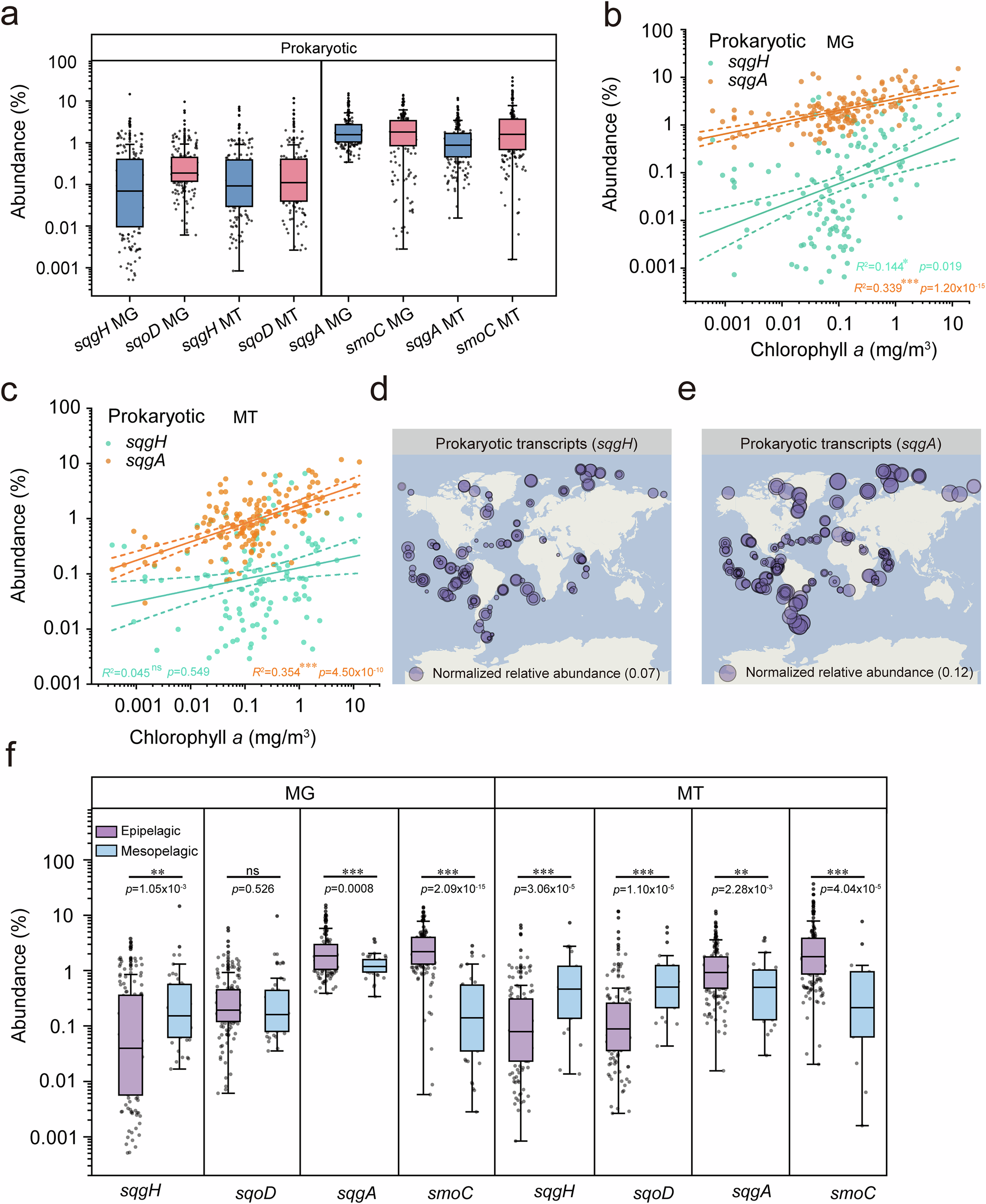
Fig. 4: Distribution and expression of bacterial sqgH, sqoD, sqgA, and smoC genes in the global ocean.

a Comparison of gene abundance and transcription abundance of sqgH and sqoD, sqgA and smoC in the Tara Oceans prokaryotic database. The upper whisker extends from the upper hinge to the largest value that is no more than 1.5 × IQR (inter-quartile range) from the upper hinge, and the lower whisker extends from the lower hinge to the smallest value that is no further than 1.5 × IQR from the lower hinge. Correlation between the abundance of sqgH, sqgA, and chlorophyll a concentration in the b metagenome (MG) and c metatranscriptome (MT) of the Tara Oceans prokaryotic database. Linear regression analysis of log10 transformed gene/transcript abundance vs chlorophyll a concentration. In the MG (b) (sample size, sqgH n = 180, R2 = 0.144, p = 0.019; sqgA n = 180, R2 = 0.339, p = 1.2 × 10−15) and MT (c) (sqgH n = 145, R2 = 0.045, p = 0.549; sqgA n = 190, R2 = 0.354, p = 4.5 × 10−10). sqgH (green), sqgA (orange). 95% confidence intervals are shown by dashed lines. ∗∗, p < 0.01. ∗∗∗, p < 0.001 (Spearman’s correlation), full statistical details can be found in the Source Data file. Distribution of d sqgH and e sqgA in prokaryotes in Tara Ocean database. The circle size indicates the relative abundance of gene transcripts normalized by 10 single-copy genes. f Gene abundance and transcription abundance of sqgH, sqoD, sqgA, and smoC in the epipelagic ocean (<200 m) and mesopelagic ocean (200–1000 m). (sample size, MG, epipelagic: sqgH n = 142, sqoD n = 142, sqgA n = 142, smoC n = 142, mesopelagic: sqgH n = 38, sqoD n = 38, sqgA n = 38, smoC n = 38. MT, epipelagic: sqgH n = 123, sqoD n = 121, sqgA n = 167, smoC n = 168, mesopelagic: sqgH n = 22, sqoD n = 22, sqgA n = 23, smoC n = 15.). ∗∗, p < 0.01. ∗∗∗, p < 0.001, ns not significant (Mann–Whitney test, two-sided). Abundance (% abundance relative to the median abundance of 10 single-copy core genes) of sqgH, sqoD, sqgA, and smoC. Gene transcripts were undetectable at some sites, which is represented by an omission of data points. The upper whisker extends from the upper hinge to the largest value that is no more than 1.5 × IQR (inter-quartile range) from the upper hinge, and the lower whisker extends from the lower hinge to the smallest value that is no further than 1.5 × IQR from the lower hinge. Source data are provided as a Source Data file.