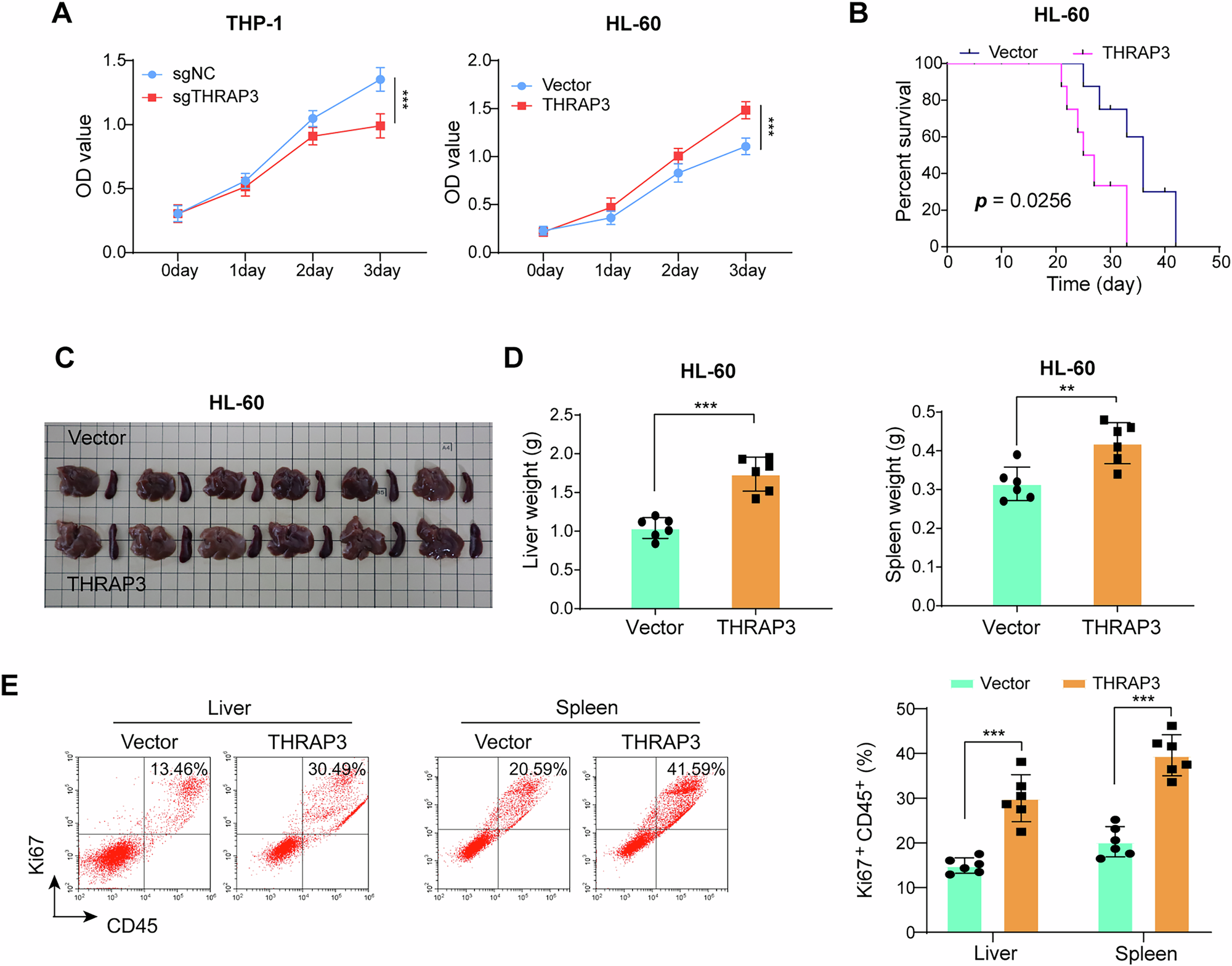
Fig. 2: THRAP3 overexpression accelerated AML progression and reduced mouse survival.

THP-1 cells were transfected with sgTHRAP3 or sgNC; HL-60 cells were transfected with THRAP3 expression plasmid or vector. A CCK-8 evaluated AML cell proliferation. Orthotopic AML xenografts were generated by injection with HL-60 cells into tail veins of NOD/SCID mice. B Survival of mice was monitored. C, D livers and spleens were collected from mice and weighed. E The percentage of CD45+Ki67+ in livers and spleens was detected by flow cytometry. n = 3, biological replicates for A; n = 6 mice/group for (B–E). The data are represented as mean ± standard deviation (SD). Experiments were repeated independently for 6 times with similar results, and representative images from one experiment are shown in (E). Two-tailed Student’s t test (for A, D, E) and Log-rank test (for B) was performed for statistical analysis. **p < 0.01, ***p < 0.001. Source data are provided as a Source Data file.