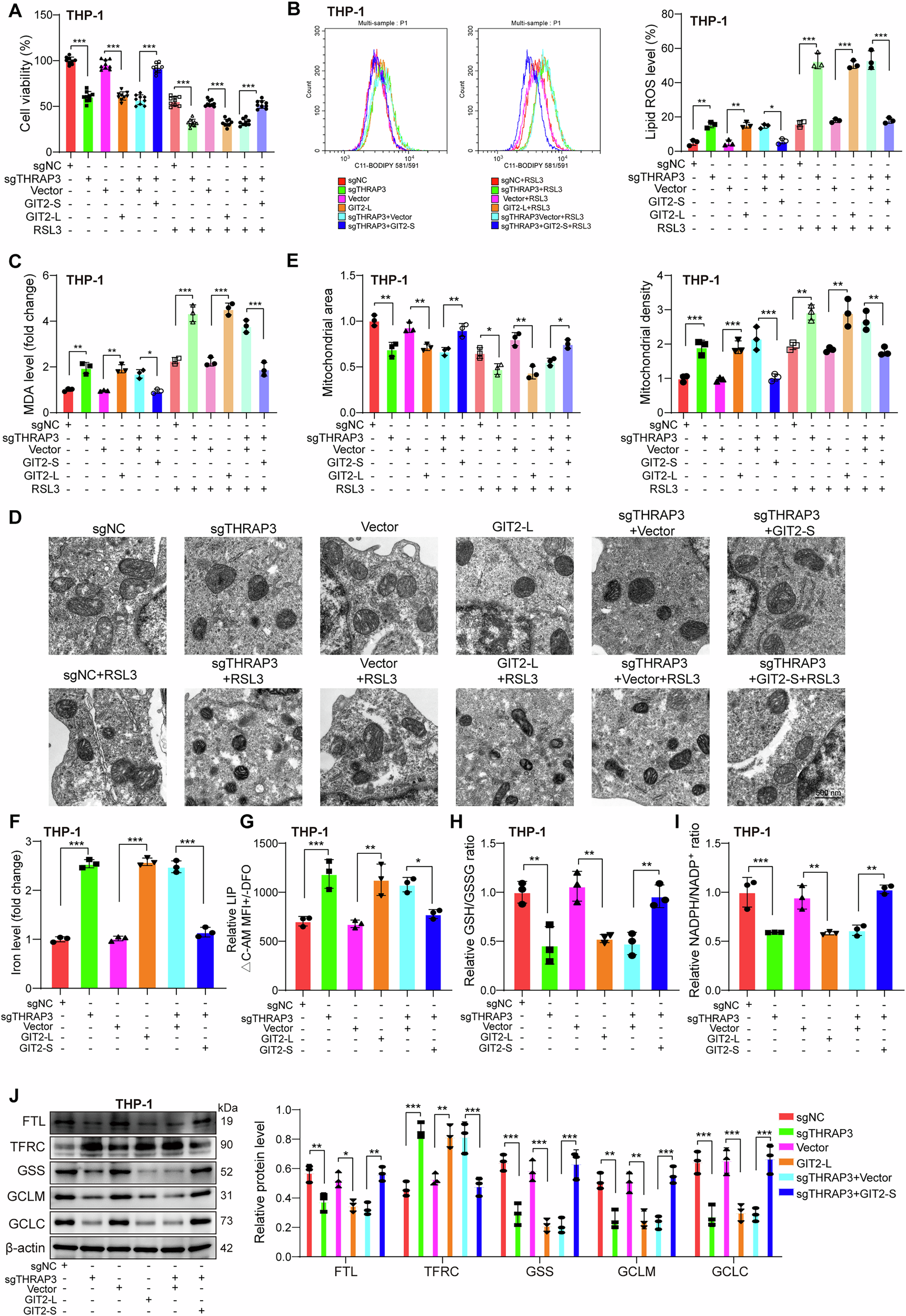
Fig. 9: THRAP3 knockdown restrained GIT2 Exon14 skipping to sensitize AML cells to ferroptosis.

THP-1 cells were transfected with GIT2-L overexpression plasmid, sgTHRAP3 combined with or without GIT2-S overexpression plasmid in the presence or absence of RSL3. A Cell viability was assessed by CCK-8. B Lipid peroxidation was evaluated by C11-BODIPY 581/591 probe. C MDA level was detected. D, E Mitochondrial dysfunction was observed by TEM (scale bar = 500 nm). F–I Iron, LIP, GSH/GSSG and NADPH/NADP+ ratios were detected. J The protein abundance of FTL, GSS, GCLM, GCLC, and TFRC was determined by Western blotting. n = 3, biological replicates for (A–J). The data are represented as mean ± standard deviation (SD). Experiments were repeated independently for 3 times with similar results, and representative images from one experiment are shown in (B, D, J). One-way ANOVA followed by Tukey’s post hoc test was performed for statistical analysis. *p < 0.05, **p < 0.01, ***p < 0.001. Source data are provided as a Source Data file.