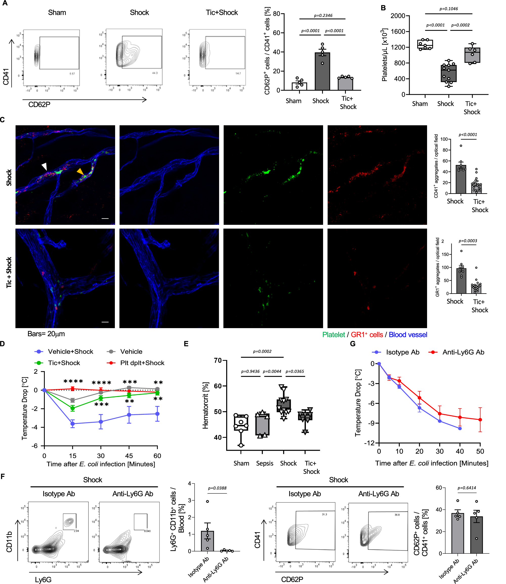
Fig. 2: Platelet activation is a prerequisite for development of shock in sepsis.

A Flow cytometry from whole blood, gated for CD41 (platelets) and analyzed for surface expression of CD62P (activated platelets) in sham-treated mice or 1 h after injection 4×108 colony forming units/ml (CFU) E. coli J96 after pretreatment with vehicle (Shock) or the platelet inhibitor Ticagrelor (Tic+Shock). Percent activated platelets were quantified from n = 5 mice/condition. B Platelet count 1 hour after injection of saline (Sham; n = 7) or 4×108 CFU E. coli J96 without (Shock; n = 11) or with Ticagrelor pretreatment (Tic+Shock; n = 6). C Representative tissue immunofluorescence staining of whole mount ear skin for vasculature (CD31, blue), platelets (CD41, green), and the monocytes/neutrophil marker GR1 (red) after injection of 4×108 CFU E. coli J96 in mice without (Shock, n = 8) or with Ticagrelor pretreatment (Tic+Shock, n = 22). CD41 (yellow triangle) and GR1 positive (white triangle) cell clusters were averaged from 5 fields per slide. D Rectal temperature after injection of saline (Vehicle; n = 7) or 4×108 CFU E. coli J96 in mice without (Vehicle+Shock; n = 6) or with Ticagrelor pretreatment (Tic+Shock; n = 6), or in platelet depleted mice (Plt dplt+Shock; n = 6). **p < 0.01, ***p < 0.001, ****p < 0.0001 vs. vehicle+shock (complete analysis included in source data file). E Hematocrit 1 hour after injection of saline (Sham; n = 7), 1×108 (Sepsis; n = 5), or of 4×108 CFU E. coli J96 without (Shock; n = 11), or with Ticagrelor pretreatment (Tic+Shock; n = 7). F Flow cytometry of whole blood from mice treated with Ly6G antibody (Anti-Ly6G Ab) or isotype control (Isotype Ab) and 1 h after injection 4×108 CFU E. coli J96. Cells were stained for surface expression of Ly6G and CD11b or of CD62P (n = 5 mice/group). G Rectal temperature after injection of 4×108 CFU E. coli J96 after neutrophil depletion or control antibody treatment (n = 5 mice/group). All data are shown as mean ± SEM. Boxplots outline the median (central line), the interquartile range (boxes), and 1.5 times the interquartile range (whiskers). Significance determined by one- or two-way ANOVA (with Tukey’s multiple comparisons test), and one-sided, unpaired Student’s t test as appropriate. Source data are provided as a Source Data file.