Abstract
The critical events that trigger sepsis progression into life-threatening septic shock remain unclear. In agreement with reports that link a drop in platelet count to a complicated clinical course in sepsis patients, here we report that, during sepsis, mouse platelets become activated, deposit systemically on vascular walls, and stimulate perivascular mast cells (MC) by releasing platelet activating factor (PAF). In mouse models and patient samples, MC activation correlates with the development of shock in sepsis and is mechanistically linked to shock by inducing systemic hypotension, vascular leakage and microvascular perfusion abnormalities. Preventing platelet or MC activation, or inhibiting the activity of the major MC granule constituent chymase, averts progression from sepsis to shock and reduces mortality of septic mice. Thus, our work establishes that, during sepsis progression, platelet microvascular adhesion leads to MC-mediated vascular changes to culminate in septic shock and septic shock-associated mortality.
Similar content being viewed by others
Introduction
Sepsis is a medical emergency with high mortality and long-term morbidity rates1. The striking fact that survival rates markedly decrease with development of shock2,3, suggests that preventing shock is paramount for improving outcomes in septic patients. Septic shock is clinically defined by low systemic blood pressure with evidence of tissue hypoperfusion requiring vasopressor support4. Interventions to treat septic shock currently address only macrovascular perturbations by targeting systemic vasodilation with vasopressors and fluids. However, there are also substantial abnormalities of microvascular blood flow resulting in under- and non-perfusion of capillaries5,6 that have a critical and independent impact on organ injury and sepsis outcomes7. Furthermore, sepsis-associated disruption of endothelial integrity8 compromises tissue oxygenation and metabolite exchange9. Thus, septic shock constitutes the culmination of multiple vascular pathologies. In current literature, certain molecular targets have been identified that contribute to vascular pathologies in shock such as dysregulation of blood flow through nitric oxide10 and the breakdown of endothelial barrier integrity through Angiopoietin/TIE2 (Ang/TIE2) signaling11. However, the cellular mechanisms that trigger and coordinate events leading to the development of septic shock remain unknown.
A drop in platelet count is closely associated with poor outcomes in patients with severe sepsis12,13. As a consequence, the platelet count is an integral component of the Sequential Organ Failure Assessment (SOFA) score, which quantifies the severity of organ dysfunction in critically ill patients14. While the reduction in platelet numbers has been viewed as a marker, rather than a cause of morbidity and mortality15, there is growing appreciation of platelets as part of an immune-hemostatic continuum (so called thromboinflammation)16, raising the question whether platelets indeed play an active role in sepsis progression.
Mast cells (MCs) are not in the circulation, but their perivascular location and their capacity to initiate drastic vascular changes through release of potent, preformed inflammatory, and vasoactive mediators directly into the vasculature17,18, could indicate a role also in the septic shock pathogenesis. It is noteworthy that MCs are primary effectors of anaphylactic shock, where they become activated by blood-borne allergens19. Anaphylactic and septic shock notably share various features including the fact that both are “distributive” manifestations of shock, defined by the relative lack of intravascular volume secondary to vasodilation and endothelial leakage-associated fluid extravasation20. Nevertheless, published murine studies have yielded conflicting findings regarding the contribution of MCs in sepsis likely due to the variability of models and outcome parameters21,22,23,24,25,26.
In this study, we aim to understand the role of platelet activation in the progression of sepsis. Our experiments in mice show that endothelial adhesion of activated platelets stimulates degranulation of perivascular MCs and that such MC activation triggers the progressive disruption of vascular functions culminating in septic shock with its high associated mortality. Our findings provide the mechanistic foundation to clinical observations linking a drop in platelet count to worsening of outcomes in sepsis and thus will be critical to develop new strategies to prevent or better predict the development of septic shock.
Results
Septic shock is linked to platelet microvascular deposition and drop in circulating platelet count
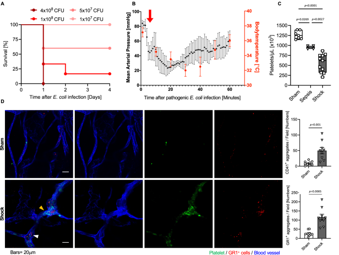
To investigate progression from sepsis to shock and ultimately to death, we utilized a published sepsis model27, in which wild type (WT) C57BL/6 J mice infused with a high intravenous dose (4×108 cfu/mL) of pathogenic E. coli (J96 strain), consistently succumbed within 12 hours. However, when administered lower bacterial doses, we saw a stepwise reduction of mortality to the point that none of the mice injected with 1×107 cfu/mL E. coli J96 died even 4 days after infection (Fig. 1A). After injection of high-dose bacteria, we noticed within 30 minutes that mice experience septic shock defined by a drop in core body temperature28, whereas mice administered with low-dose bacteria remain stable. Since shock in humans is typically linked to reduced blood pressure, we examined arterial blood pressure of mice and found that within 30 minutes after infection of 4×108 cfu/mL E. coli J96, the arterial pressure precipitously falls and thus closely parallels the drop in body temperature under these conditions (Fig. 1B). Together, this data indicates a close correlation between bacterial dose and mortality and revealed that in our model development of shock precedes death.
A Mortality rates after iv injection of 1×107, 5×107, 1×108, and 4×108 colony forming units/ml (CFU) E. coli J96 (n = 6 mice/group; p = 0.0053). B Correspondence of invasively measured blood pressure (in black) and rectal temperature (in red). Arrow indicates timepoint of iv injection of 4×108 CFU E. coli J96 (n = 5 mice/group). C Platelet count after iv injection of saline (Sham; n = 7), or of E. coli J96 at 1 × 108 (Sepsis; n = 4), or 4×108 CFU (Shock; n = 11). D Representative tissue immunofluorescence staining of whole mount ear skin for vasculature (CD31, blue), platelets (CD41, green), and the monocytes/neutrophil marker GR1 (red) in sham-treated mice and after injection of 4×108 CFU E. coli J96. CD41 (yellow triangle) and GR1 positive (white triangle) cell clusters were averaged from 5 fields per slide (n=9mice/group). Significance determined by Log-rank test, one- or two-way ANOVA (with Tukey’s multiple comparisons test), or one-sided, unpaired Student’s t test as appropriate. All data are shown as mean ± SEM. Boxplot outlines the median (central line), the interquartile range (boxes), and 1.5 times the interquartile range (whiskers). Source data are provided as a Source Data file.
We next examined the link between reduction of circulating platelet numbers and development of shock in sepsis. 1 hour after injection with high-dose (4 × 108 cfu/mL) E. coli J96, we found significant thrombocytopenia in animals undergoing shock (556.1 ± 225.2 platelets/μL×103 vs. vehicle-treated control 1260.7 ± 102.1 platelets/μL×103, p < 0.0001), whereas mice instilled with a slightly lower dose (1×108 cfu/mL), exhibit a much smaller drop in platelet count (950.8 ± 43.0 platelets/μL×103, p = 0.0047; Fig. 1C). We had selected this bacterial dose to represent ‘sepsis’ as it was the highest dose in which we observed no signs of shock for at least 4 hours, although an appreciable number of mice eventually succumb by 24 h (Fig. 1A). Further exploring the observed thrombocytopenia, we found widespread platelet adhesion in mice undergoing shock in microvascular beds such as ear skin (Fig. 1D) and intestines (Supplemental Fig. 1A). Of note, microvascular thrombi contain a significant number of cells staining positive for the granulocyte/monocyte marker Gr-1 (Ly-6G/Ly-6C) (Fig. 1D) and do not form in sham-treated animals, nor in animals treated with the non-shock-inducing dose of E. coli J96 (Supplemental Fig. 1B). We confirmed microvascular platelet deposition in the cecal ligation and puncture (CLP) model, targeted to yield significant mortality within 24 h after surgery (Supplemental Fig. 1C). Cumulatively, these observations indicate that septic shock but not sepsis is associated with widespread microvascular platelet adhesion and reduction of circulating platelet numbers.
Platelet activation is a prerequisite for development of shock in sepsis
To investigate the cause-and-effect relationship between platelet activation and development of shock in sepsis, we pretreated mice with the P2Y12 receptor antagonist Ticagrelor – a potent inhibitor of platelet activation – before inducing septic shock. Flow cytometry analysis revealed that high-dose E. coli J96 cause significant platelet activation as shown by the steep rise in surface expression of the platelet activation marker CD62P compared to sham-treated controls (39.5 ± 7.6% vs. 8.2 ± 3.8% CD62P+/CD41+ cells, p < 0.0001; Fig. 2A). We confirmed that Ticagrelor effectively blocks platelet activation despite high-dose E. coli J96 administration (13.6 ± 1.1% CD62P+/CD41+ cells, p < 0.0001 vs. untreated septic shock; Fig. 2A) and demonstrated that blocking platelet activation prevents thrombocytopenia (1032.3 ± 199.2 platelets/mL×103, p = 0.0006 vs. untreated septic shock; Fig. 2B) and abrogates microcirculatory aggregation of platelets and associated GR-1+ cells (Fig. 2C).
A Flow cytometry from whole blood, gated for CD41 (platelets) and analyzed for surface expression of CD62P (activated platelets) in sham-treated mice or 1 h after injection 4×108 colony forming units/ml (CFU) E. coli J96 after pretreatment with vehicle (Shock) or the platelet inhibitor Ticagrelor (Tic+Shock). Percent activated platelets were quantified from n = 5 mice/condition. B Platelet count 1 hour after injection of saline (Sham; n = 7) or 4×108 CFU E. coli J96 without (Shock; n = 11) or with Ticagrelor pretreatment (Tic+Shock; n = 6). C Representative tissue immunofluorescence staining of whole mount ear skin for vasculature (CD31, blue), platelets (CD41, green), and the monocytes/neutrophil marker GR1 (red) after injection of 4×108 CFU E. coli J96 in mice without (Shock, n = 8) or with Ticagrelor pretreatment (Tic+Shock, n = 22). CD41 (yellow triangle) and GR1 positive (white triangle) cell clusters were averaged from 5 fields per slide. D Rectal temperature after injection of saline (Vehicle; n = 7) or 4×108 CFU E. coli J96 in mice without (Vehicle+Shock; n = 6) or with Ticagrelor pretreatment (Tic+Shock; n = 6), or in platelet depleted mice (Plt dplt+Shock; n = 6). **p < 0.01, ***p < 0.001, ****p < 0.0001 vs. vehicle+shock (complete analysis included in source data file). E Hematocrit 1 hour after injection of saline (Sham; n = 7), 1×108 (Sepsis; n = 5), or of 4×108 CFU E. coli J96 without (Shock; n = 11), or with Ticagrelor pretreatment (Tic+Shock; n = 7). F Flow cytometry of whole blood from mice treated with Ly6G antibody (Anti-Ly6G Ab) or isotype control (Isotype Ab) and 1 h after injection 4×108 CFU E. coli J96. Cells were stained for surface expression of Ly6G and CD11b or of CD62P (n = 5 mice/group). G Rectal temperature after injection of 4×108 CFU E. coli J96 after neutrophil depletion or control antibody treatment (n = 5 mice/group). All data are shown as mean ± SEM. Boxplots outline the median (central line), the interquartile range (boxes), and 1.5 times the interquartile range (whiskers). Significance determined by one- or two-way ANOVA (with Tukey’s multiple comparisons test), and one-sided, unpaired Student’s t test as appropriate. Source data are provided as a Source Data file.
We next examined how platelet activation impacts the development of shock after high-dose E.coli J96 injection and found that both platelet inhibition with Ticagrelor and platelet depletion with anti-GPIbα antibody prevent the drop in core body temperature induced in our model (Fig. 2D). To examine the contribution of platelet activation to vascular leakage, we measured the effect of Ticagrelor pre-treatment on the hematocrit of septic mice. Here, a rise in hematocrit reflects the increased concentration of red blood cells following the loss of plasma fluid into the interstitium29. We found that the rise in hematocrit in high-dose E. coli J96-treated mice (52.8 ± 3.95% vs. sham 44.5 ± 3,9%, p = 0.0005) does not occur when mice were pretreated with Ticagrelor (48.5 ± 1.5%, p = 0.043 vs. non-pretreated septic shock) or when a non-shock-inducing dose of E. coli J96 is injected (46.8 ± 4.2%, p = 0.81 vs. sham), indicating that under these conditions vascular integrity is largely preserved (Fig. 2E).
Lastly, we studied whether GR-1+ cells trapped in the microvascular platelet aggregates after induction of sepsis contribute to shock development. Neutrophils constitute the largest GR-1+cell population and are known to interact extensively with platelets in thrombosis and inflammation30. Pretreatment with a Ly-6G antibody effectively depletes neutrophils from the circulation without affecting the ability of platelets to become activated by high-dose E.coli J96 injection (Fig. 2F). Importantly, neutrophil depletion does not modulate the drop in temperature observed after injection of high-dose E.coli J96 (Fig. 2G). These results support that platelet activation is a critical and independent determinant for development of septic shock.
Platelets trigger MC degranulation in septic shock through release of Platelet-Activating Factor (PAF)
While recognized for their involvement in complex immune-regulatory functions16, platelets are not generally regarded as potent inflammatory effector cells. Consequently, we postulated that they promote septic shock by priming other immune cells. Here, we noted that when activated platelets deposit on the vascular endothelium, they come in close proximity to perivascular MCs localized on the abluminal surface. Indeed, when we performed skin whole mount microscopy 10 minutes after injection of high-dose E.coli, J96 i.e. at the time shock was first observed, we found extensive MC degranulation close to microvascular platelet aggregates, whereas neither platelet aggregates nor MC degranulation are seen in saline-treated control mice (Fig. 3A). Importantly, even following neutrophil depletion, high-dose E. coli J96 injection still induces platelet aggregation and MC degranulation (Supplemental Fig. 2). To quantify such MC activation, we assessed plasma chymase levels of mice 1 hour after receiving high-dose E. coli J96 and found significantly elevated levels compared to sham controls (11.1 ± 4.2 ng/mL vs. 0.4 ± 0.2 ng/mL, p < 0.0001; Fig. 3B). Chymase is almost exclusively produced by MCs31 and is detected in the circulation only when MCs are activated32. To see if MC-activation depends on platelet activity, we pretreated mice with Ticagrelor and found that this abrogated chymase release even after administration of high-dose E. coli J96 (0.3 ± 0.3 ng/mL, p = 0.0001 vs. non-pretreated septic shock; Fig. 3B). We excluded a major effect of Ticagrelor on P2Y12 receptors expressed on MCs33 by showing that Ticagrelor does not significantly alter PAF-induced MC activation in cultured bone marrow derived MCs (Supplemental Fig. 3A,B). Together, our data supports that platelet activation triggers MC degranulation.
A Immunofluorescence staining of ear skin whole mounts for CD41 (red), CD31 (blue) and Avidin (green) 20 min after injection of saline (Sham) or 4×108 colony forming units/ml (CFU) E. coli J96 (Shock). Triangles indicate degranulating MCs in close proximity to platelet aggregates. MCs were averaged from 5 visual fields per slide (n=12mice/group) on grounds of presence or absence of peri-MC granules. Scale bars: 20 µm. B Plasma MC protease-1 (Mcpt1) levels 1 hour after saline injection (Sham; n = 11) or after injection of 4×108 CFU E. coli J96 in mice pretreated with vehicle (Shock; n = 9) or Ticagrelor (Tic+Shock; n = 9). C Rectal temperature after injection of 4×108 CFU E. coli J96 in wild type mice (WT+Shock; n = 7), PAF receptor knockout mice (PAFR-/-+Shock; n = 5), Phospholipase A2 knockout mice (PLA2-/-+Shock; n = 7), or in mice pretreated with PAF receptor antagonist WEB2086 (WEB+Shock; n = 4). *p < 0.05, **p < 0.01, ***p < 0.001, ****p < 0.0001 vs. WT+Shock (complete analysis included in source data file). D Plasma Mcpt1 levels 1 hour after injection of saline (Sham; n = 10) or 4×108 CFU E. coli J96 into wild type (WT+shock; n = 10) or knockout mice (PLA2 -/-+shock;n = 6 and PAFR -/-+shock; n = 5). E Beta-hexosaminidase assay in RBL cells incubated with buffer (Tyrodes), Ionomycin, 10 nM PAF16C (PAF10), supernatants from separate isolations of resting platelets (resting WT; n = 6), or supernatants from activated platelets from WT (activated WT; n = 9) or PLA2 knockout mice (activated PLA2-/-; n = 7). All data are shown as mean ± SEM. Boxplots outline the median (central line), the interquartile range (boxes), and 1.5 times the interquartile range (whiskers). Significance determined by one-sided, unpaired Student’s t test, and one- or two-way ANOVA (with Tukey’s multiple comparisons test) as appropriate. Source data including exact p values are provided as a Source Data file.
We previously showed that antibody-mediated platelet activation triggers MC degranulation through release of the lipid mediator PAF34. Therefore, we investigated a possible role of platelet-derived PAF in MC activation during septic shock. We found that mice deficient in either the critical PAF-generating enzyme, phospholipase A2 (PLA2), or the PAF receptor (PAFR), as well as mice treated with the PAF receptor antagonist WEB-2086 are significantly protected from septic shock (Fig. 3C) and do not display the characteristic surge in plasma chymase levels observed in WT mice (12.7 ± 8.55 ng/mL) when injected with high-dose E.coli J96 (PLA2-/-: 1.0 ± 1.5 ng/mL, p = 0.0055; PAFR-/-: 0.9 ± 0.7 ng/mL, p = 0.01; Fig. 3D). In contrast, mice injected with purified PAF undergo shock that closely resembles the dynamics of shock observed in our sepsis model (Supplemental Fig. 3C). Cumulatively, these observations indicate that in conditions where PAF activity is absent, the administration of high doses of E. coli J96 fails to stimulate MC degranulation and development of shock.
To confirm that platelets have the capacity to release PAF and activate MCs, we next isolated platelets from WT or PLA2-/- mice and kept these either under resting conditions or ex-vivo activated them with thrombin. Then cell-free supernatants from each experimental condition were harvested and boiled to exclude interference from platelet-derived protein factors. When we exposed cultured MCs to these supernatants as well as to isolated PAF C-16, we found that supernatants from activated WT platelets (18.7 ± 10.4% vs. vehicle control: 5.5 ± 0.8%, p < 0.0001) as well as purified PAF C-16 (17.2 ± 3.3%, p < 0.0001) trigger MC degranulation, whereas supernatants from resting platelets (6.9 ± 1.1%, p = 0.48) or from activated PLA2-/- platelets (8.6 ± 1.7%, p = 0.08) fail to cause MC responses (Fig. 3E). Thus, during septic shock, microvascular platelet retention brings activated platelets near perivascular MCs such that platelet-derived PAF can activate MCs.
MC activation is associated with progression from sepsis into shock in both mice and humans
Next, we asked if MC activation occurs at any stage of sepsis or is specifically tied to the development of shock in sepsis. When compared to sham-treated mice (0.5 ± 0.4 ng/mL), we observed only a minimal elevation of chymase levels in mice administered with a non-shock inducing bacterial dose (1.36 ± 2.7 ng/mL, p = 0.4) but found a dramatic elevation in mice administered with high-dose bacteria (13.5 ± 3.8 ng/mL, p < 0.0001; Fig. 4A). Supporting that MC activation coincides with the development of septic shock, we found a significant increase of plasma chymase levels also in late stages of polymicrobial sepsis (CLP: 4.4 ± 2.1 ng/mL vs. sham: 0.7 ± 0.7 ng/mL, p = 0.0048; Fig. 4B).
A Mouse plasma Mast cell protease-1 (Mcpt1) levels 1 hour after injection of saline (Sham), 1×108 (Sepsis), or 4×108 colony forming units/mL (CFU) E. coli J96 (Shock). B Plasma Mcpt1 levels 24 h after sham or cecal ligation puncture (CLP) surgery in mice, n = 4-6 mice/group. Plasma samples from control patients (Co: emergency room admissions for non-infectious conditions) were matched with patients with sepsis or septic shock (Shock) according to Sepsis-3 definitions and analyzed for C chymase (CMA), D angiopoietin-1 (Ang1), or E) angiopoietin-2 (Ang2); n = 20 patients/group. All data are shown as mean ± SEM. Boxplots outline the median (central line), the interquartile range (boxes), and 1.5 times the interquartile range (whiskers). Significance determined one-way ANOVA (with Tukey’s multiple comparisons test), or one-sided, unpaired Student’s t test as appropriate. Source data are provided as a Source Data file. For Patient demographics see Supplemental Table 1.
Next, we investigated if a similar association could be found in samples obtained from emergency room patients diagnosed with either sepsis or septic shock, according to the 2016 Sepsis-3 consensus document4 and compared these to control patients with non-septic medical conditions (demographic data in Supplemental Table 1). We found that chymase levels are significantly elevated in sepsis patients (155.2 ± 42.5 pg/mL) compared to non-septic patients (121.1 ± 40.5 pg/mL; p = 0.0092) but are even higher in septic shock patients (182.4 ± 41.0 pg/mL; p < 0.0001 vs. control and p = 0.0462 vs. sepsis; Fig. 4C).
As samples were obtained from a biorepository and thus chymase levels could not be tightly associated to the exact clinical conditions at the time of blood draw, we attempted to further characterize groups using known biomarkers of endothelial perturbations11. Here, alterations in the relative amounts of Angiopoietin 1 (Ang1), a known stabilizer of the vasculature, and its antagonist, Ang2, have been used to reveal vascular dysfunction in septic patients35. We found a significant reduction of Ang1 (7.7 ± 4.0 pg/mL) in septic shock patients compared to non-sepsis patients (12.0 ± 6.3 pg/mL, p = 0.0142) and a matching elevation of Ang2 in septic shock patients (12.0 ± 8.5 pg/mL) compared to sepsis patients (7.0 ± 6.2 pg/mL, p = 0.0356) and non-sepsis patients (7.6 ± 6.9 pg/mL, p = 0.0759; Fig. 4D, E). On an ordinary scale progressing from control to sepsis to septic shock, Chymase levels displayed a strong and highly significant positive correlation (Spearman’s coefficient rs = 0,54, p = 3×10-7), Ang 1 a significant negative correlation (rs = -0,27, p = 0,014), and Ang2 a weak but significant positive correlation (rs =0,23, p = 0,053) with sepsis severity (Supplemental Fig. 4). Taken together, our data provides evidence of the clinical relevance of MC activation in sepsis and supports experimental observations that implicate MC activation with the development of shock.
MC activation drives distinct vascular abnormalities associated with septic shock
Given the temporal correlation of the chymase release with progression of sepsis to septic shock, we hypothesized that MC activation directly causes shock by triggering key vascular pathologies such as systemic vasodilation, abnormalities of microvascular blood flow, and endothelial leakage36.
We first investigated if MC activation triggers vascular dilation as the underlying mechanism behind both the drop in core body temperature and arterial blood pressure in mice during septic shock28,36. We found that systemic instillation of high-dose E. coli J96 into MC-deficient KitW-sh/W-sh mice fails to trigger the drop in core temperature that we consistently observe in WT mice (Fig. 5A). We next confirmed the validity of our findings using 2 independent models. First, we confirmed that also MC depleted Mcpt5-Cre; R-DTA mice, but not non-depleted littermates, resist the drop in core body temperature following administration of high-dose E. coli J96 (Fig. 5B). Of note, MC depletion does not affect platelet activation, as measured by flow cytometry (Supplemental Fig. 5A, B). Next, we confirmed our findings in a slower onset, polymicrobial model of sepsis using the CLP model and found that MC-depletion in Mcpt5-Cre; R-DTA mice prevents the drop in core body temperature observed in non-depleted littermates (Fig. 5C). Lastly, we confirmed that MC-deficient KitW-sh/W-sh mice and mice pre-treated with the MC inhibitor Ketotifen are protected also from the drop in arterial blood pressure observed in WT mice after administration of high-dose E. coli J96 (Fig. 5D). Therefore, both hypothermic and hypotensive septic shock responses are mediated by MCs.
Rectal temperature A in WT (n = 8) or MC-deficient mice (KitW-sh; n = 6), and B in MC-depleted mice (MCPT5-DTA; n = 12) or non-depleted littermate controls (n = 7) after injection of 4 × 108 colony forming units/ml (CFU) E. coli J96, or C in MC-depleted mice (MCPT5-DTA; n = 5) and non-depleted littermate controls (n = 5) in a CLP sepsis model. D Tracings of the mean arterial pressure after injection of saline (Sham; n = 5) or of 4 × 108 CFU E. coli J96 in WT (WT Shock; n = 5) and in MC-deficient mice (KitW-sh Shock; n = 5). Additionally, WT mice pretreated with the MC inhibitor Ketotifen were injected with 4 × 108 CFU E. coli J96 (Ketotifen Shock; n = 5). E Hematoxylin Eosin staining of lungs 1 hour after injection of saline (Sham) or 4 × 108 CFU E. coli J96 into WT (WT Shock) or MC-deficient mice (KitW-sh Shock). Images representative of experiments in 6 mice/condition. Arrows highlight intraalveolar fluid. Scale bars: 100 µm. F Measurement of Evans Blue extravasation in indicated organs after i.v. injection of saline (n = 6) or 4 × 108 CFU E. coli J96 in WT (n = 12) or KitW-sh mice (n = 6). ns= non significant, *p < 0.05, **p < 0.01, ***p < 0.001, ****p < 0.0001 by one- or two-way ANOVA with Tukey’s multiple comparisons test as appropriate. All data are shown as mean ± SEM. Source data including exact p values are provided as a Source Data file.
Interestingly, in our CLP model, we found that, at the time when shock developed and when CMA1 levels are significantly elevated at 8–12 h after surgery, bacterial numbers markedly increase in both blood (Supplemental Fig. 6A) and lung tissue samples (Supplemental Fig. 6B). These experiments also exclude a major influence of MC-depletion in Mcpt5-Cre; R-DTA mice on bacterial counts in blood or peritoneum (Supplemental Fig. 6C). Together, this further supports our initial observation that platelet- and MC activation are tied to a threshold of bacterial load.
Vascular permeability is another pathology associated with MC activation17. When we performed post-mortem examination of lung tissue 1 hour after injection of high-dose E. coli J96, we observed marked alveolar edema in WT mice but not in lungs of uninfected WT mice or of MC-deficient KitW-sh/W-sh mice injected with high-dose E. coli J96 (Fig. 5E). To establish that MC activation promotes vascular permeability leading to tissue edema, we thus quantified the extravasation of albumin-bound Evan’s blue (albumin is a 65-70 kDa protein) from the circulation into various tissues of WT and KitW-sh/W-sh mice after administration of high-dose E. coli J96. Compared to sham-treated animals, we found a substantial increase in leakage of Evan’s Blue in the lung (800.7 ± 393.1 vs. 348.8 ± 206.0 OD620/ng, p = 0.011), ileum (626.7 ± 144.0 vs. 285.3, ± 102.2 OD620/ng, p < 0.0001), colon (736.5 ± 164.1 vs. 340.1 ± 203.0 OD620/ng, p = 0.001), and skin (1055.0 ± 541.1 vs. 447.7 ± 396.5 OD620/ng, p = 0.018) in WT but not in KitW-sh/W-sh mice (lung: 345.6 ± 126.5 OD620/ng, p = 0.97; ileum: 334.5 ± 108.1 OD620/ng, p = 0.44; colon 385.0 ± 138.0 OD620/ng, p = 0.66; skin 469.5 ± 133.9 OD620/ng, p = 0.9; Fig. 5F). These observations demonstrate that increased vascular leakage following high-dose infection model is mediated by MCs.
Microvascular perfusion abnormalities have a substantial impact on organ injury during sepsis but occur independently of the macrovascular disturbances typically associated with changes in blood pressure7,37. To investigate the impact of MCs on microvascular blood flow during septic shock, we used Hexagon-mirror based optical-resolution photoacoustic microscopy (HM-OR-PAM). Our previous studies had revealed the capacity of HM-OR-PAM to provide extraordinary spatial resolution of the dynamics of microvascular blood flow under different hemodynamic conditions38,39. In WT mice, imaging revealed the fine vascular network of the mouse ear at baseline, and then visualized the extensive and dynamic reduction of microvascular blood flow during development of septic shock (Fig. 6A). We quantified these changes by measuring the total vessel area and found a significant reduction in septic shock (Fig. 6B, C) and here overwhelmingly in the smallest vessel group in the tissue (Supplemental Fig. 7A, B). Because HM-OR-PAM utilizes hemoglobin as an endogenous dye to monitor blood flow, this system enables quantification of tissue oxygenation based on the distinct photoacoustic properties of oxygenated versus non-oxygenated blood. Thus, in WT mice with septic shock, the observed reduction in small vessel blood flow is closely paralleled by a reduction of tissue oxygenation (representative image in Fig. 6D and quantification in Fig. 6E, F).
A Representative photoacoustic (PA) images from mouse ear skin vasculature at baseline and 30 minutes after injection of 4×108 colony forming units/ml (CFU) E. coli J96 into WT mice (n = 5). Close ups (Scale bar: 200 μm) detail areas outlined by yellow box in upper images (Scale bar: 1 mm). Triangles highlight loss of small vessel perfusion in septic shock. B Relative vessel area measured as average PA signal amplitude over the entire mouse ear before and during the first 40 minutes after injection of 4×108 CFU E. coli J96 into WT (WT+Shock), MC-deficient mice (KitW-sh+Shock), and WT mice pretreated with the MC inhibitor Ketotifen (Ketotifen+Shock). C Quantification of relative vessel area for Baseline (BL) and 30 minutes after E. coli J96 injection (Shock). D Hemoglobin oxygen saturation (sO2) responses from same area as in A before and 30 min after injection of E. coli J96. E sO2 responses over time after injection of E. coli J96 for conditions as outlined in B). F Quantification of relative oxygenation for Baseline (BL) and 30 min after E. coli J96 injection (Shock). Significance determined one-way ANOVA (with Tukey’s multiple comparisons test). All data are shown as mean ± SEM. Source data are provided as a Source Data file.
To assess MC dependency of these responses, we compared WT mice to MC-deficient KitW-sh/W-sh mice and found that in MC-deficient mice, microvascular perfusion (Fig. 6A-C, also see Supplemental Fig. 8A) and tissue oxygenation (Fig. 6D-F, and Supplemental Fig. 8B) are preserved even after high-dose E. coli J96 challenge. In agreement, reduction of microvascular perfusion (Fig. 6A–C, and Supplemental Fig. 8A) and oxygenation (Fig. 6D–F, and Supplemental Fig. 8B) is also abrogated by pretreatment with the MC inhibitor Ketotifen, supporting that MCs mediate microvascular perfusion abnormalities in septic shock. It is noteworthy that, whereas macrovascular perfusion changes (measured as blood pressure) occur in our model rapidly and experience a temporary recovery, microvascular perfusion changes develop later in time but persist for the entire observation period (Supplemental Fig. 7C). This finding underlines the relative independence of macro- and microvascular blood flow. Together, our experiments reveal that MCs define septic shock by triggering a complex set of vascular abnormalities including perturbation of macrovascular blood flow, vascular leakage, and disruption of microvascular blood flow particularly in the capillary vascular beds.
Platelet activation and specific MC degranulation products can be targeted to improve mortality in septic shock
Having established that septic shock precedes mouse mortality, and that shock is caused by the platelet-dependent activation of MCs, we wondered if targeting the cellular contributors of shock can improve survival. Indeed, pretreating mice with Ticagrelor (Fig. 7A) or depleting MCs in Mcpt5-Cre; R-DTA mice (Fig. 7B) significantly improves survival both after high-dose E. coli J96 administration and in the polymicrobial sepsis model (Fig. 7C).
A Mortality after injection of 5×107 colony forming units/ml (CFU) E. coli J96 in WT mice pretreated with either saline or Ticagrelor (n = 5 mice/group). B Mortality after injection of 5×107 CFU E. coli J96 in MC depleted MCPT5-DTA or in non-depleted littermates (n = 5 mice/group). C Mortality in the CLP sepsis model in MC depleted MCPT5-DTA or in non-depleted littermates (n = 5 mice/group). D Rectal temperature measurements in WT or MCPT4-/- mice after injection of 4 × 108 CFU E. coli J96 (n = 5 mice/group; *p = 0.016, ***p = 0.0009; ****p < 0.0001). E) Intravenous Evans blue extravasation after intradermal injection of recombinant Chymase Mcpt4-TAT (Mcpt4+vehicle; n = 9), saline (n = 4) or inactivated Mcpt4-TAT (Mcpt4+inhibitors; n = 4) as shown in representative images (inserts) and by quantification from ear skin samples. F) Mortality after injection of 5×107 CFU E. coli J96 in animals pretreated with either saline or the Chymase inhibitor Ty51469 (n = 4–9 mice/group). Analyses by Log-rank test, one-sided, unpaired Student’s t test, and two-way ANOVA where appropriate. All data are shown as mean ± SEM. Boxplot outlines the median (central line), the interquartile range (boxes), and 1.5 times the interquartile range (whiskers). Source data are provided as a Source Data file.
Since chymase is the major constituent of MC granules32 and since we consistently observed elevated chymase levels with the development of septic shock in both murine and human samples, we next examined if chymase could also serve as a therapeutic target. This idea was also supported by the fact that studies using chymase inhibitors or chymase-deficient animals have linked this protease to adverse MC effects in various contexts40. Consistently, chymase-deficient (Mcpt4-/-) mice exhibit a significantly reduced drop in core body temperature when administered high-dose E. coli J96 compared to their WT littermates (Fig. 7D). Furthermore, we observed a striking increase in local vascular permeability to Evans blue, when we administered recombinant chymase (3.1 ± 0.7 relative OD), but not saline (1.0 ± 0.2 relative OD, p < 0.0001) or chymase pre-treated with specific inactivators (1.6 ± 0.4 relative OD, p = 0.0009; Fig. 7E) into mouse ear skin. These observations strongly suggest that MC chymase plays a major role in promoting hypothermic responses and vascular leakage as hallmarks of the septic shock pathophysiology. In further support of this conclusion, administration of the chymase-specific inhibitor TY-5146941 prior to injection of high-dose E. coli J96 significantly reduced mortality compared to untreated E. coli-infected mice (Fig. 7F). This data identifies both platelets and MCs as well as the MC degranulation product chymase, as therapeutic targets to prevent progression from sepsis to septic shock and to shock-associated death.
Discussion
Development of shock is a critical event in sepsis and signals a complex clinical course associated with high rates of complications and mortality. Therefore, identifying the key steps that lead to shock can help in recognizing at-risk patients and discovering new therapeutic targets for preventing septic shock.
A striking observation made in mice undergoing septic shock but not in mice injected with a non-shock-inducing bacterial dose was the significant drop in circulating platelet counts. This thrombocytopenia was linked to a corresponding accumulation of platelet aggregates on the vascular endothelium throughout the body but was best visualized in the skin and intestines. Platelets are one of the first responders in sepsis in rodent studies, where they become rapidly activated, assume prothrombotic properties, and sequester in large numbers in the microvasculature42. This is consistent with clinical evidence, demonstrating microthrombi in various vascular beds and a sharp drop of circulating platelet counts in patients with severe sepsis43,44. Importantly, thrombocytopenia is more severe in patients with septic shock, correlates with biomarkers of systemic inflammation and vascular dysfunction12, and is strongly associated with poor clinical outcomes12,13. Although published evidence on the behavior of specific markers is conflicting, it consistently indicates that thrombocytopenia in septic patients occurs alongside platelet activation, which is further amplified in those with septic shock44,45. While it remains unknown what activates platelets during sepsis, it is noteworthy that both platelet responses and development of shock in our study were precipitated only with administration of high, but not low, doses of bacteria, which suggests that a threshold of pathogen burden needs to be reached before significant platelet activation occurs.
These observations raise the question of how platelet activation affects the progression of sepsis. It has been reported that platelets play important roles in maintaining vascular integrity under physiologic conditions46 and especially in the presence of inflammation47. However, these findings were obtained in models of platelet depletion and vascular homeostasis was restored in some cases with repletion of as little as 30% of platelets46. Since platelet counts in critically ill patients generally remain above 50 × 106/ml48, it seems unlikely that a lack of sufficient platelet numbers alone accounts for the full spectrum of vascular symptoms seen in septic shock.
On the other hand, platelets release a variety of biologically active proteins and small molecules49. This raises the possibility that platelets, if sufficient numbers are retained at the microvascular border, may actively alter vascular functions and resident immune cell behavior. One of these platelet-derived mediators, the phospholipid PAF, traverses the endothelial wall to activate MCs which are located in close proximity at the abluminal vascular surface of blood vessels34. Here, the endothelial wall appears to be rendered leaky both by actions of PAF itself and by resulting MC degranulation34. Our work provides several observations pointing at a critical role of platelets and platelet-derived PAF in MC activation and the development of shock in septic mice. These include the findings that platelet inhibition or -depletion blocked both MC activation and development of shock and the findings that neither MC activation nor shock was observed in mice deficient in the PAF-generating enzyme PLA2 or in the PAF receptor. However, alternative pathways may exist that contribute to MC activation in severe sepsis. PAF is released by several cells including endothelia, neutrophils, and MCs and thus it is conceivable that the PAF responsible for activating perivascular MCs is of mixed origin. Indeed, neutrophil-derived PAF has been shown to cause an anaphylactoid shock in LPS-primed mice50. However, while we found that platelet activation in septic shock traps GR1+ cells at the vascular interface, our experiments in neutrophil depleted mice largely exclude this predominant GR1+ cell population as a major contributing factor. At the same time, platelet-derived mediators other than PAF have been linked to the development of shock. Specifically, our work does not exclude a potential contribution of serotonin for the development of shock as suggested by Tanaka51 or Cloutier et al.52.
MCs are well known for their ability to store large quantities of inflammatory and vasoactive mediators within specialized intracellular granules53. Previous studies have examined the MC’s role in sepsis but have yielded conflicting results. A likely reason is that such studies conflated the actions of MCs at localized infection sites21,23,26, which are beneficial, with their role when the infection becomes systemic, which is detrimental21,22,25. Our studies, which focused exclusively on systemic infections, revealed that widespread platelet-induced MC activation was pivotal for progressing sepsis to septic shock. Depleting or inhibiting MCs through various methods (KitW-sh/W-sh MC-deficient mice, Mcpt5-Cre; R-DTA MC-depleted mice, and MC inhibitor Ketotifen) showed that MCs are key to the rapid development of the vascular pathology following injection of high-dose bacteria.
Loss of vascular tone and resultant vasodilation is a critical manifestation of septic shock and the major cause of low blood pressure in this setting36. Consistent with reports that MC activation results in significant vasodilation54, we found that in the absence of MCs or when MCs were inhibited, high-dose bacteria failed to cause a drop in blood pressure or body temperature indicating protection from vasodilation. In addition, we found that MC activation is critical for the disruption of vascular integrity in our septic shock model. MC are well-recognized for their role in regulating vascular integrity17 and have emerged as a prominent effector cell in the dramatic pathophysiology of viral hemorrhagic fevers caused by Dengue55 or Dabie bandavirus56 infections. Notably, we found that MCs contribute also to abnormalities of microvascular perfusion and tissue oxygenation in septic shock. It is believed that microvascular and macrovascular functions are regulated separately and that disturbances of microvascular blood flow critically impact tissue malperfusion and hypoxia in septic shock7,37. Although both clinical57 and experimental58 studies have reported rarefaction of the microvascular bed and reduction in capillary blood flow during severe sepsis or septic shock, the underling mechanisms for this apparent disruption of capillary flow have remained elusive until now.
How are MCs that are distributed along the entire vasculature achieving these profound but seemingly disparate effects on vascular blood flow? It is noteworthy that in mice experiencing septic shock, extensive MC degranulation occurs in immediate proximity of blood vessels. These MC granules harbor a complex array of vasoactive and proinflammatory mediators, which can activate muscle- and endothelial cells on blood vessels to impact blood flow17. Importantly, these exteriorized but stable granule remnants can serve as vehicles for sustained release of their cargo without dilution or degradation59 and as such, TNF-bearing granules released by perivascular MCs were recently observed to traverse vascular walls to join the luminal blood flow18.
During septic shock, simultaneous and wide-spread MC activation occurs, resulting in sudden exposure of the entire vasculature to a large bolus of MC mediators. Once in circulation, each of the granule-borne mediators working alone or in conjunction with other mediators can impact the endothelial walls of the entire vasculature causing distinct and profound effects on vascular integrity and vasomotor functions. Preformed MC vasoactive factors include TNFα, histamine, and proteases such as chymase and trypase. Although PAF is not prestored, this powerful, vasoactive lipid mediator is rapidly synthesized and released by activated MCs60. Here, TNFα61, PAF62, and histamine63 can act as potent vasodilators; the proteases, chymase and trypsin can impair endothelial integrity64,65; while TNFα can injure64 but also activate endothelia66. Added complexity may stem from the natural diversity of MC subtypes in both mice and humans67; it is currently unknown if phenotypical differences in sensing and effector capabilities may contribute to distinct effects of MC degranulation e.g. in the microvascular vs. macrovascular environment. Furthermore, direct action of MC products on the vasculature is not the only way that perivascular MCs may mediate shock. We demonstrated in an anaphylactic shock model that perivascular MC activation stimulated local sensory neurons and caused hypothermia and hypotension through a central nervous circuit68. While not part of our current studies, it is not inconceivable that such a MC-activated sensory circuit participates also in shock responses observed in sepsis.
While it is well known that progression to shock in sepsis greatly increases mortality, the underlying cause of death has remained elusive. Our studies using chemical inhibitors and knockout mice confirm that shock plays a crucial role as a predisposing factor for mortality because preventing shock in septic mice significantly delayed and reduced death. That a chymase inhibitor increased survival would suggest that MC-derived chymase, particularly its capacity to induce vascular leakage, could be a contributory role in promoting mortality. Chymase is a serine protease with chymotrypsin-like activity that constitutes about 25% of MC granule content32. Ex vivo studies in a model of LPS-induced vasomotor dysfunction, where chymase-dependent Angiotensin II activation caused initial vasoconstriction followed by delayed vasodilation, indicate that a massive release of chymase may have a complex effect on blood flow69. Additionally, our findings in mice and septic patients hint at the potential of using serum chymase levels as a risk indicator of septic shock. This approach is similar to the proposed use of chymase in Dengue fever to identify patients at risk of developing severe hemorrhagic disease70.
In summary, our research highlights the sentinel role of platelets in sensing blood-borne pathogens or their products and identifies their unique ability to activate perivascular MCs to provoke rapid and key vascular responses. While such responses may help contain localized infections, once infection becomes generalized and reaches a critical point, the resultant, widespread activation of MCs leads to the systemic disruption of vascular functions that define septic shock.
Methods
Mouse lines and sepsis models
All animal work was approved by Institutional Animal Care and Use Committees at Duke University Medical Center and Korea University. All animals were housed in a specific pathogen-free facility in same-sex groups of five mice per cage, maintained in 12 h light/dark cycles with environmental enrichment and free access to water and food. The ambient temperature was 23 °C–25 °C and the relative humidity 52–60%. Littermates were used as WT controls except for KitW-sh/W-sh mice, where controls were obtained from Jackson laboratories and then housed in the same facility. Six- to eight-week-old mice of both sexes were randomly assigned to the respective experimental condition, maintaining in a sex ratio of approx. 1:1. Mcpt5-Cre; R-DTA were generated by crossing Mcpt5-Cre mice (a gift from A. Roers, Technische Universität Dresden71) with ROSA-DTA mice (Jackson Laboratory, RRID:IMSR_JAX:009669), so that Cre positive cells endogenously express Diphteria toxin A (DTA) causing a significant reduction of MC numbers71. Mcpt4-/- mice were from M. Åbrink, Swedish University of Agricultural Sciences, Uppsala72. Pla2−/−73 and Pafr−/−74 mice were from T. Shimizu (University of Tokyo) through the RIKEN BioResource Research Center (RBRC01733 and RBRC05641). Additional strains C57BL/6 (RRID:IMSR_JAX:000664), KitW-sh/W-sh (RRID:IMSR_JAX:030764), and B6.Cg-Tyrc-J/J (“white B6”; RRID:IMSR_JAX:000035) were obtained from Jackson laboratories (Bar Harbor, MA). Sequences of primers used for genotyping are listed in Supplementary Table 2.
Sepsis was induced by administration of the clinical pathogenic E. coli isolate strain J96 at doses of 1 × 107 up to 4 × 108 cfu/mL in 200 mL saline via retroorbital injection. Subsets of animals were pretreated with Ticagrelor (Merck, Darmstadt, Germany, Cat. No SML2482) at 30 μg/g bodyweight p.o. for 3 days before induction of sepsis, purified rat monoclonal antibody directed against mouse GPIba for platelet depletion (Emfret Analytics, see Supplementary Table 2) at 4 μg/g bodyweight i.v. 16 hours before sepsis induction, purified rat monoclonal antibody directed against mouse Ly6G for neutrophil depletion (BioxCell, see Supplementary Table 2) at 5 μg/g bodyweight i.v. 24 h before sepsis induction, WEB2086 (Tocris Bioscience, Bristol, United Kingdom, Cat. No. 2339) in 2 doses of 2,5 mg/kg bodyweight i.p. in DMSO 1 h and 10 min before sepsis induction, or TY51469 (Merck, Cat. No. SML3575) in 2 doses of 10 mg/kg bodyweight i.p. in DMSO 16 hours and 2 hours before sepsis induction, or with respective vehicle controls or isotype control antibody (from Emfret and BioxCell respectively). Key observations were validated in the CLP model. For this, mice were anesthetized by intraperitoneal injection of sodium pentobarbital (50 mg/kg) and the abdominal area was shaved and disinfected by alternating applications of povidone-iodine and 70% ethanol. Following exposure of the cecum via a 1 cm midline incision, it was ligated with a silk suture approximately 1.5 cm from its distal tip, and punctured once with a 19-gauge needle, penetrating both sides of the cecal wall. The cecum was gently repositioned into the peritoneal cavity, and the abdominal wall and skin closed with 4-0 silk sutures. Following surgery, mice were placed under a heating lamp for 30 min and monitored until full recovery from anesthesia. Core body temperature was measured every 2 hours to assess the development of hypothermia and shock responses after CLP. Animals were euthanized by isoflurane overdose when reaching experimental or humane endpoints.
To measure blood pressure, mice were lightly sedated with isoflurane using nose cones, placed on thermal pads and the femoral artery cannulated to continuously chart blood pressure using LabChart (ADInstruments Inc., Colorado Springs, CO). After obtaining baseline measures, 4×108 cfu/ml E. coli J96 were injected, and blood pressure documented for up to 60 min.
Mortality was examined following intravenous administration of indicated doses of E. coli J96 by monitoring animals every 4-12 hours for 3-4 days. When an animal was found dead, the time of death was estimated to be halfway between the last two observation times. In animals found lethargic and cold or if a weight loss of greater than 15% was noted (humane endpoint), the observation time was taken as the time of death, and the animals were euthanized by isoflurane overdose.
Mouse platelet count, flow cytometry analysis
45 minutes after injection of E. coli J96, blood was harvested by retroorbital puncture using a heparinized glass capillary. Complete blood counts were performed from blood collected into EDTA tubes (Sarstedt, Nümbrecht, Germany) on ElementalHT5 Veterinary Hematology Analyzer (Heska, Loveland, CO). For flow cytometry analyses, 5 μL of EDTA-anticoagulated blood was fixed with 350 μL of 4% formaldehyde (Merck). Samples were incubated on ice for 1 hour before centrifugation at 1000 g for 5 minutes. Cells were blocked at room temperature using 1% bovine serum albumin (Merck) in PBS for 30 minutes, then stained with 1:100 anti-CD41-APC (clone MWReg30, eBioscience, San Diego, CA) and 1:100 anti-CD62P-PE (clone Psel.KO2.3, eBioscience) for 1 hour and finally analyzed using LSRFortessa (BD Biosciences, San Jose, CA). For neutrophil detection, samples were stained with 1:100 PerCP/Cyanine5.5 anti-CD11b and 1:100 FITC anti-mouse Ly-6G (Biolegend, San Diego CA). Gating strategies are outlined in Supplemental Fig. 9and details for all Antibodies are provided in Supplementary Table 2,.
Immunohistology from whole-mount and paraffin sections
Whole-mount staining of the inner skin of the ear was performed after fixing for 1 hour in 1% paraformaldehyde. After washing, permeabilization, and blocking in 10% donkey serum, 0.3% Triton X-100, and 1% bovine serum albumin in PBS, samples were first labeled using anti-CD31 (BD Biosciences), anti-CD41 (eBioscience, San Diego, CA), and anti- Ly-6G/Ly-6C (GR1, Novus Biologicals, Centennial, CO) antibody overnight, then stained with fluorescent-labeled secondary antibody (Jackson ImmunoResearch, West Grove, PA) for 2 hours at room temperature. MC granules were visualized using Fluorescein isothiocyanate (FITC)-labeled avidin (BD Biosciences). Mounting was performed with ProLong antifade containing 4′,6-diamidino-2-phenylindole as counterstain (Thermo Fisher Scientific, Waltham, MA, Cat. No. P36931). Paraffin-embedded tissue sections were deparaffinized, and antigen retrieval was performed in an autoclave using sodium citrate buffer. Samples were then permeabilized, blocked and stained as outlined above.
All stained slides were examined by an investigator blinded to the experimental conditions on a LSM 800 confocal microscope (Zeiss). Details for all Antibodies are provided in Supplementary Table 2.
Vascular permeability
In vivo vascular leakage was quantified using the Evans blue dye extravasation technique. Briefly, Evans blue (20 mg/kg; Merck, Cat. No. E2129) was injected intravenously 5 min before induction of septic shock and animals monitored for 45 min. Following euthanasia, animals were perfused with PBS for 15 min with a Variable Flow Pump and tissue was harvested, air-dried, weighed, and incubated in formamide (Merck, Cat. No F7503 at 25 μL/mg) at 55 °C for 48 h. Absorption was then measured in the supernatant at 620 nm and values were normalized to total dry tissue weight.
To test the effect of MC chymase on vascular leakage, we intradermally injected 8.6 µg MCPT4-TAT recombinant protein into mouse ears (see Supplemental Table 2). Control ears were injected with an equal volume of saline or of MCPT4-TAT, which had been inactivated with Soybean trypsin and chymostatin. Five minutes later, Evans blue dye was administered intravenously, and ears were collected after one hour.
Enzyme-linked immunosorbent assay from Plasma samples
Mouse plasma was obtained by centrifugation of EDTA-anticoagulated blood and stored at -80 °C until analysis. Human plasma samples and associated clinical and demographic data were obtained after approval by the Duke University Institutional Review Board from a biorepository established at the Duke Center for Applied Genomics and Precision Medicine. Non-infectious, septic, or septic shock patients were identified using Sepsis-3 criteria4 and matched by age, gender, pathogen (if applicable), and infection site (if applicable). All plasma was thawed on ice, spun to remove precipitates, and analyzed using ELISA kits for human chymase 1 (Antibody Online, Aachen, Germany), mouse chymase 1 (Biomatik), mouse MC protease 1, human Angiopoietin 1, and -2 (all Thermo Fisher) following manufacturer’s instructions. Catalog numbers the ELISA kits are provided in Supplementary Table 2.
Ex vivo MC activation assay
Blood was drawn from the retro-orbital plexus directly into ACD buffer using heparinized glass tubes and centrifuged at 100 × g for 10 min to obtain platelet-rich plasma (PRP). PGI2 (Prostaglandin, 500 nM, Merck, Cat. No. P6188) was added, and platelets were isolated by centrifugation at 400 × g for 10 min and resuspended in Tyrode buffer (pH 7.4). Platelet count and platelet activation status was verified by flow cytometry, then aliquots were kept either at resting conditions or activated for 15 min with 0.2 U/mL Thrombin (Merck, Cat. No. T6884) before centrifugation at 400 × g to harvest cell-free supernatant. Supernatants were boiled to degrade protein factors and stored at -80 °C.
Bone marrow-derived mast cells (BMMCs) were generated from female C57BL/6 J mice. Bone marrow cells were isolated in ice-cold Hanks’ balanced salt solution (HBSS; Gibco) and cultured in complete RPMI medium supplemented with 10% fetal bovine serum, 1 mM nonessential amino acids, 25 mM HEPES [4-(2-hydroxyethyl)-1-piperazineethane-sulfonic acid], 2 mM L-glutamine, 1 mM sodium pyruvate, 1× Antibiotic–Antimycotic solution (all from Thermo Fisher), 10 ng/mL mouse stem cell factor, and 5 ng/mL mouse interleukin-3 (BioLegend, San Diego, CA). Cells were maintained for 6–8 weeks to allow complete differentiation into BMMCs. Maturation of BMMCs were determined by analyzing the expression of surface FcεRIα and Kit receptor (Cat. No. 25-5898-82 and 12-1171-82 respectively from Thermo Fisher) by flow cytometry. BMMC cultures expressing >90% double positive (FcεRIα+/Kit+) were considered mature and further used for experiments.
RBL-2H3 cells (ATCC, Manassas, VA, Cat. No. RBL-2H3) were plated at 1×105 cells/well in a 96 well plate. The next day, cells were washed in Tyrode’s buffer and incubated for 1 hour at 37 °C with supernatant from activated and resting platelets isolated from WT or Pla2−/− mice, or with 1 μg/mL ionomycin (Merck, Cat. No. I3909), 10 nM PAF-C16 (Cayman, Ann Arbor, MI, Cat. No. 60900), or Tyrode’s buffer as positive and negative controls respectively. Supernatant of above reactions or of the 0.1% Triton-100X lysed RBL-2H3 cell fraction were then separately incubated with p-nitrophenyl-N-acetyl-β-D-glucosaminide (NAG, Merck, Cat. No. N9376) in citrate buffer (pH 4.5) and reactions were stopped after 1 hour with 0.1 M carbonate buffer (pH 10). Colorimetric measurements were performed at 405 nm using a Synergy H1 microplate reader (BioTek, Winooski, VT) and percent degranulation calculated.
Photoacousting Imaging
We used functional Hexagon-mirror based optical-resolution photoacoustic microscopy (HM-OR-PAM) as previously published by our group38,39. The lateral resolution of the HM-OR-PAM system was 5μm and the axial resolution was 25 μm, the imaging time 9 seconds per frame. In vivo microperfusion imaging was performed on KitW-sh/W-sh and B6(Cg)-Tyrc-2J/J (WT) mice which are both on a C57BL/6 J background and lack skin pigment (8–9 weeks old; ~30 grams in weight). A subset of WT mice received two intraperitoneal doses of 25 mg/kg body weight of ketotifen at 16 and 1.5 h before injection of bacteria. The investigators performing the imaging procedure and the analysis of imaging data were blinded to this pre-treatment regimen. Before imaging, the mouse was anesthetized with 1.5% isoflurane, a femoral arterial catheter was placed for systemic blood pressure monitoring, and a left femoral vein catheter was placed as iv access. The mouse was then transferred to an imaging plate in a prone position. Electrocardiogram and blood pressure were continuously recorded with LabChart. A heating pad was placed underneath to maintain body temperature at 36.5 °C, with a real-time temperature probe inserted in the mouse rectum. A 1 × 1 cm2 region of interest (ROI) on the left ear was chosen and baseline images were acquired. Then 4 × 108 cfu/ml E. coli J96 were injected in 200 mL saline and hemodynamic responses were repeatedly imaged for 45–60 min. The vessel area was measured using a lab-developed vessel-segmentation algorithm75. To analyze sO2, we calculated the relative concentrations of oxy-hemoglobin HbO2 and deoxy-hemoglobin HbR from photoacoustic (PA) images acquired at 532 nm and 558 nm, using the linear unmixing method reported in the literature76.
Statistical analyses
Statistical analyses were performed using GraphPad Prism v.10 (GraphPad, LaJolla, CA). One-sided, unpaired Student’s t test, two-way analysis of variance (ANOVA), and one-way ANOVA with Tukey’s multiple comparisons tests were used to calculate statistical significance. Mortality was evaluated using Kaplan-Meyer curves and analyzed by Log-rank test. Significance levels are indicated with each figure. Experimental data are presented as median ± standard deviation and patient data either as median with interquartile range (IQR) or with standard deviation as appropriate.
Reporting summary
Further information on research design is available in the Nature Portfolio Reporting Summary linked to this article.
Data availability
All data are included in the Supplementary Information or available from the authors, as are unique reagents used in this Article. The raw numbers for charts and graphs are available in the Source Data file whenever possible Source data are provided with this paper.
References
Torres, J. S. S. et al. Sepsis and post-sepsis syndrome: a multisystem challenge requiring comprehensive care and management-a review. Front. Med. 12, 1560737 (2025).
Bauer, M. et al. Mortality in sepsis and septic shock in Europe, North America and Australia between 2009 and 2019- results from a systematic review and meta-analysis. Crit. Care 24, 239 (2020).
Fleischmann-Struzek, C. et al. Functional dependence following intensive care unit-treated sepsis: three-year follow-up results from the prospective Mid-German Sepsis Cohort (MSC). Lancet Reg. Health Eur. 46, 101066 (2024).
Singer, M. et al. The Third International Consensus Definitions for Sepsis and Septic Shock (Sepsis-3). JAMA 315, 801–810 (2016).
Doerschug, K. C., Delsing, A. S., Schmidt, G. A. & Haynes, W. G. Impairments in microvascular reactivity are related to organ failure in human sepsis. Am. J. Physiol. Heart Circ. Physiol. 293, H1065–H1071 (2007).
Sakr, Y., Dubois, M. J., De Backer, D., Creteur, J. & Vincent, J. L. Persistent microcirculatory alterations are associated with organ failure and death in patients with septic shock. Crit. Care Med. 32, 1825–1831 (2004).
Vincent, J. L. & De Backer, D. Microvascular dysfunction as a cause of organ dysfunction in severe sepsis. Crit. Care 9, S9–S12 (2005).
Dolmatova, E. V., Wang, K., Mandavilli, R. & Griendling, K. K. The effects of sepsis on endothelium and clinical implications. Cardiovasc. Res. 117, 60–73 (2021).
Scallan, J., Huxley, V. H. & Korthuis, R. J. in Capillary Fluid Exchange: Regulation, Functions, and Pathology (San Rafael, 2010).
Trzeciak, S. et al. Resuscitating the microcirculation in sepsis: the central role of nitric oxide, emerging concepts for novel therapies, and challenges for clinical trials. Acad. Emerg. Med. 15, 399–413 (2008).
Leligdowicz, A., Richard-Greenblatt, M., Wright, J., Crowley, V. M. & Kain, K. C. Endothelial activation: the ang/tie axis in sepsis. Front. Immunol. 9, 838 (2018).
Claushuis, T. A. et al. Thrombocytopenia is associated with a dysregulated host response in critically ill sepsis patients. Blood 127, 3062–3072 (2016).
Wang, K., Lu, D. & Wang, F. Subphenotypes of platelet count trajectories in sepsis from multi-center ICU data. Sci. Rep. 14, 20187 (2024).
Vincent, J. L. et al. The SOFA (Sepsis-related Organ Failure Assessment) score to describe organ dysfunction/failure. Working Group Sepsis-Relat. Probl. Eur. Soc. Intensive Care Med. Intensive Care Med. 22, 707–710 (1996).
Vardon-Bounes, F. et al. Platelets are critical key players in sepsis. Int. J. Mol. Sci. 20, 3494 (2019).
Mezger, M. et al. Platelets and immune responses during thromboinflammation. Front Immunol. 10, 1731 (2019).
Kunder, C. A., St John, A. L. & Abraham, S. N. Mast cell modulation of the vascular and lymphatic endothelium. Blood 118, 5383–5393 (2011).
Dudeck, J. et al. Directional mast cell degranulation of tumor necrosis factor into blood vessels primes neutrophil extravasation. Immunity 54, 468–483 e465 (2021).
Choi, H. W. et al. Perivascular dendritic cells elicit anaphylaxis by relaying allergens to mast cells via microvesicles. Science 362, eaao0666 (2018).
Vincent, J. L. & De Backer, D. Circulatory shock. N. Engl. J. Med. 369, 1726–1734 (2013).
Seeley, E. J., Sutherland, R. E., Kim, S. S. & Wolters, P. J. Systemic mast cell degranulation increases mortality during polymicrobial septic peritonitis in mice. J. Leukoc. Biol. 90, 591–597 (2011).
Dahdah, A. et al. Mast cells aggravate sepsis by inhibiting peritoneal macrophage phagocytosis. J. Clin. Invest. 124, 4577–4589 (2014).
Echtenacher, B., Mannel, D. N. & Hultner, L. Critical protective role of mast cells in a model of acute septic peritonitis. Nature 381, 75–77 (1996).
Mallen-St Clair, J., Pham, C. T., Villalta, S. A., Caughey, G. H. & Wolters, P. J. Mast cell dipeptidyl peptidase I mediates survival from sepsis. J. Clin. Invest 113, 628–634 (2004).
Ramos, L., Pena, G., Cai, B., Deitch, E. A. & Ulloa, L. Mast cell stabilization improves survival by preventing apoptosis in sepsis. J. Immunol. 185, 709–716 (2010).
Sutherland, R. E., Olsen, J. S., McKinstry, A., Villalta, S. A. & Wolters, P. J. Mast cell IL-6 improves survival from Klebsiella pneumonia and sepsis by enhancing neutrophil killing. J. Immunol. 181, 5598–5605 (2008).
Sato, T. et al. The pathophysiology of septic shock: changes in hemodynamics in rats following live E coli injection. An application of the thermodilution method for measurement of cardiac output. Adv. Shock Res. 7, 25–42 (1982).
Takatani, Y. et al. Inducible nitric oxide synthase during the late phase of sepsis is associated with hypothermia and immune cell migration. Lab Invest. 98, 629–639 (2018).
Chandra, J. et al. A novel Vascular Leak Index identifies sepsis patients with a higher risk for in-hospital death and fluid accumulation. Crit. Care 26, 103 (2022).
Mereweather, L. J., Constantinescu-Bercu, A., Crawley, J. T. B. & Salles, C., I. I. Platelet-neutrophil crosstalk in thrombosis. Int. J. Mol. Sci. 24, 1266 (2023).
Dwyer, D. F., Barrett, N. A., Austen, K. F. & Immunological Genome Project, C. Expression profiling of constitutive mast cells reveals a unique identity within the immune system. Nat. Immunol. 17, 878–887 (2016).
Schwartz, L. B., Irani, A. M., Roller, K., Castells, M. C. & Schechter, N. M. Quantitation of histamine, tryptase, and chymase in dispersed human T and TC mast cells. J. Immunol. 138, 2611–2615 (1987).
Kurashima, Y. et al. Extracellular ATP mediates mast cell-dependent intestinal inflammation through P2X7 purinoceptors. Nat. Commun. 3, 1034 (2012).
Karhausen, J. et al. Platelets trigger perivascular mast cell degranulation to cause inflammatory responses and tissue injury. Sci. Adv. 6, eaay6314 (2020).
Fang, Y., Li, C., Shao, R., Yu, H. & Zhang, Q. The role of biomarkers of endothelial activation in predicting morbidity and mortality in patients with severe sepsis and septic shock in intensive care: a prospective observational study. Thromb. Res. 171, 149–154 (2018).
Russell, J. A., Rush, B. & Boyd, J. Pathophysiology of septic shock. Crit. Care Clin. 34, 43–61 (2018).
Goldman, D., Bateman, R. M. & Ellis, C. G. Effect of decreased O2 supply on skeletal muscle oxygenation and O2 consumption during sepsis: role of heterogeneous capillary spacing and blood flow. Am. J. Physiol. Heart Circ. Physiol. 290, H2277–H2285 (2006).
Lan, B. et al. High-speed widefield photoacoustic microscopy of small-animal hemodynamics. Biomed. Opt. Express 9, 4689–4701 (2018).
Zhang, D. et al. Photoacoustic imaging of in vivo hemodynamic responses to sodium nitroprusside. J. Biophotonics 14, e202000478 (2021).
Pejler, G. Novel insight into the in vivo function of mast cell chymase: lessons from knockouts and inhibitors. J. Innate Immun. 12, 357–372 (2020).
Palaniyandi, S. S. et al. Chymase inhibition reduces the progression to heart failure after autoimmune myocarditis in rats. Exp. Biol. Med. 232, 1213–1221 (2007).
Vardon Bounes, F. et al. Platelet activation and prothrombotic properties in a mouse model of peritoneal sepsis. Sci. Rep. 8, 13536 (2018).
Kojima, M., Shimamura, K., Mori, N., Oka, K. & Nakazawa, M. A histological study on microthrombi in autopsy cases of DIC. Bibl Haematol. 49, 95–106 (1983).
Laursen, M. A., Larsen, J. B., Larsen, K. M. & Hvas, A. M. Platelet function in patients with septic shock. Thromb. Res 185, 33–42 (2020).
Zhang, C., Shang, X., Yuan, Y. & Li, Y. Platelet‑related parameters as potential biomarkers for the prognosis of sepsis. Exp. Ther. Med 25, 133 (2023).
Gupta, S. et al. Hemostasis vs. homeostasis: Platelets are essential for preserving vascular barrier function in the absence of injury or inflammation. Proc. Natl. Acad. Sci. USA 117, 24316–24325 (2020).
Ho-Tin-Noe, B., Boulaftali, Y. & Camerer, E. Platelets and vascular integrity: how platelets prevent bleeding in inflammation. Blood 131, 277–288 (2018).
Schupp, T. et al. Diagnostic and prognostic role of platelets in patients with sepsis and septic shock. Platelets 34, 2131753 (2023).
Coppinger, J. A. et al. Characterization of the proteins released from activated platelets leads to localization of novel platelet proteins in human atherosclerotic lesions. Blood 103, 2096–2104 (2004).
Tanaka, Y., Nagai, Y., Kuroishi, T., Endo, Y. & Sugawara, S. Stimulation of Ly-6G on neutrophils in LPS-primed mice induces platelet-activating factor (PAF)-mediated anaphylaxis-like shock. J. Leukoc. Biol. 91, 485–494 (2012).
Tanaka, T. et al. Impact of plasma 5-hydroxyindoleacetic acid, a serotonin metabolite, on clinical outcome in septic shock, and its effect on vascular permeability. Sci. Rep. 11, 14146 (2021).
Cloutier, N. et al. Platelets release pathogenic serotonin and return to circulation after immune complex-mediated sequestration. Proc. Natl. Acad. Sci. USA 115, E1550–E1559 (2018).
Theoharides, T. C., Kempuraj, D., Tagen, M., Conti, P. & Kalogeromitros, D. Differential release of mast cell mediators and the pathogenesis of inflammation. Immunol. Rev. 217, 65–78 (2007).
Hoppe, A. et al. Mast cells initiate the vascular response to contact allergens by sensing cell stress. J. Allergy Clin. Immunol. 145, 1476–1479 e1473 (2020).
St John, A. L., Rathore, A. P., Raghavan, B., Ng, M. L. & Abraham, S. N. Contributions of mast cells and vasoactive products, leukotrienes and chymase, to dengue virus-induced vascular leakage. Elife 2, e00481 (2013).
Wang, Y. N. et al. Mast cell-derived proteases induce endothelial permeability and vascular damage in severe fever with thrombocytopenia syndrome. Microbiol Spectr. 10, e0129422 (2022).
Rovas, A. et al. Identification of novel sublingual parameters to analyze and diagnose microvascular dysfunction in sepsis: the NOSTRADAMUS study. Crit. Care 25, 112 (2021).
Guo, Z., Li, Z., Deng, Y. & Chen, S. L. Photoacoustic microscopy for evaluating a lipopolysaccharide-induced inflammation model in mice. J. Biophotonics 12, e201800251 (2019).
Kunder, C. A. et al. Mast cell-derived particles deliver peripheral signals to remote lymph nodes. J. Exp. Med. 206, 2455–2467 (2009).
Vadas, P. et al. Platelet-activating factor, PAF acetylhydrolase, and severe anaphylaxis. N. Engl. J. Med 358, 28–35 (2008).
Fan, R. et al. DT-13 ameliorates TNF-alpha-induced nitric oxide production in the endothelium in vivo and in vitro. Biochem Biophys. Res. Commun. 495, 1175–1181 (2018).
Handa, R. K., Strandhoy, J. W. & Buckalew, V. M. Jr. Vasorelaxant effect of C16-PAF and C18-PAF on renal blood flow and systemic blood pressure in the anesthetized rat. Life Sci. 49, 747–752 (1991).
Romero, S. A. et al. Mast cell degranulation and de novo histamine formation contribute to sustained postexercise vasodilation in humans. J. Appl. Physiol. 122, 603–610 (2017).
Heikkila, H. M. et al. Activated mast cells induce endothelial cell apoptosis by a combined action of chymase and tumor necrosis factor-alpha. Arterioscler Thromb. Vasc. Biol. 28, 309–314 (2008).
Rathore, A. P. et al. Dengue virus-elicited tryptase induces endothelial permeability and shock. J. Clin. Invest 129, 4180–4193 (2019).
Xia, P. et al. Tumor necrosis factor-alpha induces adhesion molecule expression through the sphingosine kinase pathway. Proc. Natl. Acad. Sci. USA 95, 14196–14201 (1998).
Tauber, M. et al. Landscape of mast cell populations across organs in mice and humans. J. Exp. Med. 220, 0570 (2023).
Bao, C. et al. A mast cell-thermoregulatory neuron circuit axis regulates hypothermia in anaphylaxis. Sci. Immunol. 8, eadc9417 (2023).
Suzuki, H., Caughey, G. H., Gao, X. P. & Rubinstein, I. Mast cell chymase-like protease(s) modulates Escherichia coli lipopolysaccharide-induced vasomotor dysfunction in skeletal muscle in vivo. J. Pharm. Exp. Ther. 284, 1156–1164 (1998).
Tissera, H. et al. Chymase level is a predictive biomarker of dengue hemorrhagic fever in pediatric and adult patients. J. Infect. Dis. 216, 1112–1121 (2017).
Dudeck, A. et al. Mast cells are key promoters of contact allergy that mediate the adjuvant effects of haptens. Immunity 34, 973–984 (2011).
Tchougounova, E., Pejler, G. & Abrink, M. The chymase, mouse mast cell protease 4, constitutes the major chymotrypsin-like activity in peritoneum and ear tissue. A role for mouse mast cell protease 4 in thrombin regulation and fibronectin turnover. J. Exp. Med. 198, 423–431 (2003).
Uozumi, N. et al. Role of cytosolic phospholipase A2 in allergic response and parturition. Nature 390, 618–622 (1997).
Ishii, S. et al. Impaired anaphylactic responses with intact sensitivity to endotoxin in mice lacking a platelet-activating factor receptor. J. Exp. Med. 187, 1779–1788 (1998).
Oladipupo, S. S. et al. Conditional HIF-1 induction produces multistage neovascularization with stage-specific sensitivity to VEGFR inhibitors and myeloid cell independence. Blood 117, 4142–4153 (2011).
Yao, J., Maslov, K. I., Zhang, Y., Xia, Y. & Wang, L. V. Label-free oxygen-metabolic photoacoustic microscopy in vivo. J. Biomed. Opt. 16, 076003 (2011).
Acknowledgements
This work was supported by the US National Institutes of Health grants 1R56HL126891-01, 1 R21 NS117073-01 (JK), 1R01GM144606-01 (JK, SNA), RF1 NS115581, R01 NS111039, R01DK139109 (JJY), an American Heart Association grant 15SDG25080046 (JK), a National Research Foundation of Korea grant (NRF-2020R1C1C1003257, RS-2023-00221182, RS-2025-16652968, and RS-2025-00515944), an internal grant of Korea University (HWC), and a United States National Science Foundation CAREER award 2144788 (JJY).
Author information
Authors and Affiliations
Contributions
Conceptualization: H.W.C., W.B., E.L.T., J.J.Y., S.N.A. and J.K. Methodology: H.W.C., J.H.N., J.I., X.Z., C.B., M.A., U.H., J.R.P., R.H.L., W.B., E.L.T., C.F., J.J.Y., S.N.A. and J.K. Investigation: H.W.C., J.H.N., J.I., X.Z., C.B., M.A., U.H., J.R.P., R.H.L., W.B., E.L.T., C.F., J.J.Y., S.N.A. and J.K. Visualization: H.W.C., J.H.N., J.I., X.Z., C.B., M.A., U.H., J.R.P., R.H.L., W.B., E.L.T., C.F., J.J.Y., S.N.A. and J.K. Funding acquisition: H.W.C., J.J.Y., S.N.A. and J.K. Project administration: H.W.C., S.N.A. and J.K. Supervision: H.W.C., U.H., E.L.T., J.J.Y., S.N.A. and J.K. Writing – original draft: H.W.C., S.N.A. and J.K. Writing – review & editing: H.W.C., S.N.A., and J.K.
Corresponding authors
Ethics declarations
Competing interests
The authors declare no competing interests.
Peer review
Peer review information
Nature Communications thanks Harald Langer, Kieran O’Dea, Tobias Petzold, and the other, anonymous, reviewer for their contribution to the peer review of this work. A peer review file is available.
Additional information
Publisher’s note Springer Nature remains neutral with regard to jurisdictional claims in published maps and institutional affiliations.
Supplementary information
Source data
Rights and permissions
Open Access This article is licensed under a Creative Commons Attribution-NonCommercial-NoDerivatives 4.0 International License, which permits any non-commercial use, sharing, distribution and reproduction in any medium or format, as long as you give appropriate credit to the original author(s) and the source, provide a link to the Creative Commons licence, and indicate if you modified the licensed material. You do not have permission under this licence to share adapted material derived from this article or parts of it. The images or other third party material in this article are included in the article’s Creative Commons licence, unless indicated otherwise in a credit line to the material. If material is not included in the article’s Creative Commons licence and your intended use is not permitted by statutory regulation or exceeds the permitted use, you will need to obtain permission directly from the copyright holder. To view a copy of this licence, visit http://creativecommons.org/licenses/by-nc-nd/4.0/.
About this article
Cite this article
Choi, H.W., Noh, J.H., Iskarpatyoti, J. et al. Platelet-mediated activation of perivascular mast cells triggers progression of sepsis to septic shock in mice. Nat Commun 17, 270 (2026). https://doi.org/10.1038/s41467-025-66978-0
Received:
Accepted:
Published:
Version of record:
DOI: https://doi.org/10.1038/s41467-025-66978-0









