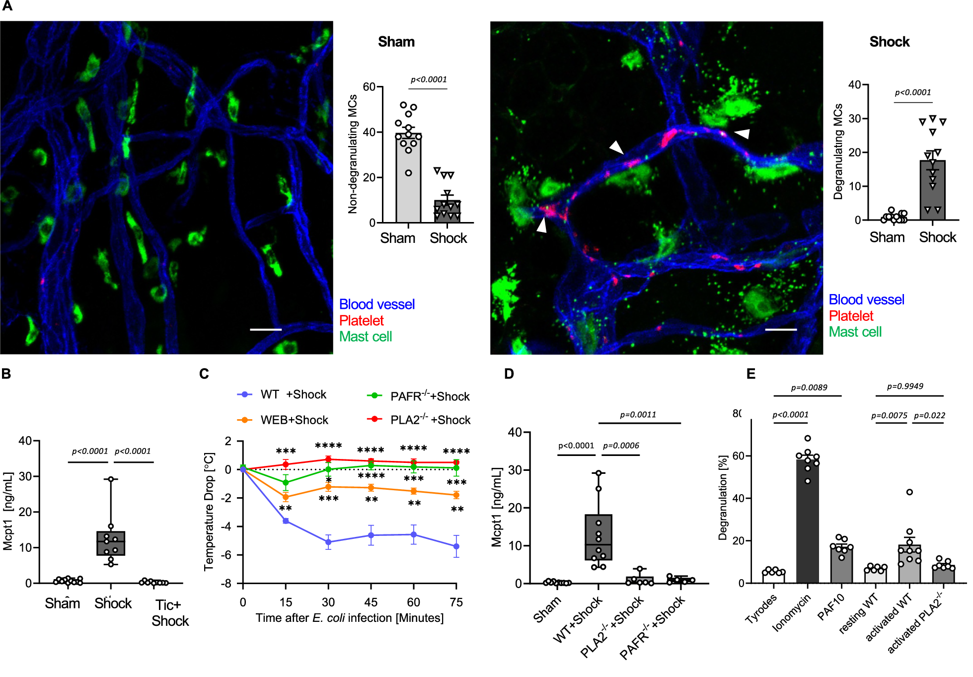
Fig. 3: Platelet trigger MC degranulation in septic shock through their release of the lipid mediator platelet-activating Factor (PAF).

A Immunofluorescence staining of ear skin whole mounts for CD41 (red), CD31 (blue) and Avidin (green) 20 min after injection of saline (Sham) or 4×108 colony forming units/ml (CFU) E. coli J96 (Shock). Triangles indicate degranulating MCs in close proximity to platelet aggregates. MCs were averaged from 5 visual fields per slide (n=12mice/group) on grounds of presence or absence of peri-MC granules. Scale bars: 20 µm. B Plasma MC protease-1 (Mcpt1) levels 1 hour after saline injection (Sham; n = 11) or after injection of 4×108 CFU E. coli J96 in mice pretreated with vehicle (Shock; n = 9) or Ticagrelor (Tic+Shock; n = 9). C Rectal temperature after injection of 4×108 CFU E. coli J96 in wild type mice (WT+Shock; n = 7), PAF receptor knockout mice (PAFR-/-+Shock; n = 5), Phospholipase A2 knockout mice (PLA2-/-+Shock; n = 7), or in mice pretreated with PAF receptor antagonist WEB2086 (WEB+Shock; n = 4). *p < 0.05, **p < 0.01, ***p < 0.001, ****p < 0.0001 vs. WT+Shock (complete analysis included in source data file). D Plasma Mcpt1 levels 1 hour after injection of saline (Sham; n = 10) or 4×108 CFU E. coli J96 into wild type (WT+shock; n = 10) or knockout mice (PLA2 -/-+shock;n = 6 and PAFR -/-+shock; n = 5). E Beta-hexosaminidase assay in RBL cells incubated with buffer (Tyrodes), Ionomycin, 10 nM PAF16C (PAF10), supernatants from separate isolations of resting platelets (resting WT; n = 6), or supernatants from activated platelets from WT (activated WT; n = 9) or PLA2 knockout mice (activated PLA2-/-; n = 7). All data are shown as mean ± SEM. Boxplots outline the median (central line), the interquartile range (boxes), and 1.5 times the interquartile range (whiskers). Significance determined by one-sided, unpaired Student’s t test, and one- or two-way ANOVA (with Tukey’s multiple comparisons test) as appropriate. Source data including exact p values are provided as a Source Data file.