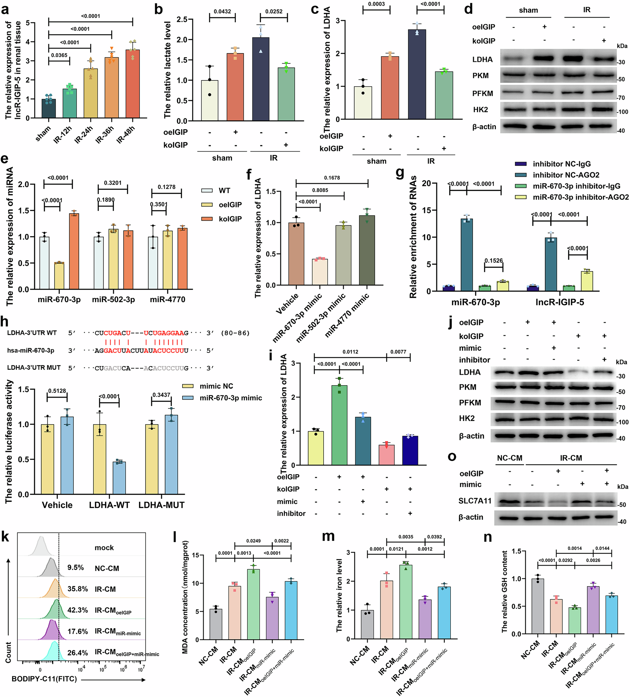
Fig. 3: LncRNA IGIP-5 facilitates LDHA expression via sponging to miRNA 670-3p in IRI renal tubular epithelial cells.

a LncRNA IGIP-5 levels in IRI kidney tissues at different reperfusion stages (n = 6 group−1); normalized according to sham group levels; one-way ANOVA followed by Tukey’s test. Lactate concentration (b) and transcriptional and translational levels of glycolytic enzymes (c, d) in HK-2 cells with lncRNA IGIP-5 overexpression (oeIGIP) and knockout (koIGIP); normalized to sham group levels (n = 3 group−1); one-way ANOVA followed by Tukey’s test. e Relative miRNA levels in wild-type (WT), oeIGIP and koIGIP HK-2 cells; normalized according to WT group levels (n = 3 group−1); one-way ANOVA followed by Tukey’s test. f LDHA transcriptional level in HK-2 cells transfected with miRNA mimics; normalized to Vehicle group levels (n = 3 group−1); one-way ANOVA followed by Tukey’s test. g RIP assays extracted endogenous RNA associated with AGO2 in HK-2 cells transfected with miR 670-3p inhibitor or inhibitor NC; normalized according to IgG group results (n = 3 group−1); one-way ANOVA followed by Tukey’s test. h WT and mutated LDHA sequences containing the predicting miR-670-3p binding site; dual luciferase assays detecting luciferase activity in HEK293T cells co-transfected with pmirGLO reporter plasmids and either mimic NC or miR-670-3p mimic (n = 3 group−1); normalized according to mimic NC group results; unpaired 2-tailed Student’s t test. i, j Transcriptional and translational levels of glycolytic enzymes in HK-2 cells transfected with miRNA 670-3p mimic and inhibitor (n = 3 group−1); normalized according to mimic NC group results; one-way ANOVA followed by Tukey’s test. k–o Lipid peroxidation level, MDA concentration, iron level, GSH content, and SLC7A11 protein expression in normal HK-2 cells cocultured with different CM (n = 3 group−1); IR-CMoeIGIP refers to CM from IGIP5-overexpressing IRI HK-2 cell; iron level and GSH content were normalized to NC-CM group results; one-way ANOVA followed by Tukey’s test. Data are presented as mean ± SD. All experiments were repeated at least three times, yielding similar results. The pvalues are shown for the indicated comparisons. Source data are provided as a Source Data file.